DMC:V2500-A1-36-11-47-03A-941A-DIssue No:001.00Issue Date:2014-05-01
Export Control
EAR Export Classification: Not subject to the EAR per 15 C.F.R. Chapter 1, Part 734.3(b)(3), except for the following Service Bulletins which are currently published as EAR Export Classification 9E991: SBE70-0992, SBE72-0483, SBE72-0580, SBE72-0588, SBE72-0640, SBE73-0209, SBE80-0024 and SBE80-0025.Copyright
© IAE International Aero Engines AG (2001, 2014 - 2021) The information contained in this document is the property of © IAE International Aero Engines AG and may not be copied or used for any purpose other than that for which it is supplied without the express written authority of © IAE International Aero Engines AG. (This does not preclude use by engine and aircraft operators for normal instructional, maintenance or overhaul purposes.).Applicability
All
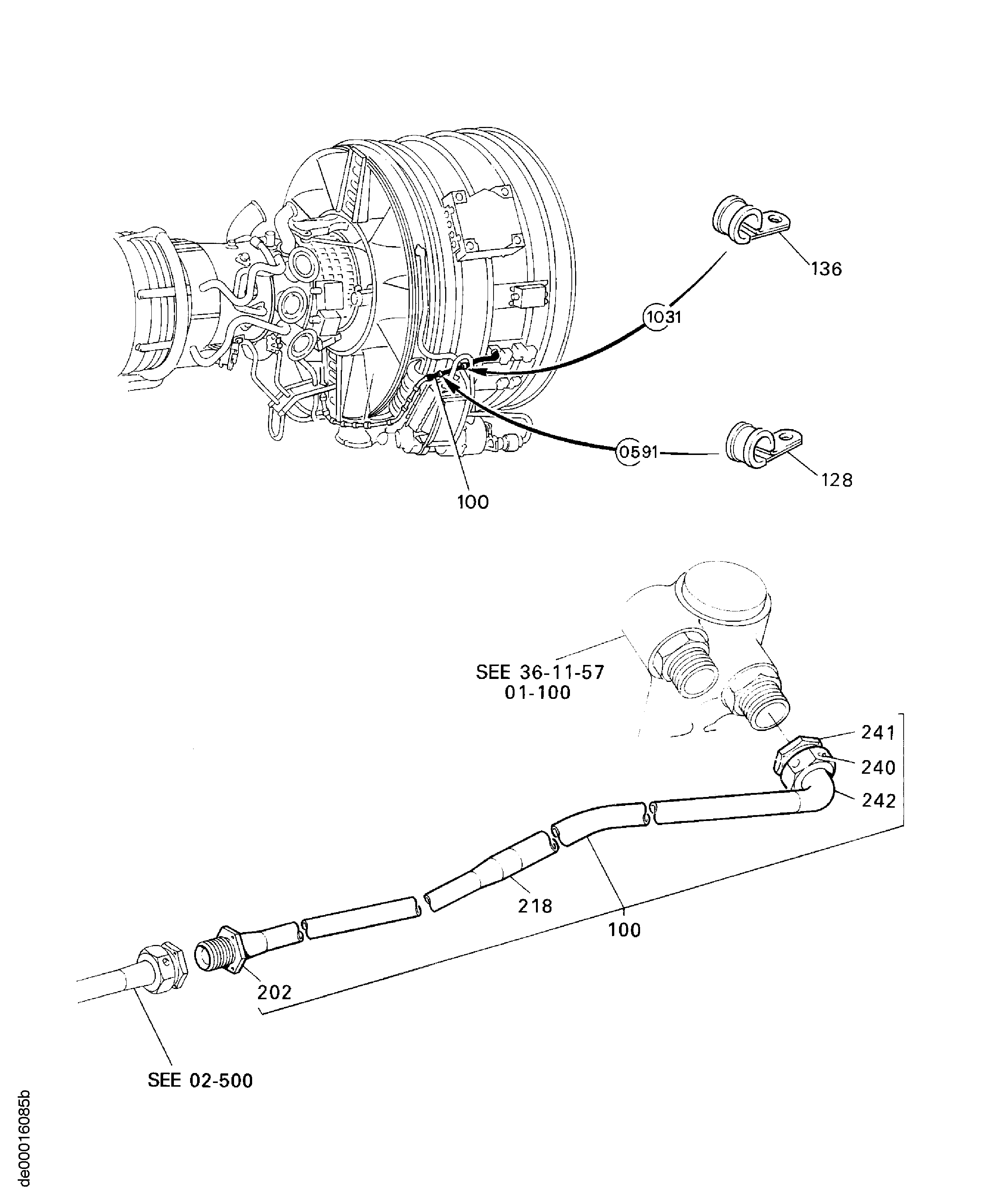
| Fig. Item | Part No. | Description | Effect/Model Applic. | UPA |
|---|---|---|---|---|
| 03 | ||||
| B36114703 | PNEUMATIC-TUBES-HP BLEED CONTROL AIR | aa | ||
| 100 | 6A2137 | • TUBE - A/O-AIR | aa | 1 |
| 128 | 400WSS4 | • CLIP 83930 | aa | 1 |
| 136 | 400WSS4 | • CLIP 83930 | aa | 1 |
| 202 | AS15802 | • • ADAPTOR U1653 | aa | 1 |
| 202A | AS15802 | • • ADAPTOR - STRAIGHT TUBE,(VRS6400) U1653 POST SBE70-0268 | ***** | 1 |
| 218 | JR16546 | • • REDUCER - TUBE | aa | 1 |
| 218A | JR16546 | • • REDUCER - TUBE,(VRS6400) POST SBE70-0268 | ***** | 1 |
| 240 | AS15778 | • • WIRE - THRUST U1653 | aa | 1 |
| 240A | AS15778 | • • WIRE - THRUST,(VRS6401) U1653 POST SBE70-0222 | ***** | 1 |
| 240B | AS15778 | • • WIRE - THRUST,(VRS6400) U1653 POST SBE70-0268 | ***** | 1 |
| 241 | AS15702 | • • NUT - TUBE COUPLING U1653 | aa | 1 |
| 241A | AS15702 | • • NUT - TUBE COUPLING,(VRS6401) U1653 POST SBE70-0222 | ***** | 1 |
| 241B | AS15702 | • • NUT - TUBE COUPLING,(VRS6400) U1653 POST SBE70-0268 | ***** | 1 |
| 242 | LK40971 | • • ADAPTOR | aa | 1 |
| 242A | LK40971 | • • ADAPTOR - ,(VRS6400) POST SBE70-0268 | ***** | 1 |
| - ITEM NOT ILLUSTRATED, ***** EFFECTIVITY NOT AVAILABLE | ||||
Figure: PNEUMATIC-TUBES-HP BLEED CONTROL AIR
PNEUMATIC TUBES HP BLEED

