DMC:V2500-A1-72-32-40-01A-941A-DIssue No:001.00Issue Date:2014-05-01
Export Control
EAR Export Classification: Not subject to the EAR per 15 C.F.R. Chapter 1, Part 734.3(b)(3), except for the following Service Bulletins which are currently published as EAR Export Classification 9E991: SBE70-0992, SBE72-0483, SBE72-0580, SBE72-0588, SBE72-0640, SBE73-0209, SBE80-0024 and SBE80-0025.Copyright
© IAE International Aero Engines AG (2001, 2014 - 2021) The information contained in this document is the property of © IAE International Aero Engines AG and may not be copied or used for any purpose other than that for which it is supplied without the express written authority of © IAE International Aero Engines AG. (This does not preclude use by engine and aircraft operators for normal instructional, maintenance or overhaul purposes.).Applicability
All
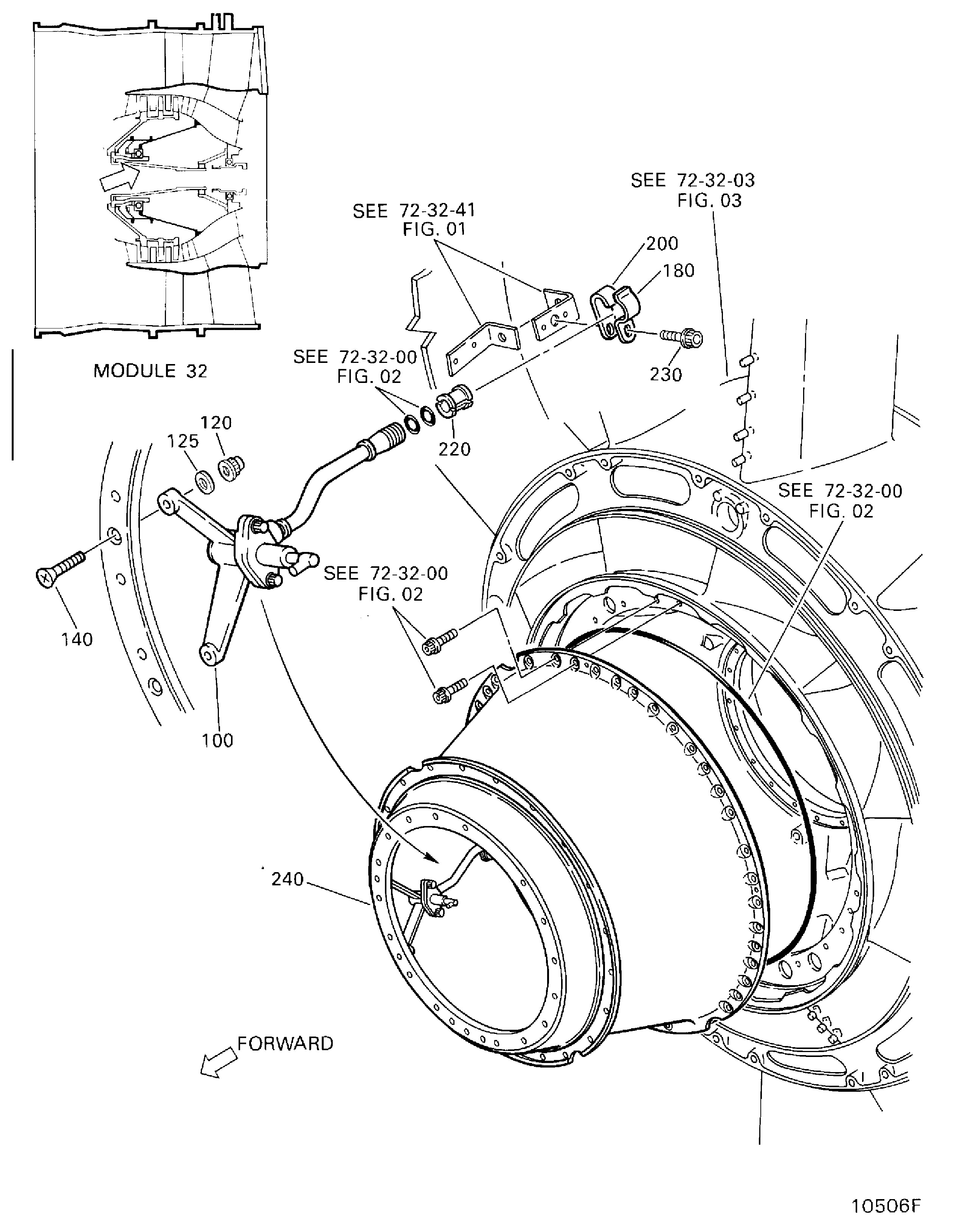
| Fig. Item | Part No. | Description | Effect/Model Applic. | UPA |
|---|---|---|---|---|
| 01 | ||||
| B72324001 | ENGINE-NO.1 BEARING SUPPORT ASSEMBLY, PRE SBE72-0081 | aa | ||
| SBE0081-01 | ENGINE-NO.1 BEARING SUPPORT ASSEMBLY, PRE SBE70-0202 | ab | ||
| SBE0202-01 | ENGINE-NO.1 BEARING SUPPORT ASSEMBLY | ac | ||
| -100 | TUBE | • TUBE - OIL JET AND OIL SUPPLY (72-32-42) | aa-ac | REF |
| 120 | 4W0002 | • NUT - .250 DIA | aa-ac | 2 |
| 125 | AN960C416 | • WASHER 81352 PRE SBE72-0081 | aa-ac | 2 |
| 125A | MS9321-10 | • WASHER 96906 POST SBE72-0081 | aa-ac | 2 |
| 140 | NAS1102E4-18 | • BOLT 80205 | aa-ac | 2 |
| 160 | 4W0103 | • BOLT - .190 DIA X .500 PRE SBE70-0202 | aa-ab | 1 |
| 180 | AS12842 | • CLIP U1653 | aa-ac | 1 |
| 200 | AS12812 | • CLIP U1653 | aa-ac | 1 |
| 220 | AS12875 | • BUSHING U1653 | aa-ac | 1 |
| 225 | AS41104 | • NUT - .190 DIA U1653 PRE SBE70-0202 | aa-ab | 1 |
| 230 | 4W0103 | • BOLT - .190 DIA X .500 Optional Part 4W0103 POST SBE70-0202 | ac | 1 |
| -240 | SUPP0RT | • SUPPORT - NO1 BEARING (72-32-41) | aa-ac | REF |
| - ITEM NOT ILLUSTRATED, ***** EFFECTIVITY NOT AVAILABLE | ||||
Figure: ENGINE-NO.1 BEARING SUPPORT ASSEMBLY
NO.1 BEARING SUPPORT ASSEMBLY

