DMC:V2500-A1-73-11-49-06A-941A-DIssue No:001.00Issue Date:2014-05-01
Export Control
EAR Export Classification: Not subject to the EAR per 15 C.F.R. Chapter 1, Part 734.3(b)(3), except for the following Service Bulletins which are currently published as EAR Export Classification 9E991: SBE70-0992, SBE72-0483, SBE72-0580, SBE72-0588, SBE72-0640, SBE73-0209, SBE80-0024 and SBE80-0025.Copyright
© IAE International Aero Engines AG (2001, 2014 - 2021) The information contained in this document is the property of © IAE International Aero Engines AG and may not be copied or used for any purpose other than that for which it is supplied without the express written authority of © IAE International Aero Engines AG. (This does not preclude use by engine and aircraft operators for normal instructional, maintenance or overhaul purposes.).Applicability
All
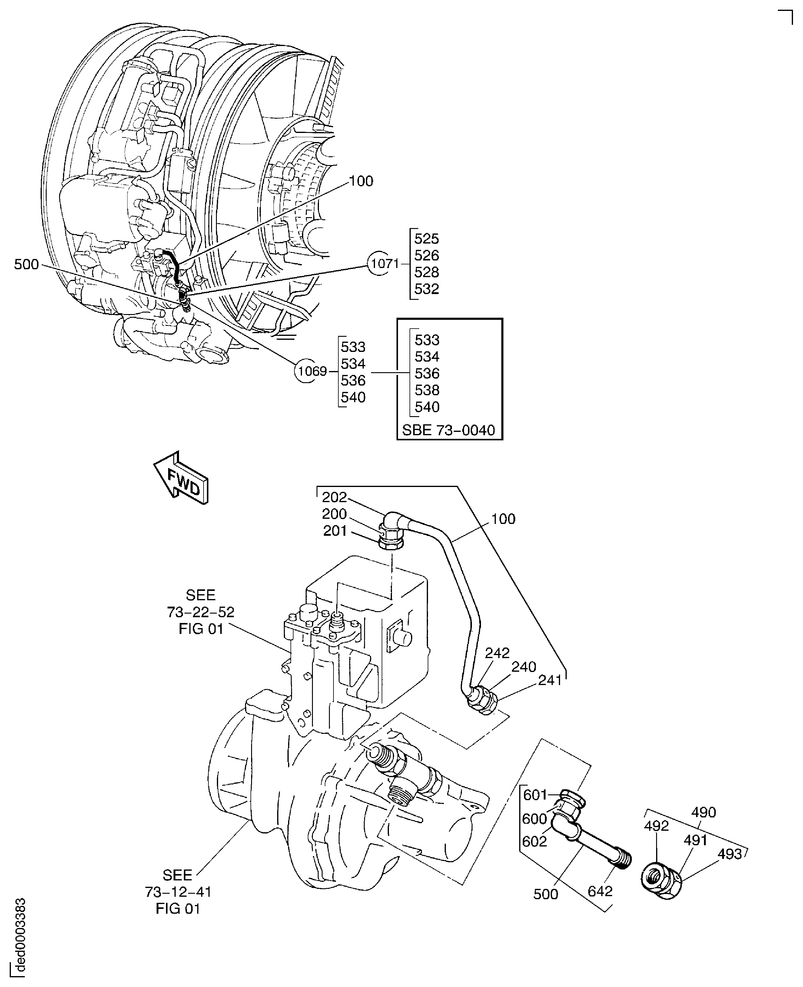
| Fig. Item | Part No. | Description | Effect/Model Applic. | UPA |
|---|---|---|---|---|
| 06 | ||||
| B73114906 | ENGINE FUEL AND CONTROL-FUEL SYSTEM TUBES-ENGINE, PRE SBE73-0040 | aa | ||
| SBE0040-01 | ENGINE FUEL AND CONTROL-FUEL SYSTEM TUBES-ENGINE, PRE SBE73-0045 | ab | ||
| SBE0045-01 | ENGINE FUEL AND CONTROL-FUEL SYSTEM TUBES-ENGINE | ac | ||
| 100 | 5R8120 | • TUBE - A/O FUEL FMU TO LP PMP | aa-ac | 1 |
| 200 | AS15777 | • • WIRE - THRUST U1653 | aa-ac | 1 |
| 201 | AS15701 | • • NUT - TUBE COUPLING U1653 | aa-ac | 1 |
| 202 | 5W8143 | • • FERRULE - ASSY ELBOW | aa-ac | 1 |
| 240 | AS15777 | • • WIRE - THRUST U1653 | aa-ac | 1 |
| 241 | AS15701 | • • NUT - TUBE COUPLING U1653 | aa-ac | 1 |
| 242 | AS15768 | • • FERRULE - ASSY U1653 | aa-ac | 1 |
| 490 | AS15827 | • NUT - ASSY TUBE CLOSURE U1653 | aa-ac | 1 |
| 491 | AS15779 | • • WIRE - THRUST U1653 | aa-ac | 1 |
| 492 | AS15703 | • • NUT - TUBE COUPLING U1653 | aa-ac | 1 |
| 493 | AS15839 | • • FERRULE - TUBE CLOSURE U1653 | aa-ac | 1 |
| 500 | 2A0654 | • TUBE - ASSY DRAIN | aa-ac | 1 |
| 525 | 4W0104 | • BOLT - .190 DIA X .562 PRE SBE73-0040 | aa | 1 |
| 526 | 5W1086 | • WASHER PRE SBE73-0040 | aa | 2 |
| 528 | 400WSS6 | • CLIP 83930 PRE SBE73-0040 | aa | 1 |
| 532 | 4W0001 | • NUT - .190 DIA PRE SBE73-0040 | aa | 1 |
| 533 | 4W0103 | • BOLT - .190 DIA X .500 PRE SBE73-0040 | aa | 1 |
| 533A | 4W0119 | • BOLT - .190 DIA X 1.500 POST SBE73-0040 | ab-ac | 1 |
| 534 | 5W1086 | • WASHER | aa-ac | 2 |
| 536 | 400WSS6 | • CLIP 83930 PRE SBE73-0045 | aa-ab | 1 |
| 536A | AS62406 | • CLIP - 9.52 MM (0.375) U1653 POST SBE73-0045 | ac | 1 |
| 538 | UP10482 | • SPACER - 25MM POST SBE73-0040 | ab-ac | 1 |
| 540 | 4W0001 | • NUT - .190 DIA | aa-ac | 1 |
| 600 | AS15779 | • • WIRE - THRUST U1653 | aa-ac | 1 |
| 601 | AS15703 | • • NUT - TUBE COUPLING U1653 | aa-ac | 2 |
| 602 | 5W8145 | • • FERRULE | aa-ac | 1 |
| 642 | AS15806 | • • ADAPTOR - STRAIGHT TUBE U1653 | aa-ac | 1 |
| - ITEM NOT ILLUSTRATED, ***** EFFECTIVITY NOT AVAILABLE | ||||
Figure: ENGINE FUEL AND CONTROL-FUEL SYSTEM TUBES-ENGINE
FUEL TUBES ENGINE

