DMC:V2500-A1-75-22-49-11A-941A-DIssue No:001.00Issue Date:2014-05-01
Export Control
EAR Export Classification: Not subject to the EAR per 15 C.F.R. Chapter 1, Part 734.3(b)(3), except for the following Service Bulletins which are currently published as EAR Export Classification 9E991: SBE70-0992, SBE72-0483, SBE72-0580, SBE72-0588, SBE72-0640, SBE73-0209, SBE80-0024 and SBE80-0025.Copyright
© IAE International Aero Engines AG (2001, 2014 - 2021) The information contained in this document is the property of © IAE International Aero Engines AG and may not be copied or used for any purpose other than that for which it is supplied without the express written authority of © IAE International Aero Engines AG. (This does not preclude use by engine and aircraft operators for normal instructional, maintenance or overhaul purposes.).Applicability
All
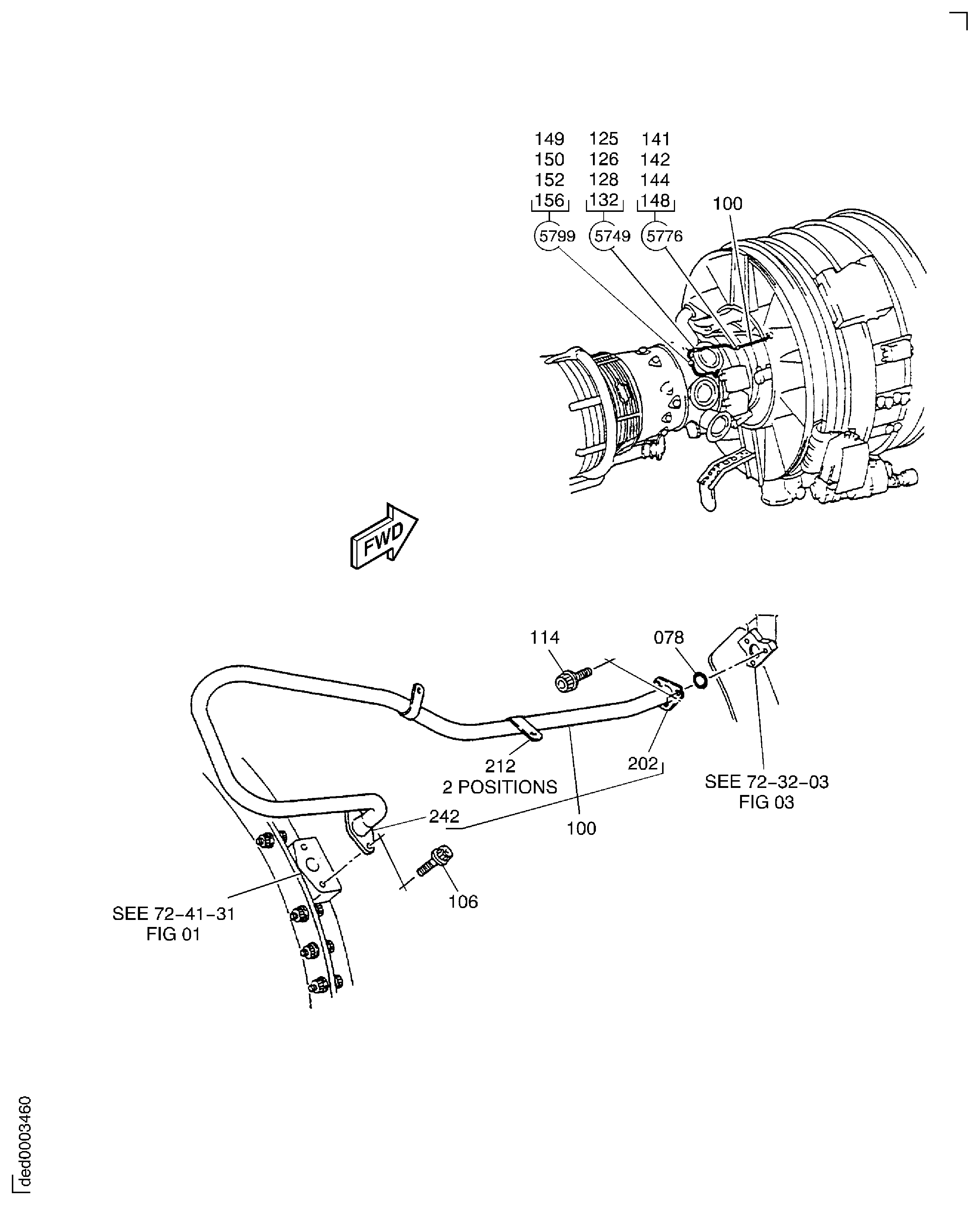
| Fig. Item | Part No. | Description | Effect/Model Applic. | UPA |
|---|---|---|---|---|
| 11 | ||||
| B75224911 | AIR-BEARING COMPARTMENT COOLING & SEALING TUBES, PRE SBE75-0004 | aa | ||
| SBE0004-01 | AIR-BEARING COMPARTMENT COOLING & SEALING TUBES, PRE SBE75-0011 | ab | ||
| SBE0011-01 | AIR-BEARING COMPARTMENT COOLING & SEALING TUBES | ac | ||
| 078 | 614U50-0016-1 | • SEAL - C 15284 PRE SBE72-0132 | ***** | 1 |
| 100 | 5A9381 | • TUBE - A/O AIR FBC BUFFER AIR PRE SBE72-0132 | ***** | 1 |
| 106 | 4W0163 | • BOLT - .250 DIA X .562 PRE SBE72-0132 | ***** | 2 |
| 114 | 4W0166 | • BOLT - .250 DIA X .750 Optional Part 4W0166 PRE SBE72-0132 | ***** | 3 |
| 125 | 4W0102 | • BOLT - .190 DIA X .438 PRE SBE72-0132 | ***** | 1 |
| 126 | 5W1086 | • WASHER PRE SBE72-0132 | ***** | 1 |
| 128 | TA025017FT12 | • CLIP 84971 PRE SBE72-0132 | ***** | 1 |
| 132 | 4W0043 | • NUT - .190 DIA PRE SBE72-0132 | ***** | 1 |
| 141 | 4W0103 | • BOLT - .190 DIA X .500 PRE SBE72-0132 | ***** | 1 |
| 142 | 5W1086 | • WASHER PRE SBE72-0132 | ***** | 1 |
| 144 | 400WSS12 | • CLIP 83930 PRE SBE75-0004 | aa | 1 |
| 144A | TA025017FT12 | • CLIP 84971 POST SBE75-0004 PRE SBE72-0132 | aa | 1 |
| 148 | 4W0001 | • NUT - .190 DIA PRE SBE72-0132 | ***** | 1 |
| 149 | 4W0103 | • BOLT - .190 DIA X .500 POST SBE75-0011 PRE SBE72-0132 | ***** | 1 |
| 150 | 5W1086 | • WASHER POST SBE75-0011 PRE SBE72-0132 | ***** | 1 |
| 152 | TA025017FT12 | • CLIP 84971 POST SBE75-0011 PRE SBE72-0132 | ***** | 1 |
| 156 | 4W0043 | • NUT - .190 DIA POST SBE75-0011 PRE SBE72-0132 | ***** | 1 |
| 202 | 5A8715 | • • ADAPTOR - FLANGED | aa-ac | 1 |
| 214 | 5W1066 | • • LUG - BRAZED | aa-ac | 2 |
| 218 | 5W8536 | • • REDUCER | aa-ac | 1 |
| 242 | 5A9382 | • • ADAPTER | aa-ac | 1 |
| - ITEM NOT ILLUSTRATED, ***** EFFECTIVITY NOT AVAILABLE | ||||
Figure: AIR-BEARING COMPARTMENT COOLING & SEALING TUBES
BEARING COMPARTMENT COOLING

