DMC:V2500-A5-71-52-45-01A-941A-DIssue No:003.00Issue Date:2017-08-01
Export Control
EAR Export Classification: Not subject to the EAR per 15 C.F.R. Chapter 1, Part 734.3(b)(3), except for the following Service Bulletins which are currently published as EAR Export Classification 9E991: SBE70-0992, SBE72-0483, SBE72-0580, SBE72-0588, SBE72-0640, SBE73-0209, SBE80-0024 and SBE80-0025.Copyright
© IAE International Aero Engines AG (2001, 2014 - 2021) The information contained in this document is the property of © IAE International Aero Engines AG and may not be copied or used for any purpose other than that for which it is supplied without the express written authority of © IAE International Aero Engines AG. (This does not preclude use by engine and aircraft operators for normal instructional, maintenance or overhaul purposes.).Applicability
V2500-A5
| Fig. Item | Part No. | Description | Effect/Model Applic. | UPA | |
|---|---|---|---|---|---|
| 01 | |||||
| - | B71524501 | ELECTRICAL HARNESS-LIGHT DUTY-EGT HARNESS, PRE SBE70-0270 | aa | ||
| - | SBE0270-01 | ELECTRICAL HARNESS-LIGHT DUTY-EGT HARNESS, PRE SBE75-0049 | ab | ||
| - | SBE0049-01 | ELECTRICAL HARNESS-LIGHT DUTY-EGT HARNESS, PRE SBE72-0189 | ac | ||
| - | SBE0189-01 | ELECTRICAL HARNESS-LIGHT DUTY-EGT HARNESS, PRE SBE70-0374 | ad | ||
| - | SBE0374-01 | ELECTRICAL HARNESS-LIGHT DUTY-EGT HARNESS, PRE SBE70-0536 | ae | ||
| - | SBE0536-01 | ELECTRICAL HARNESS-LIGHT DUTY-EGT HARNESS, PRE SBE79-0088 | af | ||
| - | SBE0088-01 | ELECTRICAL HARNESS-LIGHT DUTY-EGT HARNESS, PRE SBE71-0289 | ag | ||
| - | SBE0289-01 | ELECTRICAL HARNESS-LIGHT DUTY-EGT HARNESS, PRE SBE77-0015 | ah | ||
| - | SBE0015-01 | ELECTRICAL HARNESS-LIGHT DUTY-EGT HARNESS | ai | ||
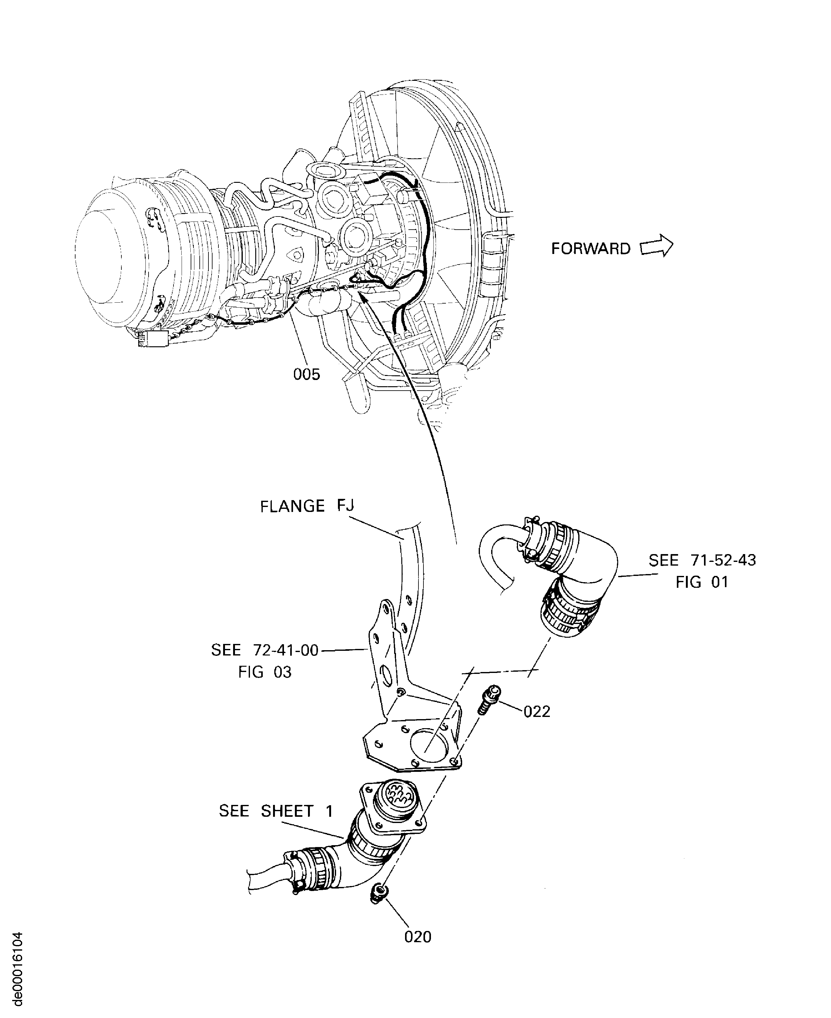
| 005 | 6A4720 | • HARNESS, ASSEMBLY PRE SBE70-0270 | aa/01 | 1 | |
| 005A | 6A4720 | • HARNESS, ASSEMBLY POST SBE70-0270 PRE SBE70-0374 | ab-ad/01 | 1 | |
| 005B | X | 6A5878 | • HARNESS, CORE, ASSEMBLY POST SBE70-0374 PRE SBE77-0015 | ae-ah/01 | 1 |
| 005C | X | 6A5878 | • HARNESS, CORE, ASSEMBLY PRE SBE77-0015 | aa-ah/02 | 1 |
| 020 | AS27830 | • NUT - .1120-40UNJC U1653 | aa-ah/03 | 4 | |
| 022 | AS36505 | • SCREW - .112 DIA X .312 U1653 | aa-ah/03 | 4 | |
| 041 | TA0210046FT05 | • CLIP 84971 ALT ST1455-05 PRE SBE71-0289 | aa-ag/03 | 1 | |
| 041A | ST1455-05 | • CLIP 77445 ALT TA0210046FT05 PRE SBE71-0289 | aa-ag/03 | 1 | |
| 041B | TA025022-05 | • CLAMP - 7.92 MM (0.312) 84971 POST SBE71-0289 PRE SBE77-0015 | ah/03 | 1 | |
| 041C | TA025022-06 | • CLAMP - LOOP STYLE,CUSHION, 9.52 MM (0.375) 84971 POST SBE77-0015 | ai/03 | 1 | |
| 070 | 4W0114 | • BOLT - .190 DIA X 1.188 | aa-ah/03 | 1 | |
| 071 | 5W1086 | • WASHER | aa-ah/03 | 1 | |
| 073 | TA0210046FT05 | • CLIP 84971 ALT ST1455-05 PRE SBE71-0289 | aa-ag/03 | 1 | |
| 073A | ST1455-05 | • CLIP 77445 ALT TA0210046FT05 PRE SBE71-0289 | aa-ag/03 | 1 | |
| 073B | TA025022-05 | • CLAMP - 7.92 MM (0.312) 84971 POST SBE71-0289 PRE SBE77-0015 | ah/03 | 1 | |
| 073C | TA025022-06 | • CLAMP - LOOP STYLE,CUSHION, 9.52 MM (0.375) 84971 POST SBE77-0015 | ai/03 | 1 | |
| 075 | 5W1030 | • SPACER, SLEEVE, (10MM) PRE SBE70-0536 | aa-ae/01 | 1 | |
| -075A | 5W1030 | • SPACER, SLEEVE, (10MM) ALT UP10479 POST SBE70-0536 | af-ah/02 | REF | |
| 075B | UP10479 | • SPACER - 10MM ALT 5W1030 POST SBE70-0536 | af-ah/03 | 1 | |
| 076 | 5W1029 | • SPACER, SLEEVE, (5MM) PRE SBE70-0536 | aa-ae/03 | 1 | |
| 076A | UP10478 | • SPACER, 5 MM ALT 5W1029 POST SBE70-0536 | af-ah/03 | 1 | |
| -076B | 5W1029 | • SPACER, SLEEVE, (5MM) ALT UP10478 POST SBE70-0536 | af-ah/03 | REF | |
| 077 | 4W0001 | • NUT - .190 DIA | aa-ah/03 | 1 | |
| 078 | 4W0104 | • BOLT - .190 DIA X .562 PRE SBE75-0049 | aa-ab/01 | 1 | |
| 078A | 4W0114 | • BOLT - .190 DIA X 1.188 POST SBE75-0049 | ac-ah/01 | 1 | |
| 078B | 4W0114 | • BOLT - .190 DIA X 1.188 | aa-ah/02 | 1 | |
| 079 | 5W1086 | • WASHER PRE SBE75-0049 | aa-ab/01 | 2 | |
| 081 | TA0210046FT05 | • CLIP 84971 ALT ST1455-05 PRE SBE71-0289 | aa-ag/03 | 1 | |
| 081A | ST1455-05 | • CLIP 77445 ALT TA0210046FT05 PRE SBE71-0289 | aa-ag/03 | 1 | |
| 081B | TA025022-05 | • CLAMP - 7.92 MM (0.312) 84971 POST SBE71-0289 PRE SBE77-0015 | ah/03 | 1 | |
| 081C | TA025022-06 | • CLAMP - LOOP STYLE,CUSHION, 9.52 MM (0.375) 84971 POST SBE77-0015 | ai/03 | 1 | |
| 083 | LK67295 | • SPACER POST SBE75-0049 | ac-ah/01 | 1 | |
| 083A | LK67295 | • SPACER | aa-ah/02 | 1 | |
| 085 | 4W0001 | • NUT - .190 DIA | aa-ah/03 | 1 | |
| 118 | 4W0109 | • BOLT - .190 DIA X .875 | aa-ah/03 | 1 | |
| 119 | 5W1086 | • WASHER | aa-ah/03 | 1 | |
| 121 | TA0210046FT05 | • CLIP 84971 ALT ST1455-05 PRE SBE71-0289 | aa-ag/03 | 1 | |
| 121A | ST1455-05 | • CLIP 77445 ALT TA0210046FT05 PRE SBE71-0289 | aa-ag/03 | 1 | |
| 121B | TA025022-05 | • CLAMP - 7.92 MM (0.312) 84971 POST SBE71-0289 PRE SBE77-0015 | ah/03 | 1 | |
| 121C | TA025022-06 | • CLAMP - LOOP STYLE,CUSHION, 9.52 MM (0.375) 84971 POST SBE77-0015 | ai/03 | 1 | |
| 123 | 5W1030 | • SPACER, SLEEVE, (10MM) PRE SBE70-0536 | aa-ae/01 | 1 | |
| -123A | 5W1030 | • SPACER, SLEEVE, (10MM) ALT UP10479 POST SBE70-0536 | af-ah/02 | REF | |
| 123B | UP10479 | • SPACER - 10MM ALT 5W1030 POST SBE70-0536 | af-ah/03 | 1 | |
| 125 | 4W0001 | • NUT - .190 DIA | aa-ah/03 | 1 | |
| 126 | 4W0109 | • BOLT - .190 DIA X .875 | aa-ah/03 | 1 | |
| 127 | 5W1086 | • WASHER | aa-ah/03 | 1 | |
| 129 | TA0210046FT05 | • CLIP 84971 ALT ST1455-05 PRE SBE71-0289 | aa-ag/03 | 1 | |
| 129A | ST1455-05 | • CLIP 77445 ALT TA0210046FT05 PRE SBE71-0289 | aa-ag/03 | 1 | |
| 129B | TA025022-05 | • CLAMP - 7.92 MM (0.312) 84971 POST SBE71-0289 PRE SBE77-0015 | ah/03 | 1 | |
| 129C | TA025022-06 | • CLAMP - LOOP STYLE,CUSHION, 9.52 MM (0.375) 84971 POST SBE77-0015 | ai/03 | 1 | |
| 131 | 5W1030 | • SPACER, SLEEVE, (10MM) PRE SBE70-0536 | aa-ae/01 | 1 | |
| -131A | 5W1030 | • SPACER, SLEEVE, (10MM) ALT UP10479 POST SBE70-0536 | af-ah/02 | REF | |
| 131B | UP10479 | • SPACER - 10MM ALT 5W1030 POST SBE70-0536 | af-ah/03 | 1 | |
| 133 | 4W0001 | • NUT - .190 DIA | aa-ah/03 | 1 | |
| 134 | 4W0102 | • BOLT - .190 DIA X .438 | aa-ah/03 | 1 | |
| 135 | 5W1086 | • WASHER | aa-ah/03 | 1 | |
| 137 | TA0210046FT05 | • CLIP 84971 ALT ST1455-05 PRE SBE71-0289 | aa-ag/03 | 1 | |
| 137A | ST1455-05 | • CLIP 77445 ALT TA0210046FT05 PRE SBE71-0289 | aa-ag/03 | 1 | |
| 137B | TA025022-05 | • CLAMP - 7.92 MM (0.312) 84971 POST SBE71-0289 PRE SBE77-0015 | ah/03 | 1 | |
| 137C | TA025022-06 | • CLAMP - LOOP STYLE,CUSHION, 9.52 MM (0.375) 84971 POST SBE77-0015 | ai/03 | 1 | |
| 141 | 4W0001 | • NUT - .190 DIA | aa-ah/03 | 1 | |
| 142 | 4W0103 | • BOLT - .190 DIA X .500 | aa-ah/03 | 1 | |
| 143 | 5W1086 | • WASHER | aa-ah/03 | 1 | |
| 145 | ST1455-05 | • CLIP 77445 ALT TA0210046FT05 PRE SBE71-0289 | aa-ag/03 | 1 | |
| 145A | TA0210046FT05 | • CLIP 84971 ALT ST1455-05 PRE SBE71-0289 | aa-ag/03 | 1 | |
| 145B | ST1455-05 | • CLIP 77445 PRE SBE71-0289 | aa-ag/03 | 1 | |
| 145C | X | TA025022-05 | • CLAMP - 7.92 MM (0.312) 84971 POST SBE71-0289 PRE SBE77-0015 | ah/03 | 1 |
| 149 | 4W0043 | • NUT - .190 DIA | aa-ah/03 | 1 | |
| 150 | 4W0108 | • BOLT - .190 DIA X .812 POST SBE72-0189 | aa-ac/01 | 1 | |
| 150A | 4W0108 | • BOLT - .190 DIA X .812 | aa-ah/02 | 1 | |
| 150B | 4W0108 | • BOLT - .190 DIA X .812 POST SBE79-0088 | ag-ah/03 | 1 | |
| 151 | 5W1086 | • WASHER PRE SBE72-0189 | aa-ac/01 | 1 | |
| 153 | TA0210046FT05 | • CLIP 84971 ALT ST1455-05 PRE SBE71-0289 | aa-ag/03 | 1 | |
| 153A | ST1455-05 | • CLIP 77445 ALT TA0210046FT05 PRE SBE71-0289 | aa-ag/03 | 1 | |
| 153B | X | TA025022-05 | • CLAMP - 7.92 MM (0.312) 84971 POST SBE71-0289 PRE SBE77-0015 | ah/03 | 1 |
| 155 | LK69353 | • SPACER POST SBE72-0189 | aa-ac/01 | 1 | |
| 155A | LK69353 | • SPACER | aa-ah/02 | 1 | |
| 155B | LK69353 | • SPACER POST SBE79-0088 | ag-ah/03 | 1 | |
| 157 | 4W0043 | • NUT - .190 DIA | aa-ah/03 | 1 | |
| 166 | 4W0102 | • BOLT - .190 DIA X .438 PRE SBE77-0015 | aa-ah/03 | 1 | |
| 166A | 4W0109 | • BOLT - 0.190 DIA X 0.875 POST SBE77-0015 | ai/03 | 1 | |
| 167 | 5W1086 | • WASHER | aa-ah/03 | 1 | |
| 169 | TA0210046FT07 | • CLIP 84971 ALT ST1455-07 PRE SBE71-0289 | aa-ag/03 | 1 | |
| 169A | ST1455-07 | • CLIP 77445 ALT TA0210046FT07 PRE SBE71-0289 | aa-ag/03 | 1 | |
| 169B | X | TA025022-07 | • CLAMP - 11.13 MM (0.438) 84971 POST SBE71-0289 PRE SBE77-0015 | ah/03 | 1 |
| 173 | 4W0001 | • NUT - .190 DIA | aa-ah/03 | 1 | |
| -175 | UP10479 | • SPACER - 10MM POST SBE77-0015 | ai/03 | 1 | |
| 190 | 4W0103 | • BOLT - .190 DIA X .500 PRE SBE72-0189 | aa-ac/01 | 1 | |
| 191 | 5W1086 | • WASHER PRE SBE72-0189 | aa-ac/01 | 1 | |
| 193 | TA0210046FT05 | • CLIP 84971 ALT ST1455-05 PRE SBE72-0189 | aa-ac/01 | 1 | |
| 193A | ST1455-05 | • CLIP 77445 ALT TA0210046FT05 PRE SBE72-0189 | aa-ac/01 | 1 | |
| 193B | ST1455-05 | • CLIP 77445 PRE SBE72-0189 | aa-ac/01 | 1 | |
| 193C | TA025022-05 | • CLAMP - 7.92 MM (0.312) 84971 POST SBE71-0289 | ah/01 | 1 | |
| 197 | 4W0001 | • NUT - .190 DIA PRE SBE72-0189 | aa-ac/01 | 1 | |
| 214 | 4W0110 | • BOLT - .190 DIA X .938 | aa-ah/03 | 1 | |
| 215 | 5W1086 | • WASHER | aa-ah/03 | 1 | |
| 217 | TA0210046FT05 | • CLIP 84971 ALT ST1455-05 PRE SBE71-0289 | aa-ag/03 | 1 | |
| 217A | ST1455-05 | • CLIP 77445 ALT TA0210046FT05 PRE SBE71-0289 | aa-ag/03 | 1 | |
| 217B | TA025022-05 | • CLAMP - 7.92 MM (0.312) 84971 POST SBE71-0289 PRE SBE77-0015 | ah/03 | 1 | |
| 217C | TA025022-06 | • CLAMP - LOOP STYLE,CUSHION, 9.52 MM (0.375) 84971 POST SBE77-0015 | ai/03 | 1 | |
| 219 | 5W1030 | • SPACER, SLEEVE, (10MM) PRE SBE70-0536 | aa-ae/03 | 1 | |
| -219A | 5W1030 | • SPACER, SLEEVE, (10MM) ALT UP10479 POST SBE70-0536 | af-ah/03 | REF | |
| 219B | UP10479 | • SPACER - 10MM ALT 5W1030 POST SBE70-0536 | af-ah/03 | 1 | |
| 221 | 4W0001 | • NUT - .190 DIA | aa-ah/03 | 1 | |
| 222 | 4W0112 | • BOLT - .190 DIA X 1.062 | aa-ah/03 | 1 | |
| 223 | 5W1086 | • WASHER | aa-ah/03 | 1 | |
| 225 | TA0210046FT05 | • CLIP 84971 ALT ST1455-05 PRE SBE71-0289 | aa-ag/03 | 1 | |
| 225A | ST1455-05 | • CLIP 77445 ALT TA0210046FT05 PRE SBE71-0289 | aa-ag/03 | 1 | |
| 225B | TA025022-05 | • CLAMP - 7.92 MM (0.312) 84971 POST SBE71-0289 PRE SBE77-0015 | ah/03 | 1 | |
| 225C | TA025022-06 | • CLAMP - LOOP STYLE,CUSHION, 9.52 MM (0.375) 84971 POST SBE77-0015 | ai/03 | 1 | |
| 227 | 5W1031 | • SPACER - (15MM) PRE SBE70-0536 | aa-ae/03 | 1 | |
| -227A | 5W1031 | • SPACER - (15MM) ALT UP10480 POST SBE70-0536 | ag-ah/03 | REF | |
| 227B | UP10480 | • SPACER - 15MM ALT 5W1031 POST SBE70-0536 | ag-ah/03 | 1 | |
| 229 | 4W0001 | • NUT - .190 DIA | aa-ah/03 | 1 | |
| 230 | 4W0102 | • BOLT - .190 DIA X .438 | aa-ah/03 | 1 | |
| 231 | 5W1086 | • WASHER | aa-ah/03 | 1 | |
| 233 | TA0210046FT05 | • CLIP 84971 ALT ST1455-05 PRE SBE71-0289 | aa-ag/03 | 1 | |
| 233A | ST1455-05 | • CLIP 77445 ALT TA0210046FT05 PRE SBE71-0289 | aa-ag/03 | 1 | |
| 233B | TA025022-05 | • CLAMP - 7.92 MM (0.312) 84971 POST SBE71-0289 PRE SBE77-0015 | ah/03 | 1 | |
| 233C | TA025022-06 | • CLAMP - LOOP STYLE,CUSHION, 9.52 MM (0.375) 84971 POST SBE77-0015 | ai/03 | 1 | |
| 237 | 4W0001 | • NUT - .190 DIA | aa-ah/03 | 1 | |
| 238 | AS21414 | • BOLT , .190 DIA X .875 U1653 | aa-ah/03 | 1 | |
| 239 | K8831 | • WASHER - .190 DIA X 0.51 THK | aa-ah/03 | 1 | |
| 241 | TA0210046FT05 | • CLIP 84971 ALT ST1455-05 PRE SBE71-0289 | aa-ag/03 | 1 | |
| 241A | ST1455-05 | • CLIP 77445 ALT TA0210046FT05 PRE SBE71-0289 | aa-ag/03 | 1 | |
| 241B | TA025022-05 | • CLAMP - 7.92 MM (0.312) 84971 POST SBE71-0289 PRE SBE77-0015 | ah/03 | 1 | |
| 241C | TA025022-06 | • CLAMP - LOOP STYLE,CUSHION, 9.52 MM (0.375) 84971 POST SBE77-0015 | ai/03 | 1 | |
| 243 | LK69353 | • SPACER | aa-ah/03 | 1 | |
| 245 | 4W0001 | • NUT - .190 DIA | aa-ah/03 | 1 | |
| 246 | 4W0102 | • BOLT - .190 DIA X .438 | aa-ah/03 | 1 | |
| 247 | 5W1086 | • WASHER | aa-ah/03 | 1 | |
| 249 | TA0210046FT05 | • CLIP 84971 ALT ST1455-05 PRE SBE71-0289 | aa-ag/03 | 1 | |
| 249A | ST1455-05 | • CLIP 77445 ALT TA0210046FT05 PRE SBE71-0289 | aa-ag/03 | 1 | |
| 249B | X | TA025022-05 | • CLAMP - 7.92 MM (0.312) 84971 POST SBE71-0289 PRE SBE77-0015 | ah/03 | 1 |
| 253 | 4W0001 | • NUT - .190 DIA | aa-ah/03 | 1 | |
| 257 | TA0210046FT05 | • CLIP 84971 ALT ST1455-05 PRE SBE71-0289 | aa-ag/03 | 1 | |
| 257A | ST1455-05 | • CLIP 77445 ALT TA0210046FT05 PRE SBE71-0289 | aa-ag/03 | 1 | |
| 257B | X | TA025022-05 | • CLAMP - 7.92 MM (0.312) 84971 POST SBE71-0289 PRE SBE77-0015 | ah/03 | 1 |
| 262 | 4W0102 | • BOLT - .190 DIA X .438 (SEE APPENDIX 5) POST SBE72-0189 PRE SBE77-0088 | ad-ag/01 | 1 | |
| 262A | 4W0102 | • BOLT - .190 DIA X .438 (SEE APPENDIX 5) | aa-ah/02 | 1 | |
| 262B | 4W0102 | • BOLT - .190 DIA X .438 (SEE APPENDIX 5) POST SBE79-0088 | ag-ah/03 | 1 | |
| 263 | K8831 | • WASHER - .190 DIA X 0.51 THK POST SBE79-0088 | ag-ah/03 | 1 | |
| 265 | ST1455-05 | • CLIP 77445 ALT TA0210046FT05 PRE SBE71-0289 | aa-ag/01 | 1 | |
| 265A | ST1455-05 | • CLIP 77445 ALT TA0210046FT05 POST SBE72-0189 PRE SBE71-0289 | ad-ag/01 | 1 | |
| 265B | TA0210046FT05 | • CLIP 84971 ALT ST1455-05 PRE SBE71-0289 | aa-ag/01 | 1 | |
| 265C | TA0210046FT05 | • CLIP 84971 ALT ST1455-05 POST SBE72-0189 | ad-ah/02 | 1 | |
| 265D | TA0210046FT05 | • CLIP 84971 POST SBE79-0088 PRE SBE71-0289 | aa-ag/03 | 1 | |
| 265E | X | TA025022-05 | • CLAMP - 7.92 MM (0.312) 84971 POST SBE71-0289 PRE SBE77-0015 | ag-ah/03 | 1 |
| 269 | 4W0043 | • NUT - .190 DIA (SEE APPENDIX 5) POST SBE72-0189 | ad-ah/01 | 1 | |
| 269A | 4W0043 | • NUT - .190 DIA (SEE APPENDIX 5) | aa-ah/02 | 1 | |
| 269B | 4W0043 | • NUT - .190 DIA (SEE APPENDIX 5) POST SBE79-0088 | ag-ah/03 | 1 | |
| 270 | 4W0113 | • BOLT - .190 DIA X 1.125 POST SBE79-0088 | ag-ah/03 | 1 | |
| 271 | K8831 | • WASHER - .190 DIA X 0.51 THK POST SBE79-0088 | ag-ah/03 | 1 | |
| 273 | ST1455-05 | • CLIP 77445 ALT TA0210046FT05 PRE SBE71-0289 | aa-ag/01 | 1 | |
| 273A | ST1455-05 | • CLIP 77445 ALT TA0210046FT05 POST SBE72-0189 PRE SBE71-0289 | ad-ag/01 | 1 | |
| 273B | TA0210046FT05 | • CLIP 84971 ALT ST1455-05 PRE SBE71-0289 | aa-ag/01 | 1 | |
| 273C | TA0210046FT05 | • CLIP 84971 ALT ST1455-05 POST SBE72-0189 | ad-ah/02 | 1 | |
| 273D | TA0210046FT05 | • CLIP 84971 ALT ST1455-05 POST SBE72-0189 PRE SBE72-0189 | ad-ag/03 | 1 | |
| 273E | TA0210046FT05 | • CLIP 84971 POST SBE79-0088 PRE SBE71-0289 | ag-ah/03 | 1 | |
| 273F | X | TA025022-05 | • CLAMP - 7.92 MM (0.312) 84971 POST SBE71-0289 PRE SBE77-0015 | ah/03 | 1 |
| 275 | LK42781 | • SPACER POST SBE79-0088 | ag-ah/03 | 1 | |
| 277 | 4W0001 | • NUT - .190 DIA POST SBE79-0088 | ag-ah/03 | 1 | |
| - ITEM NOT ILLUSTRATED, ***** EFFECTIVITY NOT AVAILABLE | |||||
Figure: Exhaust Gas Temperature (EGT) Harness
Exhaust Gas Temperature (EGT) Harness

Exhaust Gas Temperature (EGT) Harness

Exhaust Gas Temperature (EGT) Harness

