DMC:V2500-A5-72-50-50-20A-941A-DIssue No:001.00Issue Date:2014-05-01
Export Control
EAR Export Classification: Not subject to the EAR per 15 C.F.R. Chapter 1, Part 734.3(b)(3), except for the following Service Bulletins which are currently published as EAR Export Classification 9E991: SBE70-0992, SBE72-0483, SBE72-0580, SBE72-0588, SBE72-0640, SBE73-0209, SBE80-0024 and SBE80-0025.Copyright
© IAE International Aero Engines AG (2001, 2014 - 2021) The information contained in this document is the property of © IAE International Aero Engines AG and may not be copied or used for any purpose other than that for which it is supplied without the express written authority of © IAE International Aero Engines AG. (This does not preclude use by engine and aircraft operators for normal instructional, maintenance or overhaul purposes.).Applicability
V2500-A5
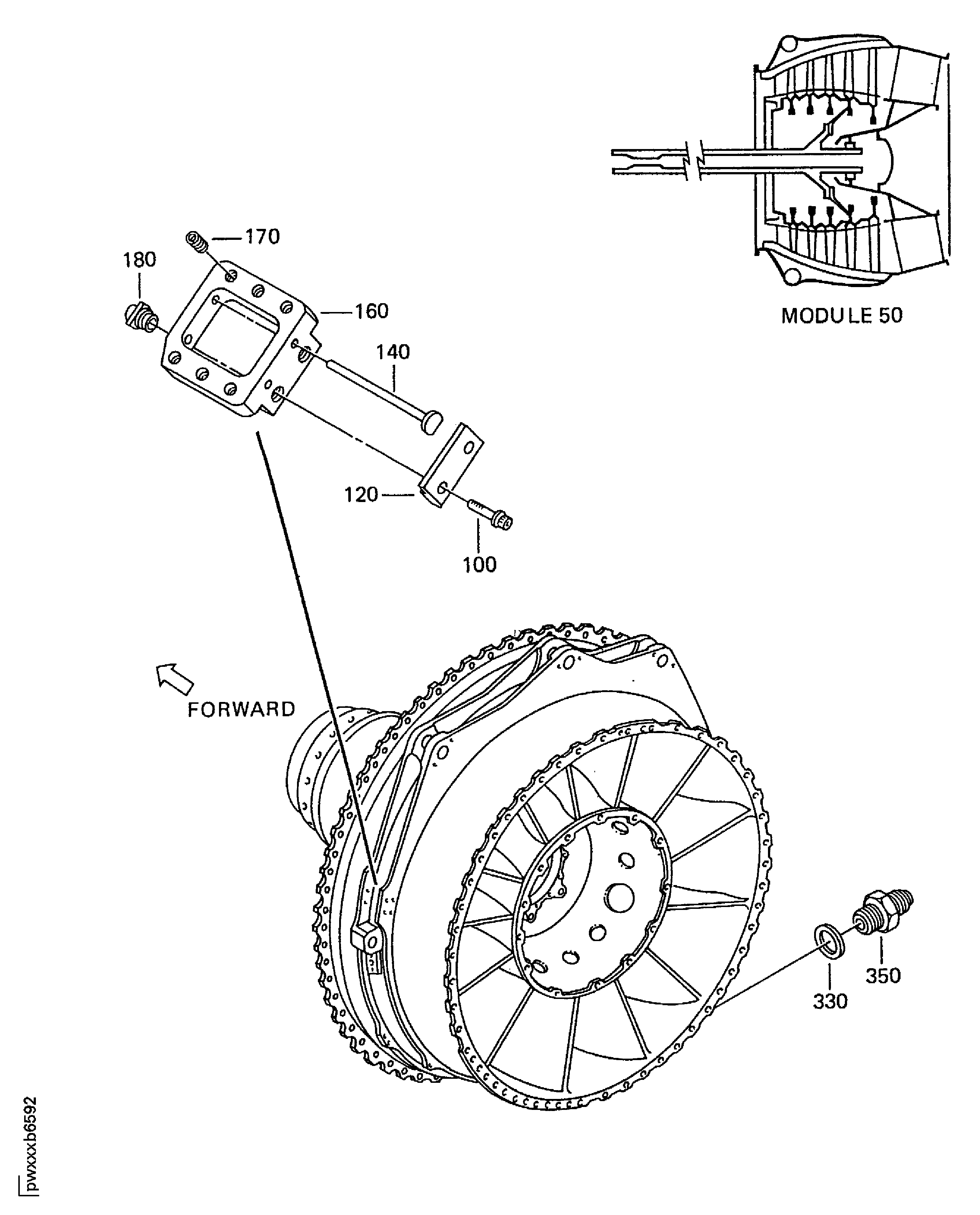
| Fig. Item | Part No. | Description | Effect/Model Applic. | UPA |
|---|---|---|---|---|
| 20 | ||||
| B72505020 | ENGINE-TURBINE EXHAUST CASE ASSEMBLY, PRE SBE73-0094 | aa | ||
| SBE0094-01 | ENGINE-TURBINE EXHAUST CASE ASSEMBLY | ab | ||
| 100 | MS9886-11 | • BOLT - MACH DBL HEX EXT 96906 | aa-ab | 4 |
| 120 | 2A2192 | • STOP - PIN,COWL,LOAD SHARE | aa-ab | 2 |
| 140 | 2A2191 | • PIN - BOSS,COWL,LOAD SHARE | aa-ab | 4 |
| 160 | 2A2190 | • BOSS - ASSY COWL LOAD SHARE | aa-ab | 2 |
| 170 | MS21209F4-15 | • • INSERT - SCREW THREAD 96906 | aa-ab | 3 |
| 180 | 739951 | • • NUT - OPTION 77445 ALT 701887 | aa-ab | 1 |
| -180A | 701887 | • • NUT - S/L,CLINCH 77445 ALT 739963 | aa-ab | REF |
| -180B | 739963 | • • NUT - S/L,CLINCH 77445 ALT 739964 | aa-ab | REF |
| -180C | 739964 | • • NUT - S/L,CLINCH 77445 ALT 789519 | aa-ab | REF |
| -180D | 789519 | • • NUT - S/L,CLINCH 77445 ALT 739951 | aa-ab | REF |
| 330 | MS9549-14 | • WASHER - FLAT 96906 PRE SBE73-0094 | aa | 1 |
| 330A | 2A3127 | • WASHER - SADDLE POST SBE73-0094 | ab | 1 |
| 350 | AS27467 | • UNION - DOUBLE ENDED TUBE U1653 | aa-ab | 1 |
| - ITEM NOT ILLUSTRATED, ***** EFFECTIVITY NOT AVAILABLE | ||||
Figure: ENGINE-TURBINE EXHAUST CASE ASSEMBLY
TURBINE EXHAUST CASE ASSEMBLY

