DMC:V2500-A5-72-60-03-01A-941A-D|Issue No:003.00|Issue Date:2018-05-01
Export Control
EAR Export Classification: Not subject to the EAR per 15 C.F.R. Chapter 1, Part 734.3(b)(3), except for the following Service Bulletins which are currently published as EAR Export Classification 9E991: SBE70-0992, SBE72-0483, SBE72-0580, SBE72-0588, SBE72-0640, SBE73-0209, SBE80-0024 and SBE80-0025.Copyright
© IAE International Aero Engines AG (2001, 2014 - 2021) The information contained in this document is the property of © IAE International Aero Engines AG and may not be copied or used for any purpose other than that for which it is supplied without the express written authority of © IAE International Aero Engines AG. (This does not preclude use by engine and aircraft operators for normal instructional, maintenance or overhaul purposes.).Applicability
V2500-A5
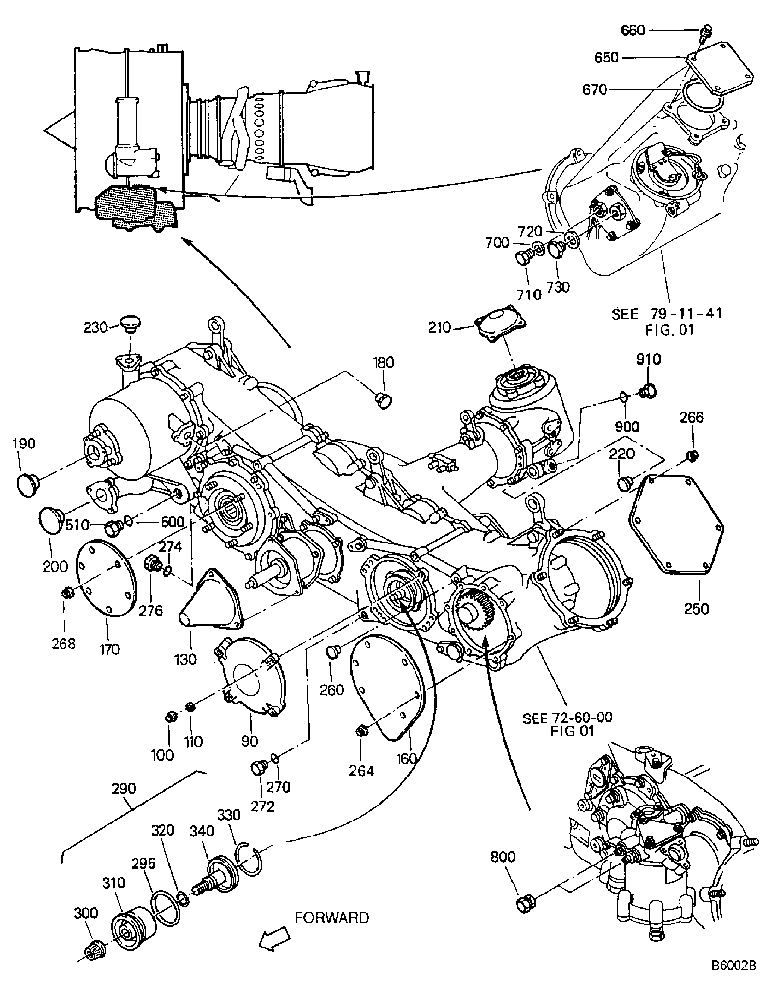
| Fig. Item | Part No. | Description | Effect/Model Applic. | UPA |
|---|---|---|---|---|
| 01 | ||||
| -000 | B72600301 | ENGINE - TRANSPORTATION FITTINGS, PRE SBE70-0718 | aa | |
| -000 | SBE0718-01 | ENGINE - TRANSPORTATION FITTINGS, PRE SBE72-0458 | ab | |
| -000 | SBE0458-01 | ENGINE - TRANSPORTATION FITTINGS, PRE SBE70-0992 | ac | |
| -000 | SBE0992-01 | ENGINE - TRANSPORTATION FITTINGS, PRE SBE79-0101 | ad | |
| -000 | SBE0101-01 | ENGINE - TRANSPORTATION FITTINGS | ae | |
| 060060 | 4P0140 | • COVER - PLAIN IDGS DRIVE TRANSPORTATION ONLY PRE SBE70-0718 | aa/01 | 1 |
V2522/V2524/V2527M AQ02, V2522/V2524/V2527M AQ03, V2527/V2527E AQ02, V2527/V2527E AQ03, V2530 AQ02, V2530 AQ03, V2533 AQ02, V2533 AQ03, V2522/V2524/V2527M SQ02, V2522/V2524/V2527M SQ03, V2527/V2527E SQ02, V2527/V2527E SQ03, V2530 AS02, V2530 SQ03, V2533 SQ02, V2533 SQ03, V2522/V2524/V2527M SQ04, V2522/V2524/V2527M SQ05, V2527/V2527E SQ04, V2527/V2527E SQ05, V2530 SQ04, V2530 SQ05, V2533 SQ04, V2533 SQ05 | ||||
| 060060A | 4G0086 | • COVER - PLAIN IDGS DRIVE A3460 TRANSPORTATION ONLY POST SBE70-0718 PRE SBE72-0458 | ab-ae/01 | 1 |
V2522/V2524/V2527M AQ02, V2522/V2524/V2527M AQ03, V2527/V2527E AQ02, V2527/V2527E AQ03, V2530 AQ02, V2530 AQ03, V2533 AQ02, V2533 AQ03, V2522/V2524/V2527M SQ02, V2522/V2524/V2527M SQ03, V2527/V2527E SQ02, V2527/V2527E SQ03, V2530 AS02, V2530 SQ03, V2533 SQ02, V2533 SQ03, V2522/V2524/V2527M SQ04, V2522/V2524/V2527M SQ05, V2527/V2527E SQ04, V2527/V2527E SQ05, V2530 SQ04, V2530 SQ05, V2533 SQ04, V2533 SQ05 | ||||
| 060060B | 4G0089 | • COVER - PLAIN IDGS DRIVE A3460 TRANSPORTATION ONLY POST SBE72-0458 | ac/01 | 1 |
V2522/V2524/V2527M AQ02, V2522/V2524/V2527M AQ03, V2527/V2527E AQ02, V2527/V2527E AQ03, V2530 AQ02, V2530 AQ03, V2533 AQ02, V2533 AQ03, V2522/V2524/V2527M SQ02, V2522/V2524/V2527M SQ03, V2527/V2527E SQ02, V2527/V2527E SQ03, V2530 AS02, V2530 SQ03, V2533 SQ02, V2533 SQ03, V2522/V2524/V2527M SQ04, V2522/V2524/V2527M SQ05, V2527/V2527E SQ04, V2527/V2527E SQ05, V2530 SQ04, V2530 SQ05, V2533 SQ04, V2533 SQ05 | ||||
| 065065 | 4G0087 | • SPACER A3460 POST SBE70-0718 PRE SBE72-0458 | ab/01 | 8 |
V2522/V2524/V2527M AQ02, V2522/V2524/V2527M AQ03, V2527/V2527E AQ02, V2527/V2527E AQ03, V2530 AQ02, V2530 AQ03, V2533 AQ02, V2533 AQ03, V2522/V2524/V2527M SQ02, V2522/V2524/V2527M SQ03, V2527/V2527E SQ02, V2527/V2527E SQ03, V2530 AS02, V2530 SQ03, V2533 SQ02, V2533 SQ03, V2522/V2524/V2527M SQ04, V2522/V2524/V2527M SQ05, V2527/V2527E SQ04, V2527/V2527E SQ05, V2530 SQ04, V2530 SQ05, V2533 SQ04, V2533 SQ05 | ||||
| 070070 | 4W1374 | • BOLT - 0.375 DIA X 10.375 PRE SBE72-0458 | aa-ab/01 | 8 |
V2522/V2524/V2527M AQ02, V2522/V2524/V2527M AQ03, V2527/V2527E AQ02, V2527/V2527E AQ03, V2530 AQ02, V2530 AQ03, V2533 AQ02, V2533 AQ03, V2522/V2524/V2527M SQ02, V2522/V2524/V2527M SQ03, V2527/V2527E SQ02, V2527/V2527E SQ03, V2530 AS02, V2530 SQ03, V2533 SQ02, V2533 SQ03, V2522/V2524/V2527M SQ04, V2522/V2524/V2527M SQ05, V2527/V2527E SQ04, V2527/V2527E SQ05, V2530 SQ04, V2530 SQ05, V2533 SQ04, V2533 SQ05 | ||||
| 070070A | 4G0061-17 | • BOLT A3460 POST SBE72-0458 | ac-ae/01 | 8 |
V2522/V2524/V2527M AQ02, V2522/V2524/V2527M AQ03, V2527/V2527E AQ02, V2527/V2527E AQ03, V2530 AQ02, V2530 AQ03, V2533 AQ02, V2533 AQ03, V2522/V2524/V2527M SQ02, V2522/V2524/V2527M SQ03, V2527/V2527E SQ02, V2527/V2527E SQ03, V2530 AS02, V2530 SQ03, V2533 SQ02, V2533 SQ03, V2522/V2524/V2527M SQ04, V2522/V2524/V2527M SQ05, V2527/V2527E SQ04, V2527/V2527E SQ05, V2530 SQ04, V2530 SQ05, V2533 SQ04, V2533 SQ05 | ||||
| 080080 | MS9321-12 | • WASHER - FLAT, 0.375 X 0.750 X 0.078 96906 PRE SBE72-0458 | aa-ab/01 | 8 |
V2522/V2524/V2527M AQ02, V2522/V2524/V2527M AQ03, V2527/V2527E AQ02, V2527/V2527E AQ03, V2530 AQ02, V2530 AQ03, V2533 AQ02, V2533 AQ03, V2522/V2524/V2527M SQ02, V2522/V2524/V2527M SQ03, V2527/V2527E SQ02, V2527/V2527E SQ03, V2530 AS02, V2530 SQ03, V2533 SQ02, V2533 SQ03, V2522/V2524/V2527M SQ04, V2522/V2524/V2527M SQ05, V2527/V2527E SQ04, V2527/V2527E SQ05, V2530 SQ04, V2530 SQ05, V2533 SQ04, V2533 SQ05 | ||||
| 090090 | 4P0139 | • COVER - PLAIN HYDRAULIC PUMP TRANSPORTATION ONLY PRE SBE70-0718 | aa/01 | 1 |
V2522/V2524/V2527M AQ02, V2522/V2524/V2527M AQ03, V2527/V2527E AQ02, V2527/V2527E AQ03, V2530 AQ02, V2530 AQ03, V2533 AQ02, V2533 AQ03, V2522/V2524/V2527M SQ02, V2522/V2524/V2527M SQ03, V2527/V2527E SQ02, V2527/V2527E SQ03, V2530 AS02, V2530 SQ03, V2533 SQ02, V2533 SQ03, V2522/V2524/V2527M SQ04, V2522/V2524/V2527M SQ05, V2527/V2527E SQ04, V2527/V2527E SQ05, V2530 SQ04, V2530 SQ05, V2533 SQ04, V2533 SQ05 | ||||
| 090090A | 4G0085 | • COVER - PLAIN HYD PUMP A3460 TRANSPORTATION ONLY POST SBE70-0718 PRE SBE72-0458 | ab/01 | 1 |
V2522/V2524/V2527M AQ02, V2522/V2524/V2527M AQ03, V2527/V2527E AQ02, V2527/V2527E AQ03, V2530 AQ02, V2530 AQ03, V2533 AQ02, V2533 AQ03, V2522/V2524/V2527M SQ02, V2522/V2524/V2527M SQ03, V2527/V2527E SQ02, V2527/V2527E SQ03, V2530 AS02, V2530 SQ03, V2533 SQ02, V2533 SQ03, V2522/V2524/V2527M SQ04, V2522/V2524/V2527M SQ05, V2527/V2527E SQ04, V2527/V2527E SQ05, V2530 SQ04, V2530 SQ05, V2533 SQ04, V2533 SQ05 | ||||
| 090090B | 4G0088 | • COVER - PLAIN HYDRAULIC PUMP A3460 TRANSPORTATION ONLY POST SBE72-0458 | ac-ae/01 | 1 |
V2522/V2524/V2527M AQ02, V2522/V2524/V2527M AQ03, V2527/V2527E AQ02, V2527/V2527E AQ03, V2530 AQ02, V2530 AQ03, V2533 AQ02, V2533 AQ03, V2522/V2524/V2527M SQ02, V2522/V2524/V2527M SQ03, V2527/V2527E SQ02, V2527/V2527E SQ03, V2530 AS02, V2530 SQ03, V2533 SQ02, V2533 SQ03, V2522/V2524/V2527M SQ04, V2522/V2524/V2527M SQ05, V2527/V2527E SQ04, V2527/V2527E SQ05, V2530 SQ04, V2530 SQ05, V2533 SQ04, V2533 SQ05 | ||||
| 095095 | 4G0087 | • SPACER A3460 POST SBE70-0718 PRE SBE72-0458 | ab/01 | 4 |
V2522/V2524/V2527M AQ02, V2522/V2524/V2527M AQ03, V2527/V2527E AQ02, V2527/V2527E AQ03, V2530 AQ02, V2530 AQ03, V2533 AQ02, V2533 AQ03, V2522/V2524/V2527M SQ02, V2522/V2524/V2527M SQ03, V2527/V2527E SQ02, V2527/V2527E SQ03, V2530 AS02, V2530 SQ03, V2533 SQ02, V2533 SQ03, V2522/V2524/V2527M SQ04, V2522/V2524/V2527M SQ05, V2527/V2527E SQ04, V2527/V2527E SQ05, V2530 SQ04, V2530 SQ05, V2533 SQ04, V2533 SQ05 | ||||
| 100100 | 4W0004 | • NUT - 0.375 DIA | aa-ae/01 | 4 |
V2522/V2524/V2527M AQ02, V2522/V2524/V2527M AQ03, V2527/V2527E AQ02, V2527/V2527E AQ03, V2530 AQ02, V2530 AQ03, V2533 AQ02, V2533 AQ03, V2522/V2524/V2527M SQ02, V2522/V2524/V2527M SQ03, V2527/V2527E SQ02, V2527/V2527E SQ03, V2530 AS02, V2530 SQ03, V2533 SQ02, V2533 SQ03, V2522/V2524/V2527M SQ04, V2522/V2524/V2527M SQ05, V2527/V2527E SQ04, V2527/V2527E SQ05, V2530 SQ04, V2530 SQ05, V2533 SQ04, V2533 SQ05 | ||||
| 110110 | MS9321-12 | • WASHER - FLAT, 0.375 X 0.750 X 0.078 96906 | aa-ae/01 | 4 |
V2522/V2524/V2527M AQ02, V2522/V2524/V2527M AQ03, V2527/V2527E AQ02, V2527/V2527E AQ03, V2530 AQ02, V2530 AQ03, V2533 AQ02, V2533 AQ03, V2522/V2524/V2527M SQ02, V2522/V2524/V2527M SQ03, V2527/V2527E SQ02, V2527/V2527E SQ03, V2530 AS02, V2530 SQ03, V2533 SQ02, V2533 SQ03, V2522/V2524/V2527M SQ04, V2522/V2524/V2527M SQ05, V2527/V2527E SQ04, V2527/V2527E SQ05, V2530 SQ04, V2530 SQ05, V2533 SQ04, V2533 SQ05 | ||||
| 130130 | 4G0061-01 | • COVER - PAD PMA | aa-ae/01 | 1 |
V2522/V2524/V2527M AQ02, V2522/V2524/V2527M AQ03, V2527/V2527E AQ02, V2527/V2527E AQ03, V2530 AQ02, V2530 AQ03, V2533 AQ02, V2533 AQ03, V2522/V2524/V2527M SQ02, V2522/V2524/V2527M SQ03, V2527/V2527E SQ02, V2527/V2527E SQ03, V2530 AS02, V2530 SQ03, V2533 SQ02, V2533 SQ03, V2522/V2524/V2527M SQ04, V2522/V2524/V2527M SQ05, V2527/V2527E SQ04, V2527/V2527E SQ05, V2530 SQ04, V2530 SQ05, V2533 SQ04, V2533 SQ05 | ||||
| 140140 | 4G0061-02 | • COVER - PAD OIL PUMP SCAVENGE | aa-ad/01 | 1 |
V2522/V2524/V2527M AQ02, V2522/V2524/V2527M AQ03, V2527/V2527E AQ02, V2527/V2527E AQ03, V2530 AQ02, V2530 AQ03, V2533 AQ02, V2533 AQ03, V2522/V2524/V2527M SQ02, V2522/V2524/V2527M SQ03, V2527/V2527E SQ02, V2527/V2527E SQ03, V2530 AS02, V2530 SQ03, V2533 SQ02, V2533 SQ03, V2522/V2524/V2527M SQ04, V2522/V2524/V2527M SQ05, V2527/V2527E SQ04, V2527/V2527E SQ05, V2530 SQ04, V2530 SQ05, V2533 SQ04, V2533 SQ05 | ||||
| 150150 | 4G0061-03 | • COVER - PAD FUEL PUMP | aa-ae/01 | 1 |
V2522/V2524/V2527M AQ02, V2522/V2524/V2527M AQ03, V2527/V2527E AQ02, V2527/V2527E AQ03, V2530 AQ02, V2530 AQ03, V2533 AQ02, V2533 AQ03, V2522/V2524/V2527M SQ02, V2522/V2524/V2527M SQ03, V2527/V2527E SQ02, V2527/V2527E SQ03, V2530 AS02, V2530 SQ03, V2533 SQ02, V2533 SQ03, V2522/V2524/V2527M SQ04, V2522/V2524/V2527M SQ05, V2527/V2527E SQ04, V2527/V2527E SQ05, V2530 SQ04, V2530 SQ05, V2533 SQ04, V2533 SQ05 | ||||
| 160160 | 4G0061-04 | • COVER - PAD OIL PUMP PRESS | aa-ac/01 | 1 |
V2522/V2524/V2527M AQ02, V2522/V2524/V2527M AQ03, V2527/V2527E AQ02, V2527/V2527E AQ03, V2530 AQ02, V2530 AQ03, V2533 AQ02, V2533 AQ03, V2522/V2524/V2527M SQ02, V2522/V2524/V2527M SQ03, V2527/V2527E SQ02, V2527/V2527E SQ03, V2530 AS02, V2530 SQ03, V2533 SQ02, V2533 SQ03, V2522/V2524/V2527M SQ04, V2522/V2524/V2527M SQ05, V2527/V2527E SQ04, V2527/V2527E SQ05, V2530 SQ04, V2530 SQ05, V2533 SQ04, V2533 SQ05 | ||||
| 170170 | 7G0046-03 | • COVER - STARTER PAD A3460 | aa-ae/01 | 1 |
V2522/V2524/V2527M AQ02, V2522/V2524/V2527M AQ03, V2527/V2527E AQ02, V2527/V2527E AQ03, V2530 AQ02, V2530 AQ03, V2533 AQ02, V2533 AQ03, V2522/V2524/V2527M SQ02, V2522/V2524/V2527M SQ03, V2527/V2527E SQ02, V2527/V2527E SQ03, V2530 AS02, V2530 SQ03, V2533 SQ02, V2533 SQ03, V2522/V2524/V2527M SQ04, V2522/V2524/V2527M SQ05, V2527/V2527E SQ04, V2527/V2527E SQ05, V2530 SQ04, V2530 SQ05, V2533 SQ04, V2533 SQ05 | ||||
| 180180 | 4G0061-05 | • PLUG - DEAERATOR | aa-ac/01 | 1 |
V2522/V2524/V2527M AQ02, V2522/V2524/V2527M AQ03, V2527/V2527E AQ02, V2527/V2527E AQ03, V2530 AQ02, V2530 AQ03, V2533 AQ02, V2533 AQ03, V2522/V2524/V2527M SQ02, V2522/V2524/V2527M SQ03, V2527/V2527E SQ02, V2527/V2527E SQ03, V2530 AS02, V2530 SQ03, V2533 SQ02, V2533 SQ03, V2522/V2524/V2527M SQ04, V2522/V2524/V2527M SQ05, V2527/V2527E SQ04, V2527/V2527E SQ05, V2530 SQ04, V2530 SQ05, V2533 SQ04, V2533 SQ05 | ||||
| 190190 | 7G0046-05 | • PLUG - DEAERATOR A3460 PRE SBE72-0458 | aa-ab/01 | 1 |
V2522/V2524/V2527M AQ02, V2522/V2524/V2527M AQ03, V2527/V2527E AQ02, V2527/V2527E AQ03, V2530 AQ02, V2530 AQ03, V2533 AQ02, V2533 AQ03, V2522/V2524/V2527M SQ02, V2522/V2524/V2527M SQ03, V2527/V2527E SQ02, V2527/V2527E SQ03, V2530 AS02, V2530 SQ03, V2533 SQ02, V2533 SQ03, V2522/V2524/V2527M SQ04, V2522/V2524/V2527M SQ05, V2527/V2527E SQ04, V2527/V2527E SQ05, V2530 SQ04, V2530 SQ05, V2533 SQ04, V2533 SQ05 | ||||
| 190190A | 4G0090 | • PLUG - DEAERATOR A3460 POST SBE72-0458 | ac-ae/01 | 1 |
V2522/V2524/V2527M AQ02, V2522/V2524/V2527M AQ03, V2527/V2527E AQ02, V2527/V2527E AQ03, V2530 AQ02, V2530 AQ03, V2533 AQ02, V2533 AQ03, V2522/V2524/V2527M SQ02, V2522/V2524/V2527M SQ03, V2527/V2527E SQ02, V2527/V2527E SQ03, V2530 AS02, V2530 SQ03, V2533 SQ02, V2533 SQ03, V2522/V2524/V2527M SQ04, V2522/V2524/V2527M SQ05, V2527/V2527E SQ04, V2527/V2527E SQ05, V2530 SQ04, V2530 SQ05, V2533 SQ04, V2533 SQ05 | ||||
| 200200 | 4G0061-06 | • PLUG - AIR BREATHER | aa-ae/01 | 1 |
V2522/V2524/V2527M AQ02, V2522/V2524/V2527M AQ03, V2527/V2527E AQ02, V2527/V2527E AQ03, V2530 AQ02, V2530 AQ03, V2533 AQ02, V2533 AQ03, V2522/V2524/V2527M SQ02, V2522/V2524/V2527M SQ03, V2527/V2527E SQ02, V2527/V2527E SQ03, V2530 AS02, V2530 SQ03, V2533 SQ02, V2533 SQ03, V2522/V2524/V2527M SQ04, V2522/V2524/V2527M SQ05, V2527/V2527E SQ04, V2527/V2527E SQ05, V2530 SQ04, V2530 SQ05, V2533 SQ04, V2533 SQ05 | ||||
| 200200A | 4G0144 | • COVER - PAD A3460 | aa-ae/01 | 1 |
V2522/V2524/V2527M AQ02, V2522/V2524/V2527M AQ03, V2527/V2527E AQ02, V2527/V2527E AQ03, V2530 AQ02, V2530 AQ03, V2533 AQ02, V2533 AQ03, V2522/V2524/V2527M SQ02, V2522/V2524/V2527M SQ03, V2527/V2527E SQ02, V2527/V2527E SQ03, V2530 AS02, V2530 SQ03, V2533 SQ02, V2533 SQ03, V2522/V2524/V2527M SQ04, V2522/V2524/V2527M SQ05, V2527/V2527E SQ04, V2527/V2527E SQ05, V2530 SQ04, V2530 SQ05, V2533 SQ04, V2533 SQ05 | ||||
| 202202 | 4G0147 | • COVER - PAD A3460 | aa-ae/01 | 1 |
V2522/V2524/V2527M AQ02, V2522/V2524/V2527M AQ03, V2527/V2527E AQ02, V2527/V2527E AQ03, V2530 AQ02, V2530 AQ03, V2533 AQ02, V2533 AQ03, V2522/V2524/V2527M SQ02, V2522/V2524/V2527M SQ03, V2527/V2527E SQ02, V2527/V2527E SQ03, V2530 AS02, V2530 SQ03, V2533 SQ02, V2533 SQ03, V2522/V2524/V2527M SQ04, V2522/V2524/V2527M SQ05, V2527/V2527E SQ04, V2527/V2527E SQ05, V2530 SQ04, V2530 SQ05, V2533 SQ04, V2533 SQ05 | ||||
| 206206 | 4G0061-14 | • NUT | aa-ae/01 | 3 |
V2522/V2524/V2527M AQ02, V2522/V2524/V2527M AQ03, V2527/V2527E AQ02, V2527/V2527E AQ03, V2530 AQ02, V2530 AQ03, V2533 AQ02, V2533 AQ03, V2522/V2524/V2527M SQ02, V2522/V2524/V2527M SQ03, V2527/V2527E SQ02, V2527/V2527E SQ03, V2530 AS02, V2530 SQ03, V2533 SQ02, V2533 SQ03, V2522/V2524/V2527M SQ04, V2522/V2524/V2527M SQ05, V2527/V2527E SQ04, V2527/V2527E SQ05, V2530 SQ04, V2530 SQ05, V2533 SQ04, V2533 SQ05 | ||||
| 208208 | 4G0146 | • PLUG A3460 | aa-ae/01 | 1 |
V2522/V2524/V2527M AQ02, V2522/V2524/V2527M AQ03, V2527/V2527E AQ02, V2527/V2527E AQ03, V2530 AQ02, V2530 AQ03, V2533 AQ02, V2533 AQ03, V2522/V2524/V2527M SQ02, V2522/V2524/V2527M SQ03, V2527/V2527E SQ02, V2527/V2527E SQ03, V2530 AS02, V2530 SQ03, V2533 SQ02, V2533 SQ03, V2522/V2524/V2527M SQ04, V2522/V2524/V2527M SQ05, V2527/V2527E SQ04, V2527/V2527E SQ05, V2530 SQ04, V2530 SQ05, V2533 SQ04, V2533 SQ05 | ||||
| 210210 | 4G0061-07 | • PLUG - ANGLE GEARBOX, T-SHAFT | aa-ae/01 | 1 |
V2522/V2524/V2527M AQ02, V2522/V2524/V2527M AQ03, V2527/V2527E AQ02, V2527/V2527E AQ03, V2530 AQ02, V2530 AQ03, V2533 AQ02, V2533 AQ03, V2522/V2524/V2527M SQ02, V2522/V2524/V2527M SQ03, V2527/V2527E SQ02, V2527/V2527E SQ03, V2530 AS02, V2530 SQ03, V2533 SQ02, V2533 SQ03, V2522/V2524/V2527M SQ04, V2522/V2524/V2527M SQ05, V2527/V2527E SQ04, V2527/V2527E SQ05, V2530 SQ04, V2530 SQ05, V2533 SQ04, V2533 SQ05 | ||||
| 212212 | 4G0148 | • BOLT A3460 | aa-ae/01 | 3 |
V2522/V2524/V2527M AQ02, V2522/V2524/V2527M AQ03, V2527/V2527E AQ02, V2527/V2527E AQ03, V2530 AQ02, V2530 AQ03, V2533 AQ02, V2533 AQ03, V2522/V2524/V2527M SQ02, V2522/V2524/V2527M SQ03, V2527/V2527E SQ02, V2527/V2527E SQ03, V2530 AS02, V2530 SQ03, V2533 SQ02, V2533 SQ03, V2522/V2524/V2527M SQ04, V2522/V2524/V2527M SQ05, V2527/V2527E SQ04, V2527/V2527E SQ05, V2530 SQ04, V2530 SQ05, V2533 SQ04, V2533 SQ05 | ||||
| 214214 | 4G0148 | • BOLT A3460 | aa-ae/01 | 3 |
V2522/V2524/V2527M AQ02, V2522/V2524/V2527M AQ03, V2527/V2527E AQ02, V2527/V2527E AQ03, V2530 AQ02, V2530 AQ03, V2533 AQ02, V2533 AQ03, V2522/V2524/V2527M SQ02, V2522/V2524/V2527M SQ03, V2527/V2527E SQ02, V2527/V2527E SQ03, V2530 AS02, V2530 SQ03, V2533 SQ02, V2533 SQ03, V2522/V2524/V2527M SQ04, V2522/V2524/V2527M SQ05, V2527/V2527E SQ04, V2527/V2527E SQ05, V2530 SQ04, V2530 SQ05, V2533 SQ04, V2533 SQ05 | ||||
| 216216 | 4G0148 | • BOLT A3460 | aa-ae/01 | 3 |
V2522/V2524/V2527M AQ02, V2522/V2524/V2527M AQ03, V2527/V2527E AQ02, V2527/V2527E AQ03, V2530 AQ02, V2530 AQ03, V2533 AQ02, V2533 AQ03, V2522/V2524/V2527M SQ02, V2522/V2524/V2527M SQ03, V2527/V2527E SQ02, V2527/V2527E SQ03, V2530 AS02, V2530 SQ03, V2533 SQ02, V2533 SQ03, V2522/V2524/V2527M SQ04, V2522/V2524/V2527M SQ05, V2527/V2527E SQ04, V2527/V2527E SQ05, V2530 SQ04, V2530 SQ05, V2533 SQ04, V2533 SQ05 | ||||
| 218218 | 4G0148 | • BOLT A3460 | aa-ae/01 | 3 |
V2522/V2524/V2527M AQ02, V2522/V2524/V2527M AQ03, V2527/V2527E AQ02, V2527/V2527E AQ03, V2530 AQ02, V2530 AQ03, V2533 AQ02, V2533 AQ03, V2522/V2524/V2527M SQ02, V2522/V2524/V2527M SQ03, V2527/V2527E SQ02, V2527/V2527E SQ03, V2530 AS02, V2530 SQ03, V2533 SQ02, V2533 SQ03, V2522/V2524/V2527M SQ04, V2522/V2524/V2527M SQ05, V2527/V2527E SQ04, V2527/V2527E SQ05, V2530 SQ04, V2530 SQ05, V2533 SQ04, V2533 SQ05 | ||||
| 220220 | 4G0061-08 | • PLUG - ANGLE GEARBOX, T-SHAFT | aa-ae/01 | 1 |
V2522/V2524/V2527M AQ02, V2522/V2524/V2527M AQ03, V2527/V2527E AQ02, V2527/V2527E AQ03, V2530 AQ02, V2530 AQ03, V2533 AQ02, V2533 AQ03, V2522/V2524/V2527M SQ02, V2522/V2524/V2527M SQ03, V2527/V2527E SQ02, V2527/V2527E SQ03, V2530 AS02, V2530 SQ03, V2533 SQ02, V2533 SQ03, V2522/V2524/V2527M SQ04, V2522/V2524/V2527M SQ05, V2527/V2527E SQ04, V2527/V2527E SQ05, V2530 SQ04, V2530 SQ05, V2533 SQ04, V2533 SQ05 | ||||
| 222222 | 4G0148 | • BOLT A3460 | aa-ae/01 | 3 |
V2522/V2524/V2527M AQ02, V2522/V2524/V2527M AQ03, V2527/V2527E AQ02, V2527/V2527E AQ03, V2530 AQ02, V2530 AQ03, V2533 AQ02, V2533 AQ03, V2522/V2524/V2527M SQ02, V2522/V2524/V2527M SQ03, V2527/V2527E SQ02, V2527/V2527E SQ03, V2530 AS02, V2530 SQ03, V2533 SQ02, V2533 SQ03, V2522/V2524/V2527M SQ04, V2522/V2524/V2527M SQ05, V2527/V2527E SQ04, V2527/V2527E SQ05, V2530 SQ04, V2530 SQ05, V2533 SQ04, V2533 SQ05 | ||||
| 224224 | 4G0145 | • PLUG A3460 | aa-ae/01 | 1 |
V2522/V2524/V2527M AQ02, V2522/V2524/V2527M AQ03, V2527/V2527E AQ02, V2527/V2527E AQ03, V2530 AQ02, V2530 AQ03, V2533 AQ02, V2533 AQ03, V2522/V2524/V2527M SQ02, V2522/V2524/V2527M SQ03, V2527/V2527E SQ02, V2527/V2527E SQ03, V2530 AS02, V2530 SQ03, V2533 SQ02, V2533 SQ03, V2522/V2524/V2527M SQ04, V2522/V2524/V2527M SQ05, V2527/V2527E SQ04, V2527/V2527E SQ05, V2530 SQ04, V2530 SQ05, V2533 SQ04, V2533 SQ05 | ||||
| 226226 | 4G0143 | • COVER - PAD A3460 | aa-ae/01 | 1 |
V2522/V2524/V2527M AQ02, V2522/V2524/V2527M AQ03, V2527/V2527E AQ02, V2527/V2527E AQ03, V2530 AQ02, V2530 AQ03, V2533 AQ02, V2533 AQ03, V2522/V2524/V2527M SQ02, V2522/V2524/V2527M SQ03, V2527/V2527E SQ02, V2527/V2527E SQ03, V2530 AS02, V2530 SQ03, V2533 SQ02, V2533 SQ03, V2522/V2524/V2527M SQ04, V2522/V2524/V2527M SQ05, V2527/V2527E SQ04, V2527/V2527E SQ05, V2530 SQ04, V2530 SQ05, V2533 SQ04, V2533 SQ05 | ||||
| 228228 | 4G0142 | • COVER - PAD A3460 | aa-ae/01 | 1 |
V2522/V2524/V2527M AQ02, V2522/V2524/V2527M AQ03, V2527/V2527E AQ02, V2527/V2527E AQ03, V2530 AQ02, V2530 AQ03, V2533 AQ02, V2533 AQ03, V2522/V2524/V2527M SQ02, V2522/V2524/V2527M SQ03, V2527/V2527E SQ02, V2527/V2527E SQ03, V2530 AS02, V2530 SQ03, V2533 SQ02, V2533 SQ03, V2522/V2524/V2527M SQ04, V2522/V2524/V2527M SQ05, V2527/V2527E SQ04, V2527/V2527E SQ05, V2530 SQ04, V2530 SQ05, V2533 SQ04, V2533 SQ05 | ||||
| 230230 | 4G0061-09 | • PLUG - DEAERATOR | aa-ae/01 | 2 |
V2522/V2524/V2527M AQ02, V2522/V2524/V2527M AQ03, V2527/V2527E AQ02, V2527/V2527E AQ03, V2530 AQ02, V2530 AQ03, V2533 AQ02, V2533 AQ03, V2522/V2524/V2527M SQ02, V2522/V2524/V2527M SQ03, V2527/V2527E SQ02, V2527/V2527E SQ03, V2530 AS02, V2530 SQ03, V2533 SQ02, V2533 SQ03, V2522/V2524/V2527M SQ04, V2522/V2524/V2527M SQ05, V2527/V2527E SQ04, V2527/V2527E SQ05, V2530 SQ04, V2530 SQ05, V2533 SQ04, V2533 SQ05 | ||||
| 230230A | 4G0142 | • COVER - PAD A3460 | aa-ae/01 | 1 |
V2522/V2524/V2527M AQ02, V2522/V2524/V2527M AQ03, V2527/V2527E AQ02, V2527/V2527E AQ03, V2530 AQ02, V2530 AQ03, V2533 AQ02, V2533 AQ03, V2522/V2524/V2527M SQ02, V2522/V2524/V2527M SQ03, V2527/V2527E SQ02, V2527/V2527E SQ03, V2530 AS02, V2530 SQ03, V2533 SQ02, V2533 SQ03, V2522/V2524/V2527M SQ04, V2522/V2524/V2527M SQ05, V2527/V2527E SQ04, V2527/V2527E SQ05, V2530 SQ04, V2530 SQ05, V2533 SQ04, V2533 SQ05 | ||||
| 240240 | 4G0061-10 | • PLUG | aa-ae/01 | 1 |
V2522/V2524/V2527M AQ02, V2522/V2524/V2527M AQ03, V2527/V2527E AQ02, V2527/V2527E AQ03, V2530 AQ02, V2530 AQ03, V2533 AQ02, V2533 AQ03, V2522/V2524/V2527M SQ02, V2522/V2524/V2527M SQ03, V2527/V2527E SQ02, V2527/V2527E SQ03, V2530 AS02, V2530 SQ03, V2533 SQ02, V2533 SQ03, V2522/V2524/V2527M SQ04, V2522/V2524/V2527M SQ05, V2527/V2527E SQ04, V2527/V2527E SQ05, V2530 SQ04, V2530 SQ05, V2533 SQ04, V2533 SQ05 | ||||
| 250250 | 4G0061-11 | • COVER - PAD OIL TANK | aa-ae/01 | 1 |
V2522/V2524/V2527M AQ02, V2522/V2524/V2527M AQ03, V2527/V2527E AQ02, V2527/V2527E AQ03, V2530 AQ02, V2530 AQ03, V2533 AQ02, V2533 AQ03, V2522/V2524/V2527M SQ02, V2522/V2524/V2527M SQ03, V2527/V2527E SQ02, V2527/V2527E SQ03, V2530 AS02, V2530 SQ03, V2533 SQ02, V2533 SQ03, V2522/V2524/V2527M SQ04, V2522/V2524/V2527M SQ05, V2527/V2527E SQ04, V2527/V2527E SQ05, V2530 SQ04, V2530 SQ05, V2533 SQ04, V2533 SQ05 | ||||
| 260260 | 4G0061-12 | • PLUG | aa-ae/01 | 1 |
V2522/V2524/V2527M AQ02, V2522/V2524/V2527M AQ03, V2527/V2527E AQ02, V2527/V2527E AQ03, V2530 AQ02, V2530 AQ03, V2533 AQ02, V2533 AQ03, V2522/V2524/V2527M SQ02, V2522/V2524/V2527M SQ03, V2527/V2527E SQ02, V2527/V2527E SQ03, V2530 AS02, V2530 SQ03, V2533 SQ02, V2533 SQ03, V2522/V2524/V2527M SQ04, V2522/V2524/V2527M SQ05, V2527/V2527E SQ04, V2527/V2527E SQ05, V2530 SQ04, V2530 SQ05, V2533 SQ04, V2533 SQ05 | ||||
| 262262 | 4G0061-13 | • NUT | aa-ae/01 | 10 |
V2522/V2524/V2527M AQ02, V2522/V2524/V2527M AQ03, V2527/V2527E AQ02, V2527/V2527E AQ03, V2530 AQ02, V2530 AQ03, V2533 AQ02, V2533 AQ03, V2522/V2524/V2527M SQ02, V2522/V2524/V2527M SQ03, V2527/V2527E SQ02, V2527/V2527E SQ03, V2530 AS02, V2530 SQ03, V2533 SQ02, V2533 SQ03, V2522/V2524/V2527M SQ04, V2522/V2524/V2527M SQ05, V2527/V2527E SQ04, V2527/V2527E SQ05, V2530 SQ04, V2530 SQ05, V2533 SQ04, V2533 SQ05 | ||||
| 262262A | 4G0149 | • NUT A3460 | aa-ae/01 | 6 |
V2522/V2524/V2527M AQ02, V2522/V2524/V2527M AQ03, V2527/V2527E AQ02, V2527/V2527E AQ03, V2530 AQ02, V2530 AQ03, V2533 AQ02, V2533 AQ03, V2522/V2524/V2527M SQ02, V2522/V2524/V2527M SQ03, V2527/V2527E SQ02, V2527/V2527E SQ03, V2530 AS02, V2530 SQ03, V2533 SQ02, V2533 SQ03, V2522/V2524/V2527M SQ04, V2522/V2524/V2527M SQ05, V2527/V2527E SQ04, V2527/V2527E SQ05, V2530 SQ04, V2530 SQ05, V2533 SQ04, V2533 SQ05 | ||||
| 264264 | 4G0061-14 | • NUT | aa-ae/01 | 6 |
V2522/V2524/V2527M AQ02, V2522/V2524/V2527M AQ03, V2527/V2527E AQ02, V2527/V2527E AQ03, V2530 AQ02, V2530 AQ03, V2533 AQ02, V2533 AQ03, V2522/V2524/V2527M SQ02, V2522/V2524/V2527M SQ03, V2527/V2527E SQ02, V2527/V2527E SQ03, V2530 AS02, V2530 SQ03, V2533 SQ02, V2533 SQ03, V2522/V2524/V2527M SQ04, V2522/V2524/V2527M SQ05, V2527/V2527E SQ04, V2527/V2527E SQ05, V2530 SQ04, V2530 SQ05, V2533 SQ04, V2533 SQ05 | ||||
| 266266 | 4G0061-15 | • NUT | aa-ae/01 | 6 |
V2522/V2524/V2527M AQ02, V2522/V2524/V2527M AQ03, V2527/V2527E AQ02, V2527/V2527E AQ03, V2530 AQ02, V2530 AQ03, V2533 AQ02, V2533 AQ03, V2522/V2524/V2527M SQ02, V2522/V2524/V2527M SQ03, V2527/V2527E SQ02, V2527/V2527E SQ03, V2530 AS02, V2530 SQ03, V2533 SQ02, V2533 SQ03, V2522/V2524/V2527M SQ04, V2522/V2524/V2527M SQ05, V2527/V2527E SQ04, V2527/V2527E SQ05, V2530 SQ04, V2530 SQ05, V2533 SQ04, V2533 SQ05 | ||||
| 268268 | 4G0061-16 | • NUT | aa-ae/01 | 6 |
V2522/V2524/V2527M AQ02, V2522/V2524/V2527M AQ03, V2527/V2527E AQ02, V2527/V2527E AQ03, V2530 AQ02, V2530 AQ03, V2533 AQ02, V2533 AQ03, V2522/V2524/V2527M SQ02, V2522/V2524/V2527M SQ03, V2527/V2527E SQ02, V2527/V2527E SQ03, V2530 AS02, V2530 SQ03, V2533 SQ02, V2533 SQ03, V2522/V2524/V2527M SQ04, V2522/V2524/V2527M SQ05, V2527/V2527E SQ04, V2527/V2527E SQ05, V2530 SQ04, V2530 SQ05, V2533 SQ04, V2533 SQ05 | ||||
| 268268A | 4G0061-18 | • NUT A3460 | aa-ae/01 | 6 |
V2522/V2524/V2527M AQ02, V2522/V2524/V2527M AQ03, V2527/V2527E AQ02, V2527/V2527E AQ03, V2530 AQ02, V2530 AQ03, V2533 AQ02, V2533 AQ03, V2522/V2524/V2527M SQ02, V2522/V2524/V2527M SQ03, V2527/V2527E SQ02, V2527/V2527E SQ03, V2530 AS02, V2530 SQ03, V2533 SQ02, V2533 SQ03, V2522/V2524/V2527M SQ04, V2522/V2524/V2527M SQ05, V2527/V2527E SQ04, V2527/V2527E SQ05, V2530 SQ04, V2530 SQ05, V2533 SQ04, V2533 SQ05 | ||||
| 270270 | AS3208-06 | • PACKING - PREFORMED U1653 PRE SBE70-0992 | aa-ad/01 | 1 |
V2522/V2524/V2527M AQ02, V2522/V2524/V2527M AQ03, V2527/V2527E AQ02, V2527/V2527E AQ03, V2530 AQ02, V2530 AQ03, V2533 AQ02, V2533 AQ03, V2522/V2524/V2527M SQ02, V2522/V2524/V2527M SQ03, V2527/V2527E SQ02, V2527/V2527E SQ03, V2530 AS02, V2530 SQ03, V2533 SQ02, V2533 SQ03, V2522/V2524/V2527M SQ04, V2522/V2524/V2527M SQ05, V2527/V2527E SQ04, V2527/V2527E SQ05, V2530 SQ04, V2530 SQ05, V2533 SQ04, V2533 SQ05 | ||||
| 272272 | MS9954-06 | • PLUG - OIL, DRAIN 96906 PRE SBE70-0992 | aa-ad/01 | 1 |
V2522/V2524/V2527M AQ02, V2522/V2524/V2527M AQ03, V2527/V2527E AQ02, V2527/V2527E AQ03, V2530 AQ02, V2530 AQ03, V2533 AQ02, V2533 AQ03, V2522/V2524/V2527M SQ02, V2522/V2524/V2527M SQ03, V2527/V2527E SQ02, V2527/V2527E SQ03, V2530 AS02, V2530 SQ03, V2533 SQ02, V2533 SQ03, V2522/V2524/V2527M SQ04, V2522/V2524/V2527M SQ05, V2527/V2527E SQ04, V2527/V2527E SQ05, V2530 SQ04, V2530 SQ05, V2533 SQ04, V2533 SQ05 | ||||
| 272272A | 4G0152 | • PLUG - 0.5625-18 UNJ THREAD A3460 POST SBE70-0992 | ae-ae/01 | 1 |
V2522/V2524/V2527M AQ02, V2522/V2524/V2527M AQ03, V2527/V2527E AQ02, V2527/V2527E AQ03, V2530 AQ02, V2530 AQ03, V2533 AQ02, V2533 AQ03, V2522/V2524/V2527M SQ02, V2522/V2524/V2527M SQ03, V2527/V2527E SQ02, V2527/V2527E SQ03, V2530 AS02, V2530 SQ03, V2533 SQ02, V2533 SQ03, V2522/V2524/V2527M SQ04, V2522/V2524/V2527M SQ05, V2527/V2527E SQ04, V2527/V2527E SQ05, V2530 SQ04, V2530 SQ05, V2533 SQ04, V2533 SQ05 | ||||
| 274274 | AS3208-06 | • PACKING - PREFORMED U1653 PRE SBE70-0992 | aa-ae/01 | 1 |
V2522/V2524/V2527M AQ02, V2522/V2524/V2527M AQ03, V2527/V2527E AQ02, V2527/V2527E AQ03, V2530 AQ02, V2530 AQ03, V2533 AQ02, V2533 AQ03, V2522/V2524/V2527M SQ02, V2522/V2524/V2527M SQ03, V2527/V2527E SQ02, V2527/V2527E SQ03, V2530 AS02, V2530 SQ03, V2533 SQ02, V2533 SQ03, V2522/V2524/V2527M SQ04, V2522/V2524/V2527M SQ05, V2527/V2527E SQ04, V2527/V2527E SQ05, V2530 SQ04, V2530 SQ05, V2533 SQ04, V2533 SQ05 | ||||
| 276276 | MS9954-06 | • PLUG - OIL, DRAIN 96906 PRE SBE70-0992 | aa-ad/01 | 1 |
V2522/V2524/V2527M AQ02, V2522/V2524/V2527M AQ03, V2527/V2527E AQ02, V2527/V2527E AQ03, V2530 AQ02, V2530 AQ03, V2533 AQ02, V2533 AQ03, V2522/V2524/V2527M SQ02, V2522/V2524/V2527M SQ03, V2527/V2527E SQ02, V2527/V2527E SQ03, V2530 AS02, V2530 SQ03, V2533 SQ02, V2533 SQ03, V2522/V2524/V2527M SQ04, V2522/V2524/V2527M SQ05, V2527/V2527E SQ04, V2527/V2527E SQ05, V2530 SQ04, V2530 SQ05, V2533 SQ04, V2533 SQ05 | ||||
| 276276A | 4G0152 | • PLUG - 0.5625-18 UNJ THREAD A3460 POST SBE70-0992 | ae-ae/01 | 1 |
V2522/V2524/V2527M AQ02, V2522/V2524/V2527M AQ03, V2527/V2527E AQ02, V2527/V2527E AQ03, V2530 AQ02, V2530 AQ03, V2533 AQ02, V2533 AQ03, V2522/V2524/V2527M SQ02, V2522/V2524/V2527M SQ03, V2527/V2527E SQ02, V2527/V2527E SQ03, V2530 AS02, V2530 SQ03, V2533 SQ02, V2533 SQ03, V2522/V2524/V2527M SQ04, V2522/V2524/V2527M SQ05, V2527/V2527E SQ04, V2527/V2527E SQ05, V2530 SQ04, V2530 SQ05, V2533 SQ04, V2533 SQ05 | ||||
| 278278 | AS3208-06 | • PACKING - PREFORMED U1653 PRE SBE70-0992 | aa-ad/01 | 1 |
V2522/V2524/V2527M AQ02, V2522/V2524/V2527M AQ03, V2527/V2527E AQ02, V2527/V2527E AQ03, V2530 AQ02, V2530 AQ03, V2533 AQ02, V2533 AQ03, V2522/V2524/V2527M SQ02, V2522/V2524/V2527M SQ03, V2527/V2527E SQ02, V2527/V2527E SQ03, V2530 AS02, V2530 SQ03, V2533 SQ02, V2533 SQ03, V2522/V2524/V2527M SQ04, V2522/V2524/V2527M SQ05, V2527/V2527E SQ04, V2527/V2527E SQ05, V2530 SQ04, V2530 SQ05, V2533 SQ04, V2533 SQ05 | ||||
| 280280 | MS9954-06 | • PLUG - OIL, DRAIN 96906 PRE SBE70-0992 | aa-ad/01 | 1 |
V2522/V2524/V2527M AQ02, V2522/V2524/V2527M AQ03, V2527/V2527E AQ02, V2527/V2527E AQ03, V2530 AQ02, V2530 AQ03, V2533 AQ02, V2533 AQ03, V2522/V2524/V2527M SQ02, V2522/V2524/V2527M SQ03, V2527/V2527E SQ02, V2527/V2527E SQ03, V2530 AS02, V2530 SQ03, V2533 SQ02, V2533 SQ03, V2522/V2524/V2527M SQ04, V2522/V2524/V2527M SQ05, V2527/V2527E SQ04, V2527/V2527E SQ05, V2530 SQ04, V2530 SQ05, V2533 SQ04, V2533 SQ05 | ||||
| 280280A | 4G0152 | • PLUG - 0.5625-18 UNJ THREAD A3460 POST SBE70-0992 | ae-ae/01 | 1 |
V2522/V2524/V2527M AQ02, V2522/V2524/V2527M AQ03, V2527/V2527E AQ02, V2527/V2527E AQ03, V2530 AQ02, V2530 AQ03, V2533 AQ02, V2533 AQ03, V2522/V2524/V2527M SQ02, V2522/V2524/V2527M SQ03, V2527/V2527E SQ02, V2527/V2527E SQ03, V2530 AS02, V2530 SQ03, V2533 SQ02, V2533 SQ03, V2522/V2524/V2527M SQ04, V2522/V2524/V2527M SQ05, V2527/V2527E SQ04, V2527/V2527E SQ05, V2530 SQ04, V2530 SQ05, V2533 SQ04, V2533 SQ05 | ||||
| 282282 | AS3208-06 | • PACKING - PREFORMED U1653 PRE SBE70-0992 | aa-ad/01 | 1 |
V2522/V2524/V2527M AQ02, V2522/V2524/V2527M AQ03, V2527/V2527E AQ02, V2527/V2527E AQ03, V2530 AQ02, V2530 AQ03, V2533 AQ02, V2533 AQ03, V2522/V2524/V2527M SQ02, V2522/V2524/V2527M SQ03, V2527/V2527E SQ02, V2527/V2527E SQ03, V2530 AS02, V2530 SQ03, V2533 SQ02, V2533 SQ03, V2522/V2524/V2527M SQ04, V2522/V2524/V2527M SQ05, V2527/V2527E SQ04, V2527/V2527E SQ05, V2530 SQ04, V2530 SQ05, V2533 SQ04, V2533 SQ05 | ||||
| 284284 | MS9954-06 | • PLUG - OIL, DRAIN 96906 PRE SBE70-0992 | aa-ad/01 | 1 |
V2522/V2524/V2527M AQ02, V2522/V2524/V2527M AQ03, V2527/V2527E AQ02, V2527/V2527E AQ03, V2530 AQ02, V2530 AQ03, V2533 AQ02, V2533 AQ03, V2522/V2524/V2527M SQ02, V2522/V2524/V2527M SQ03, V2527/V2527E SQ02, V2527/V2527E SQ03, V2530 AS02, V2530 SQ03, V2533 SQ02, V2533 SQ03, V2522/V2524/V2527M SQ04, V2522/V2524/V2527M SQ05, V2527/V2527E SQ04, V2527/V2527E SQ05, V2530 SQ04, V2530 SQ05, V2533 SQ04, V2533 SQ05 | ||||
| 284284A | 4G0152 | • PLUG - 0.5625-18 UNJ THREAD A3460 POST SBE70-0992 | ae-ae/01 | 1 |
V2522/V2524/V2527M AQ02, V2522/V2524/V2527M AQ03, V2527/V2527E AQ02, V2527/V2527E AQ03, V2530 AQ02, V2530 AQ03, V2533 AQ02, V2533 AQ03, V2522/V2524/V2527M SQ02, V2522/V2524/V2527M SQ03, V2527/V2527E SQ02, V2527/V2527E SQ03, V2530 AS02, V2530 SQ03, V2533 SQ02, V2533 SQ03, V2522/V2524/V2527M SQ04, V2522/V2524/V2527M SQ05, V2527/V2527E SQ04, V2527/V2527E SQ05, V2530 SQ04, V2530 SQ05, V2533 SQ04, V2533 SQ05 | ||||
| 290290 | 4A0138 | • PLUG - HYDRAULIC, SHAFT, PUMP, ASSEMBLY OF PRE SBE72-0458 | aa-ab/01 | 1 |
V2522/V2524/V2527M AQ02, V2522/V2524/V2527M AQ03, V2527/V2527E AQ02, V2527/V2527E AQ03, V2530 AQ02, V2530 AQ03, V2533 AQ02, V2533 AQ03, V2522/V2524/V2527M SQ02, V2522/V2524/V2527M SQ03, V2527/V2527E SQ02, V2527/V2527E SQ03, V2530 AS02, V2530 SQ03, V2533 SQ02, V2533 SQ03, V2522/V2524/V2527M SQ04, V2522/V2524/V2527M SQ05, V2527/V2527E SQ04, V2527/V2527E SQ05, V2530 SQ04, V2530 SQ05, V2533 SQ04, V2533 SQ05 | ||||
| 295295 | AS3209-123 | • • PACKING - PREFORMED U1653 PRE SBE72-0458 | aa-ab/01 | 1 |
V2522/V2524/V2527M AQ02, V2522/V2524/V2527M AQ03, V2527/V2527E AQ02, V2527/V2527E AQ03, V2530 AQ02, V2530 AQ03, V2533 AQ02, V2533 AQ03, V2522/V2524/V2527M SQ02, V2522/V2524/V2527M SQ03, V2527/V2527E SQ02, V2527/V2527E SQ03, V2530 AS02, V2530 SQ03, V2533 SQ02, V2533 SQ03, V2522/V2524/V2527M SQ04, V2522/V2524/V2527M SQ05, V2527/V2527E SQ04, V2527/V2527E SQ05, V2530 SQ04, V2530 SQ05, V2533 SQ04, V2533 SQ05 | ||||
| 300300 | 4W0004 | • • NUT - 0.375 DIA (SEE APPENDIX 5) PRE SBE72-0458 | aa-ab/01 | 1 |
V2522/V2524/V2527M AQ02, V2522/V2524/V2527M AQ03, V2527/V2527E AQ02, V2527/V2527E AQ03, V2530 AQ02, V2530 AQ03, V2533 AQ02, V2533 AQ03, V2522/V2524/V2527M SQ02, V2522/V2524/V2527M SQ03, V2527/V2527E SQ02, V2527/V2527E SQ03, V2530 AS02, V2530 SQ03, V2533 SQ02, V2533 SQ03, V2522/V2524/V2527M SQ04, V2522/V2524/V2527M SQ05, V2527/V2527E SQ04, V2527/V2527E SQ05, V2530 SQ04, V2530 SQ05, V2533 SQ04, V2533 SQ05 | ||||
| 310310 | 4P0135 | • • PLUG - SHAFT PRE SBE72-0458 | aa-ab/01 | 1 |
V2522/V2524/V2527M AQ02, V2522/V2524/V2527M AQ03, V2527/V2527E AQ02, V2527/V2527E AQ03, V2530 AQ02, V2530 AQ03, V2533 AQ02, V2533 AQ03, V2522/V2524/V2527M SQ02, V2522/V2524/V2527M SQ03, V2527/V2527E SQ02, V2527/V2527E SQ03, V2530 AS02, V2530 SQ03, V2533 SQ02, V2533 SQ03, V2522/V2524/V2527M SQ04, V2522/V2524/V2527M SQ05, V2527/V2527E SQ04, V2527/V2527E SQ05, V2530 SQ04, V2530 SQ05, V2533 SQ04, V2533 SQ05 | ||||
| 320320 | 4P0137 | • • PACKING - PREFORMED PRE SBE72-0458 | aa-ab/01 | 1 |
V2522/V2524/V2527M AQ02, V2522/V2524/V2527M AQ03, V2527/V2527E AQ02, V2527/V2527E AQ03, V2530 AQ02, V2530 AQ03, V2533 AQ02, V2533 AQ03, V2522/V2524/V2527M SQ02, V2522/V2524/V2527M SQ03, V2527/V2527E SQ02, V2527/V2527E SQ03, V2530 AS02, V2530 SQ03, V2533 SQ02, V2533 SQ03, V2522/V2524/V2527M SQ04, V2522/V2524/V2527M SQ05, V2527/V2527E SQ04, V2527/V2527E SQ05, V2530 SQ04, V2530 SQ05, V2533 SQ04, V2533 SQ05 | ||||
| 330330 | 4P0136 | • • RING - RETAINING PRE SBE72-0458 | aa-ab/01 | 1 |
V2522/V2524/V2527M AQ02, V2522/V2524/V2527M AQ03, V2527/V2527E AQ02, V2527/V2527E AQ03, V2530 AQ02, V2530 AQ03, V2533 AQ02, V2533 AQ03, V2522/V2524/V2527M SQ02, V2522/V2524/V2527M SQ03, V2527/V2527E SQ02, V2527/V2527E SQ03, V2530 AS02, V2530 SQ03, V2533 SQ02, V2533 SQ03, V2522/V2524/V2527M SQ04, V2522/V2524/V2527M SQ05, V2527/V2527E SQ04, V2527/V2527E SQ05, V2530 SQ04, V2530 SQ05, V2533 SQ04, V2533 SQ05 | ||||
| 340340 | 4P0134 | • • HOUSING - RETAINING RING PRE SBE72-0458 | aa-ab/01 | 1 |
V2522/V2524/V2527M AQ02, V2522/V2524/V2527M AQ03, V2527/V2527E AQ02, V2527/V2527E AQ03, V2530 AQ02, V2530 AQ03, V2533 AQ02, V2533 AQ03, V2522/V2524/V2527M SQ02, V2522/V2524/V2527M SQ03, V2527/V2527E SQ02, V2527/V2527E SQ03, V2530 AS02, V2530 SQ03, V2533 SQ02, V2533 SQ03, V2522/V2524/V2527M SQ04, V2522/V2524/V2527M SQ05, V2527/V2527E SQ04, V2527/V2527E SQ05, V2530 SQ04, V2530 SQ05, V2533 SQ04, V2533 SQ05 | ||||
| 400400 | 4A0163 | • PLUG - SHAFT IDGS DRIVE, ASSEMBLY OF PRE SBE72-0458 | aa-ab/01 | 1 |
V2522/V2524/V2527M AQ02, V2522/V2524/V2527M AQ03, V2527/V2527E AQ02, V2527/V2527E AQ03, V2530 AQ02, V2530 AQ03, V2533 AQ02, V2533 AQ03, V2522/V2524/V2527M SQ02, V2522/V2524/V2527M SQ03, V2527/V2527E SQ02, V2527/V2527E SQ03, V2530 AS02, V2530 SQ03, V2533 SQ02, V2533 SQ03, V2522/V2524/V2527M SQ04, V2522/V2524/V2527M SQ05, V2527/V2527E SQ04, V2527/V2527E SQ05, V2530 SQ04, V2530 SQ05, V2533 SQ04, V2533 SQ05 | ||||
| 410410 | AS3209-129 | • • PACKING - PREFORMED U1653 PRE SBE72-0458 | aa-ab/01 | 1 |
V2522/V2524/V2527M AQ02, V2522/V2524/V2527M AQ03, V2527/V2527E AQ02, V2527/V2527E AQ03, V2530 AQ02, V2530 AQ03, V2533 AQ02, V2533 AQ03, V2522/V2524/V2527M SQ02, V2522/V2524/V2527M SQ03, V2527/V2527E SQ02, V2527/V2527E SQ03, V2530 AS02, V2530 SQ03, V2533 SQ02, V2533 SQ03, V2522/V2524/V2527M SQ04, V2522/V2524/V2527M SQ05, V2527/V2527E SQ04, V2527/V2527E SQ05, V2530 SQ04, V2530 SQ05, V2533 SQ04, V2533 SQ05 | ||||
| 420420 | 4W0004 | • • NUT - 0.375 DIA (SEE APPENDIX 5) PRE SBE72-0458 | aa-ab/01 | 1 |
V2522/V2524/V2527M AQ02, V2522/V2524/V2527M AQ03, V2527/V2527E AQ02, V2527/V2527E AQ03, V2530 AQ02, V2530 AQ03, V2533 AQ02, V2533 AQ03, V2522/V2524/V2527M SQ02, V2522/V2524/V2527M SQ03, V2527/V2527E SQ02, V2527/V2527E SQ03, V2530 AS02, V2530 SQ03, V2533 SQ02, V2533 SQ03, V2522/V2524/V2527M SQ04, V2522/V2524/V2527M SQ05, V2527/V2527E SQ04, V2527/V2527E SQ05, V2530 SQ04, V2530 SQ05, V2533 SQ04, V2533 SQ05 | ||||
| 430430 | 4P0167 | • • PLUG - SHAFT PRE SBE72-0458 | aa-ab/01 | 1 |
V2522/V2524/V2527M AQ02, V2522/V2524/V2527M AQ03, V2527/V2527E AQ02, V2527/V2527E AQ03, V2530 AQ02, V2530 AQ03, V2533 AQ02, V2533 AQ03, V2522/V2524/V2527M SQ02, V2522/V2524/V2527M SQ03, V2527/V2527E SQ02, V2527/V2527E SQ03, V2530 AS02, V2530 SQ03, V2533 SQ02, V2533 SQ03, V2522/V2524/V2527M SQ04, V2522/V2524/V2527M SQ05, V2527/V2527E SQ04, V2527/V2527E SQ05, V2530 SQ04, V2530 SQ05, V2533 SQ04, V2533 SQ05 | ||||
| 440440 | 4P0137 | • • PACKING - PREFORMED PRE SBE72-0458 | aa-ab/01 | 1 |
V2522/V2524/V2527M AQ02, V2522/V2524/V2527M AQ03, V2527/V2527E AQ02, V2527/V2527E AQ03, V2530 AQ02, V2530 AQ03, V2533 AQ02, V2533 AQ03, V2522/V2524/V2527M SQ02, V2522/V2524/V2527M SQ03, V2527/V2527E SQ02, V2527/V2527E SQ03, V2530 AS02, V2530 SQ03, V2533 SQ02, V2533 SQ03, V2522/V2524/V2527M SQ04, V2522/V2524/V2527M SQ05, V2527/V2527E SQ04, V2527/V2527E SQ05, V2530 SQ04, V2530 SQ05, V2533 SQ04, V2533 SQ05 | ||||
| 450450 | 4P0166 | • • RING - RETAINING PRE SBE72-0458 | aa-ab/01 | 1 |
V2522/V2524/V2527M AQ02, V2522/V2524/V2527M AQ03, V2527/V2527E AQ02, V2527/V2527E AQ03, V2530 AQ02, V2530 AQ03, V2533 AQ02, V2533 AQ03, V2522/V2524/V2527M SQ02, V2522/V2524/V2527M SQ03, V2527/V2527E SQ02, V2527/V2527E SQ03, V2530 AS02, V2530 SQ03, V2533 SQ02, V2533 SQ03, V2522/V2524/V2527M SQ04, V2522/V2524/V2527M SQ05, V2527/V2527E SQ04, V2527/V2527E SQ05, V2530 SQ04, V2530 SQ05, V2533 SQ04, V2533 SQ05 | ||||
| 460460 | 4P0164 | • • RETAINER - PLUG SHAFT PRE SBE72-0458 | aa-ab/01 | 1 |
V2522/V2524/V2527M AQ02, V2522/V2524/V2527M AQ03, V2527/V2527E AQ02, V2527/V2527E AQ03, V2530 AQ02, V2530 AQ03, V2533 AQ02, V2533 AQ03, V2522/V2524/V2527M SQ02, V2522/V2524/V2527M SQ03, V2527/V2527E SQ02, V2527/V2527E SQ03, V2530 AS02, V2530 SQ03, V2533 SQ02, V2533 SQ03, V2522/V2524/V2527M SQ04, V2522/V2524/V2527M SQ05, V2527/V2527E SQ04, V2527/V2527E SQ05, V2530 SQ04, V2530 SQ05, V2533 SQ04, V2533 SQ05 | ||||
| 500500 | AS3208-09 | • PACKING - PREFORMED U1653 PRE SBE70-0992 | aa-ad/01 | 1 |
V2522/V2524/V2527M AQ02, V2522/V2524/V2527M AQ03, V2527/V2527E AQ02, V2527/V2527E AQ03, V2530 AQ02, V2530 AQ03, V2533 AQ02, V2533 AQ03, V2522/V2524/V2527M SQ02, V2522/V2524/V2527M SQ03, V2527/V2527E SQ02, V2527/V2527E SQ03, V2530 AS02, V2530 SQ03, V2533 SQ02, V2533 SQ03, V2522/V2524/V2527M SQ04, V2522/V2524/V2527M SQ05, V2527/V2527E SQ04, V2527/V2527E SQ05, V2530 SQ04, V2530 SQ05, V2533 SQ04, V2533 SQ05 | ||||
| 510510 | MS9954-09 | • PLUG 96906 PRE SBE70-0992 | aa-ad/01 | 1 |
V2522/V2524/V2527M AQ02, V2522/V2524/V2527M AQ03, V2527/V2527E AQ02, V2527/V2527E AQ03, V2530 AQ02, V2530 AQ03, V2533 AQ02, V2533 AQ03, V2522/V2524/V2527M SQ02, V2522/V2524/V2527M SQ03, V2527/V2527E SQ02, V2527/V2527E SQ03, V2530 AS02, V2530 SQ03, V2533 SQ02, V2533 SQ03, V2522/V2524/V2527M SQ04, V2522/V2524/V2527M SQ05, V2527/V2527E SQ04, V2527/V2527E SQ05, V2530 SQ04, V2530 SQ05, V2533 SQ04, V2533 SQ05 | ||||
| 510510A | 4G0150 | • PLUG - 0.8125-16 UNJ THREAD A3460 POST SBE70-0992 | ae-ae/01 | 1 |
V2522/V2524/V2527M AQ02, V2522/V2524/V2527M AQ03, V2527/V2527E AQ02, V2527/V2527E AQ03, V2530 AQ02, V2530 AQ03, V2533 AQ02, V2533 AQ03, V2522/V2524/V2527M SQ02, V2522/V2524/V2527M SQ03, V2527/V2527E SQ02, V2527/V2527E SQ03, V2530 AS02, V2530 SQ03, V2533 SQ02, V2533 SQ03, V2522/V2524/V2527M SQ04, V2522/V2524/V2527M SQ05, V2527/V2527E SQ04, V2527/V2527E SQ05, V2530 SQ04, V2530 SQ05, V2533 SQ04, V2533 SQ05 | ||||
| 650650 | 4P7196 | • COVER PRE SBE79-0101 | aa-ae/01 | 1 |
V2522/V2524/V2527M AQ02, V2522/V2524/V2527M AQ03, V2527/V2527E AQ02, V2527/V2527E AQ03, V2530 AQ02, V2530 AQ03, V2533 AQ02, V2533 AQ03, V2522/V2524/V2527M SQ02, V2522/V2524/V2527M SQ03, V2527/V2527E SQ02, V2527/V2527E SQ03, V2530 AS02, V2530 SQ03, V2533 SQ02, V2533 SQ03, V2522/V2524/V2527M SQ04, V2522/V2524/V2527M SQ05, V2527/V2527E SQ04, V2527/V2527E SQ05, V2530 SQ04, V2530 SQ05, V2533 SQ04, V2533 SQ05 | ||||
| 650650A | 4G0151 | • COVER A3460 POST SBE79-0101 | ae/01 | 1 |
V2522/V2524/V2527M AQ02, V2522/V2524/V2527M AQ03, V2527/V2527E AQ02, V2527/V2527E AQ03, V2530 AQ02, V2530 AQ03, V2533 AQ02, V2533 AQ03, V2522/V2524/V2527M SQ02, V2522/V2524/V2527M SQ03, V2527/V2527E SQ02, V2527/V2527E SQ03, V2530 AS02, V2530 SQ03, V2533 SQ02, V2533 SQ03, V2522/V2524/V2527M SQ04, V2522/V2524/V2527M SQ05, V2527/V2527E SQ04, V2527/V2527E SQ05, V2530 SQ04, V2530 SQ05, V2533 SQ04, V2533 SQ05 | ||||
| 660660 | 4W0165 | • BOLT - 0.250 DIA X 0.688 PRE SBE79-0101 | aa-ae/01 | 4 |
V2522/V2524/V2527M AQ02, V2522/V2524/V2527M AQ03, V2527/V2527E AQ02, V2527/V2527E AQ03, V2530 AQ02, V2530 AQ03, V2533 AQ02, V2533 AQ03, V2522/V2524/V2527M SQ02, V2522/V2524/V2527M SQ03, V2527/V2527E SQ02, V2527/V2527E SQ03, V2530 AS02, V2530 SQ03, V2533 SQ02, V2533 SQ03, V2522/V2524/V2527M SQ04, V2522/V2524/V2527M SQ05, V2527/V2527E SQ04, V2527/V2527E SQ05, V2530 SQ04, V2530 SQ05, V2533 SQ04, V2533 SQ05 | ||||
| 670670 | AS3209-234 | • PACKING - PREFORMED U1653 PRE SBE79-0101 | aa-ae/01 | 1 |
V2522/V2524/V2527M AQ02, V2522/V2524/V2527M AQ03, V2527/V2527E AQ02, V2527/V2527E AQ03, V2530 AQ02, V2530 AQ03, V2533 AQ02, V2533 AQ03, V2522/V2524/V2527M SQ02, V2522/V2524/V2527M SQ03, V2527/V2527E SQ02, V2527/V2527E SQ03, V2530 AS02, V2530 SQ03, V2533 SQ02, V2533 SQ03, V2522/V2524/V2527M SQ04, V2522/V2524/V2527M SQ05, V2527/V2527E SQ04, V2527/V2527E SQ05, V2530 SQ04, V2530 SQ05, V2533 SQ04, V2533 SQ05 | ||||
| 700700 | AS3208-06 | • PACKING - PREFORMED U1653 PRE SBE79-0090 | /01 | 1 |
V2522/V2524/V2527M AQ02, V2522/V2524/V2527M AQ03, V2527/V2527E AQ02, V2527/V2527E AQ03, V2530 AQ02, V2530 AQ03, V2533 AQ02, V2533 AQ03, V2522/V2524/V2527M SQ02, V2522/V2524/V2527M SQ03, V2527/V2527E SQ02, V2527/V2527E SQ03, V2530 AS02, V2530 SQ03, V2533 SQ02, V2533 SQ03, V2522/V2524/V2527M SQ04, V2522/V2524/V2527M SQ05, V2527/V2527E SQ04, V2527/V2527E SQ05, V2530 SQ04, V2530 SQ05, V2533 SQ04, V2533 SQ05 | ||||
| 710710 | MS9902-06 | • PLUG 96906 PRE SBE79-0090 | /01 | 1 |
V2522/V2524/V2527M AQ02, V2522/V2524/V2527M AQ03, V2527/V2527E AQ02, V2527/V2527E AQ03, V2530 AQ02, V2530 AQ03, V2533 AQ02, V2533 AQ03, V2522/V2524/V2527M SQ02, V2522/V2524/V2527M SQ03, V2527/V2527E SQ02, V2527/V2527E SQ03, V2530 AS02, V2530 SQ03, V2533 SQ02, V2533 SQ03, V2522/V2524/V2527M SQ04, V2522/V2524/V2527M SQ05, V2527/V2527E SQ04, V2527/V2527E SQ05, V2530 SQ04, V2530 SQ05, V2533 SQ04, V2533 SQ05 | ||||
| 720720 | AS3208-08 | • PACKING - PREFORMED U1653 PRE SBE79-0090 | /01 | 1 |
V2522/V2524/V2527M AQ02, V2522/V2524/V2527M AQ03, V2527/V2527E AQ02, V2527/V2527E AQ03, V2530 AQ02, V2530 AQ03, V2533 AQ02, V2533 AQ03, V2522/V2524/V2527M SQ02, V2522/V2524/V2527M SQ03, V2527/V2527E SQ02, V2527/V2527E SQ03, V2530 AS02, V2530 SQ03, V2533 SQ02, V2533 SQ03, V2522/V2524/V2527M SQ04, V2522/V2524/V2527M SQ05, V2527/V2527E SQ04, V2527/V2527E SQ05, V2530 SQ04, V2530 SQ05, V2533 SQ04, V2533 SQ05 | ||||
| 730730 | MS9902-08 | • PLUG - MACHINE THREAD 96906 PRE SBE79-0090 | /01 | 1 |
V2522/V2524/V2527M AQ02, V2522/V2524/V2527M AQ03, V2527/V2527E AQ02, V2527/V2527E AQ03, V2530 AQ02, V2530 AQ03, V2533 AQ02, V2533 AQ03, V2522/V2524/V2527M SQ02, V2522/V2524/V2527M SQ03, V2527/V2527E SQ02, V2527/V2527E SQ03, V2530 AS02, V2530 SQ03, V2533 SQ02, V2533 SQ03, V2522/V2524/V2527M SQ04, V2522/V2524/V2527M SQ05, V2527/V2527E SQ04, V2527/V2527E SQ05, V2530 SQ04, V2530 SQ05, V2533 SQ04, V2533 SQ05 | ||||
| 800800 | AS15825 | • NUT - TUBE CLOSURE - ASSEMBLY OF U1653 PRE SBE79-0101 | aa-ae/01 | 2 |
V2522/V2524/V2527M AQ02, V2522/V2524/V2527M AQ03, V2527/V2527E AQ02, V2527/V2527E AQ03, V2530 AQ02, V2530 AQ03, V2533 AQ02, V2533 AQ03, V2522/V2524/V2527M SQ02, V2522/V2524/V2527M SQ03, V2527/V2527E SQ02, V2527/V2527E SQ03, V2530 AS02, V2530 SQ03, V2533 SQ02, V2533 SQ03, V2522/V2524/V2527M SQ04, V2522/V2524/V2527M SQ05, V2527/V2527E SQ04, V2527/V2527E SQ05, V2530 SQ04, V2530 SQ05, V2533 SQ04, V2533 SQ05 | ||||
| 850850 | AS15825 | • NUT - TUBE CLOSURE - ASSEMBLY OF U1653 PRE SBE79-0101 | aa-ae/01 | 2 |
V2522/V2524/V2527M AQ02, V2522/V2524/V2527M AQ03, V2527/V2527E AQ02, V2527/V2527E AQ03, V2530 AQ02, V2530 AQ03, V2533 AQ02, V2533 AQ03, V2522/V2524/V2527M SQ02, V2522/V2524/V2527M SQ03, V2527/V2527E SQ02, V2527/V2527E SQ03, V2530 AS02, V2530 SQ03, V2533 SQ02, V2533 SQ03, V2522/V2524/V2527M SQ04, V2522/V2524/V2527M SQ05, V2527/V2527E SQ04, V2527/V2527E SQ05, V2530 SQ04, V2530 SQ05, V2533 SQ04, V2533 SQ05 | ||||
| 850850A | 4G0145 | • PLUG A3460 POST SBE79-0101 | ae/01 | 2 |
V2522/V2524/V2527M AQ02, V2522/V2524/V2527M AQ03, V2527/V2527E AQ02, V2527/V2527E AQ03, V2530 AQ02, V2530 AQ03, V2533 AQ02, V2533 AQ03, V2522/V2524/V2527M SQ02, V2522/V2524/V2527M SQ03, V2527/V2527E SQ02, V2527/V2527E SQ03, V2530 AS02, V2530 SQ03, V2533 SQ02, V2533 SQ03, V2522/V2524/V2527M SQ04, V2522/V2524/V2527M SQ05, V2527/V2527E SQ04, V2527/V2527E SQ05, V2530 SQ04, V2530 SQ05, V2533 SQ04, V2533 SQ05 | ||||
| 858858 | AS3208-09 | • PACKING - PREFORMED U1653 PRE SBE70-0992 | aa-ad/01 | 1 |
V2522/V2524/V2527M AQ02, V2522/V2524/V2527M AQ03, V2527/V2527E AQ02, V2527/V2527E AQ03, V2530 AQ02, V2530 AQ03, V2533 AQ02, V2533 AQ03, V2522/V2524/V2527M SQ02, V2522/V2524/V2527M SQ03, V2527/V2527E SQ02, V2527/V2527E SQ03, V2530 AS02, V2530 SQ03, V2533 SQ02, V2533 SQ03, V2522/V2524/V2527M SQ04, V2522/V2524/V2527M SQ05, V2527/V2527E SQ04, V2527/V2527E SQ05, V2530 SQ04, V2530 SQ05, V2533 SQ04, V2533 SQ05 | ||||
| 860860 | MS9954-09 | • PLUG 96906 PRE SBE70-0992 | aa-ad/01 | 1 |
V2522/V2524/V2527M AQ02, V2522/V2524/V2527M AQ03, V2527/V2527E AQ02, V2527/V2527E AQ03, V2530 AQ02, V2530 AQ03, V2533 AQ02, V2533 AQ03, V2522/V2524/V2527M SQ02, V2522/V2524/V2527M SQ03, V2527/V2527E SQ02, V2527/V2527E SQ03, V2530 AS02, V2530 SQ03, V2533 SQ02, V2533 SQ03, V2522/V2524/V2527M SQ04, V2522/V2524/V2527M SQ05, V2527/V2527E SQ04, V2527/V2527E SQ05, V2530 SQ04, V2530 SQ05, V2533 SQ04, V2533 SQ05 | ||||
| 860860A | 4G0150 | • PLUG - 0.8125-16 UNJ THREAD A3460 POST SBE70-0992 | ae-ae/01 | 1 |
V2522/V2524/V2527M AQ02, V2522/V2524/V2527M AQ03, V2527/V2527E AQ02, V2527/V2527E AQ03, V2530 AQ02, V2530 AQ03, V2533 AQ02, V2533 AQ03, V2522/V2524/V2527M SQ02, V2522/V2524/V2527M SQ03, V2527/V2527E SQ02, V2527/V2527E SQ03, V2530 AS02, V2530 SQ03, V2533 SQ02, V2533 SQ03, V2522/V2524/V2527M SQ04, V2522/V2524/V2527M SQ05, V2527/V2527E SQ04, V2527/V2527E SQ05, V2530 SQ04, V2530 SQ05, V2533 SQ04, V2533 SQ05 | ||||
| 900900 | AS3208-09 | • PACKING - PREFORMED U1653 PRE SBE70-0992 | aa-ad/01 | 1 |
V2522/V2524/V2527M AQ02, V2522/V2524/V2527M AQ03, V2527/V2527E AQ02, V2527/V2527E AQ03, V2530 AQ02, V2530 AQ03, V2533 AQ02, V2533 AQ03, V2522/V2524/V2527M SQ02, V2522/V2524/V2527M SQ03, V2527/V2527E SQ02, V2527/V2527E SQ03, V2530 AS02, V2530 SQ03, V2533 SQ02, V2533 SQ03, V2522/V2524/V2527M SQ04, V2522/V2524/V2527M SQ05, V2527/V2527E SQ04, V2527/V2527E SQ05, V2530 SQ04, V2530 SQ05, V2533 SQ04, V2533 SQ05 | ||||
| 910910 | MS9954-09 | • PLUG 96906 PRE SBE70-0992 | aa-ae/01 | 1 |
V2522/V2524/V2527M AQ02, V2522/V2524/V2527M AQ03, V2527/V2527E AQ02, V2527/V2527E AQ03, V2530 AQ02, V2530 AQ03, V2533 AQ02, V2533 AQ03, V2522/V2524/V2527M SQ02, V2522/V2524/V2527M SQ03, V2527/V2527E SQ02, V2527/V2527E SQ03, V2530 AS02, V2530 SQ03, V2533 SQ02, V2533 SQ03, V2522/V2524/V2527M SQ04, V2522/V2524/V2527M SQ05, V2527/V2527E SQ04, V2527/V2527E SQ05, V2530 SQ04, V2530 SQ05, V2533 SQ04, V2533 SQ05 | ||||
| 910910A | 4G0150 | • PLUG - 0.8125-16 UNJ THREAD A3460 POST SBE70-0992 | ae-ae/01 | 1 |
V2522/V2524/V2527M AQ02, V2522/V2524/V2527M AQ03, V2527/V2527E AQ02, V2527/V2527E AQ03, V2530 AQ02, V2530 AQ03, V2533 AQ02, V2533 AQ03, V2522/V2524/V2527M SQ02, V2522/V2524/V2527M SQ03, V2527/V2527E SQ02, V2527/V2527E SQ03, V2530 AS02, V2530 SQ03, V2533 SQ02, V2533 SQ03, V2522/V2524/V2527M SQ04, V2522/V2524/V2527M SQ05, V2527/V2527E SQ04, V2527/V2527E SQ05, V2530 SQ04, V2530 SQ05, V2533 SQ04, V2533 SQ05 | ||||
| 920920 | AS3208-07 | • PACKING - PREFORMED U1653 | aa-ae/01 | 1 |
V2522/V2524/V2527M AQ02, V2522/V2524/V2527M AQ03, V2527/V2527E AQ02, V2527/V2527E AQ03, V2530 AQ02, V2530 AQ03, V2533 AQ02, V2533 AQ03, V2522/V2524/V2527M SQ02, V2522/V2524/V2527M SQ03, V2527/V2527E SQ02, V2527/V2527E SQ03, V2530 AS02, V2530 SQ03, V2533 SQ02, V2533 SQ03, V2522/V2524/V2527M SQ04, V2522/V2524/V2527M SQ05, V2527/V2527E SQ04, V2527/V2527E SQ05, V2530 SQ04, V2530 SQ05, V2533 SQ04, V2533 SQ05 | ||||
| 930930 | MS9954-07 | • PLUG - BLANKING 96906 | aa-ae/01 | 1 |
V2522/V2524/V2527M AQ02, V2522/V2524/V2527M AQ03, V2527/V2527E AQ02, V2527/V2527E AQ03, V2530 AQ02, V2530 AQ03, V2533 AQ02, V2533 AQ03, V2522/V2524/V2527M SQ02, V2522/V2524/V2527M SQ03, V2527/V2527E SQ02, V2527/V2527E SQ03, V2530 AS02, V2530 SQ03, V2533 SQ02, V2533 SQ03, V2522/V2524/V2527M SQ04, V2522/V2524/V2527M SQ05, V2527/V2527E SQ04, V2527/V2527E SQ05, V2530 SQ04, V2530 SQ05, V2533 SQ04, V2533 SQ05 | ||||
| 940940 | AS3208-09 | • PACKING - PREFORMED U1653 PRE SBE79-0101 | aa-ae/01 | 1 |
V2522/V2524/V2527M AQ02, V2522/V2524/V2527M AQ03, V2527/V2527E AQ02, V2527/V2527E AQ03, V2530 AQ02, V2530 AQ03, V2533 AQ02, V2533 AQ03, V2522/V2524/V2527M SQ02, V2522/V2524/V2527M SQ03, V2527/V2527E SQ02, V2527/V2527E SQ03, V2530 AS02, V2530 SQ03, V2533 SQ02, V2533 SQ03, V2522/V2524/V2527M SQ04, V2522/V2524/V2527M SQ05, V2527/V2527E SQ04, V2527/V2527E SQ05, V2530 SQ04, V2530 SQ05, V2533 SQ04, V2533 SQ05 | ||||
| 950950 | MS9954-09 | • PLUG 96906 PRE SBE79-0101 | aa-ae/01 | 1 |
V2522/V2524/V2527M AQ02, V2522/V2524/V2527M AQ03, V2527/V2527E AQ02, V2527/V2527E AQ03, V2530 AQ02, V2530 AQ03, V2533 AQ02, V2533 AQ03, V2522/V2524/V2527M SQ02, V2522/V2524/V2527M SQ03, V2527/V2527E SQ02, V2527/V2527E SQ03, V2530 AS02, V2530 SQ03, V2533 SQ02, V2533 SQ03, V2522/V2524/V2527M SQ04, V2522/V2524/V2527M SQ05, V2527/V2527E SQ04, V2527/V2527E SQ05, V2530 SQ04, V2530 SQ05, V2533 SQ04, V2533 SQ05 | ||||
| 950950A | 4G0150 | • PLUG - 0.8125-16 UNJ THREAD A3460 POST SBE79-0101 | ae/01 | 1 |
V2522/V2524/V2527M AQ02, V2522/V2524/V2527M AQ03, V2527/V2527E AQ02, V2527/V2527E AQ03, V2530 AQ02, V2530 AQ03, V2533 AQ02, V2533 AQ03, V2522/V2524/V2527M SQ02, V2522/V2524/V2527M SQ03, V2527/V2527E SQ02, V2527/V2527E SQ03, V2530 AS02, V2530 SQ03, V2533 SQ02, V2533 SQ03, V2522/V2524/V2527M SQ04, V2522/V2524/V2527M SQ05, V2527/V2527E SQ04, V2527/V2527E SQ05, V2530 SQ04, V2530 SQ05, V2533 SQ04, V2533 SQ05 | ||||
| 960960 | AS3208-09 | • PACKING - PREFORMED U1653 PRE SBE70-0992 | aa-ad/01 | 1 |
V2522/V2524/V2527M AQ02, V2522/V2524/V2527M AQ03, V2527/V2527E AQ02, V2527/V2527E AQ03, V2530 AQ02, V2530 AQ03, V2533 AQ02, V2533 AQ03, V2522/V2524/V2527M SQ02, V2522/V2524/V2527M SQ03, V2527/V2527E SQ02, V2527/V2527E SQ03, V2530 AS02, V2530 SQ03, V2533 SQ02, V2533 SQ03, V2522/V2524/V2527M SQ04, V2522/V2524/V2527M SQ05, V2527/V2527E SQ04, V2527/V2527E SQ05, V2530 SQ04, V2530 SQ05, V2533 SQ04, V2533 SQ05 | ||||
| 970970 | MS9954-09 | • PLUG 96906 PRE SBE70-0992 | aa-ad/01 | 1 |
V2522/V2524/V2527M AQ02, V2522/V2524/V2527M AQ03, V2527/V2527E AQ02, V2527/V2527E AQ03, V2530 AQ02, V2530 AQ03, V2533 AQ02, V2533 AQ03, V2522/V2524/V2527M SQ02, V2522/V2524/V2527M SQ03, V2527/V2527E SQ02, V2527/V2527E SQ03, V2530 AS02, V2530 SQ03, V2533 SQ02, V2533 SQ03, V2522/V2524/V2527M SQ04, V2522/V2524/V2527M SQ05, V2527/V2527E SQ04, V2527/V2527E SQ05, V2530 SQ04, V2530 SQ05, V2533 SQ04, V2533 SQ05 | ||||
| 970970A | 4G0150 | • PLUG - 0.8125-16 UNJ THREAD A3460 POST SBE70-0992 | ae-ae/01 | 1 |
V2522/V2524/V2527M AQ02, V2522/V2524/V2527M AQ03, V2527/V2527E AQ02, V2527/V2527E AQ03, V2530 AQ02, V2530 AQ03, V2533 AQ02, V2533 AQ03, V2522/V2524/V2527M SQ02, V2522/V2524/V2527M SQ03, V2527/V2527E SQ02, V2527/V2527E SQ03, V2530 AS02, V2530 SQ03, V2533 SQ02, V2533 SQ03, V2522/V2524/V2527M SQ04, V2522/V2524/V2527M SQ05, V2527/V2527E SQ04, V2527/V2527E SQ05, V2530 SQ04, V2530 SQ05, V2533 SQ04, V2533 SQ05 | ||||
| - ITEM NOT ILLUSTRATED, ***** EFFECTIVITY NOT AVAILABLE | ||||
Figure: Transportation Fittings
Transportation Fittings

Transportation Fittings

