DMC:V2500-A5-75-32-49-09A-941A-DIssue No:001.00Issue Date:2014-05-01
Export Control
EAR Export Classification: Not subject to the EAR per 15 C.F.R. Chapter 1, Part 734.3(b)(3), except for the following Service Bulletins which are currently published as EAR Export Classification 9E991: SBE70-0992, SBE72-0483, SBE72-0580, SBE72-0588, SBE72-0640, SBE73-0209, SBE80-0024 and SBE80-0025.Copyright
© IAE International Aero Engines AG (2001, 2014 - 2021) The information contained in this document is the property of © IAE International Aero Engines AG and may not be copied or used for any purpose other than that for which it is supplied without the express written authority of © IAE International Aero Engines AG. (This does not preclude use by engine and aircraft operators for normal instructional, maintenance or overhaul purposes.).Applicability
V2500-A5
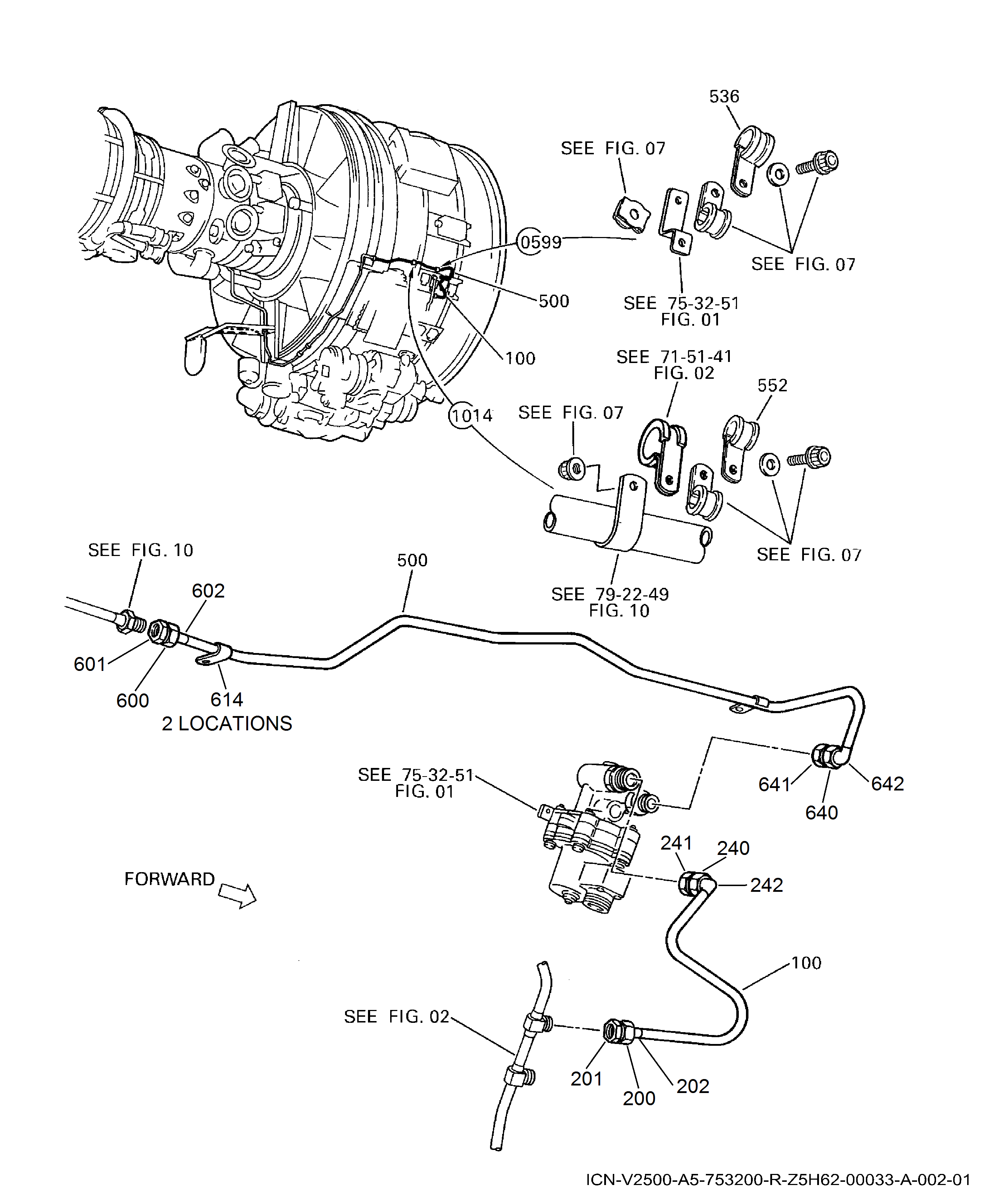
| Fig. Item | Part No. | Description | Effect/Model Applic. | UPA |
|---|---|---|---|---|
| 09 | ||||
| B75324909 | AIR-HP COMPRESSOR BLEED CONTROL TUBES | aa | ||
| 100 | 5A9140 | • TUBE - A/O AIR HPC 7TH B/VAL | aa | 1 |
| 200 | AS15778 | • • WIRE - THRUST U1653 | aa | 1 |
| 201 | AS15702 | • • NUT - TUBE COUPLING U1653 | aa | 2 |
| 202 | AS15724 | • • FERRULE - WELDING TUBE U1653 | aa | 1 |
| 240 | AS15778 | • • WIRE - THRUST U1653 | aa | 1 |
| 241 | AS15702 | • • NUT - TUBE COUPLING U1653 | aa | 1 |
| 500 | 5A9145 | • TUBE - A/O AIR HP 7TH B/VAL | aa | 1 |
| 536 | 400WSS4 | • CLIP 83930 | aa | 1 |
| 552 | 400WSS4 | • CLIP 83930 | aa | 1 |
| 600 | AS15777 | • • WIRE - THRUST U1653 | aa | 2 |
| 601 | AS15701 | • • NUT - TUBE COUPLING U1653 | aa | 2 |
| 602 | 5W8143 | • • FERRULE - ASSY ELBOW | aa | 1 |
| 614 | 5W1059 | • • LUG - BRAZED | aa | 2 |
| 640 | AS15777 | • • WIRE - THRUST U1653 | aa | 1 |
| 641 | AS15701 | • • NUT - TUBE COUPLING U1653 | aa | 1 |
| 642 | AS15768 | • • FERRULE - ASSY U1653 | aa | 1 |
| - ITEM NOT ILLUSTRATED, ***** EFFECTIVITY NOT AVAILABLE | ||||
Figure: AIR-HP COMPRESSOR BLEED CONTROL TUBES
HPC BLEED AIR TUBES

