DMC:V2500-A5-75-32-49-16A-941A-DIssue No:001.00Issue Date:2014-05-01
Export Control
EAR Export Classification: Not subject to the EAR per 15 C.F.R. Chapter 1, Part 734.3(b)(3), except for the following Service Bulletins which are currently published as EAR Export Classification 9E991: SBE70-0992, SBE72-0483, SBE72-0580, SBE72-0588, SBE72-0640, SBE73-0209, SBE80-0024 and SBE80-0025.Copyright
© IAE International Aero Engines AG (2001, 2014 - 2021) The information contained in this document is the property of © IAE International Aero Engines AG and may not be copied or used for any purpose other than that for which it is supplied without the express written authority of © IAE International Aero Engines AG. (This does not preclude use by engine and aircraft operators for normal instructional, maintenance or overhaul purposes.).Applicability
V2500-A5
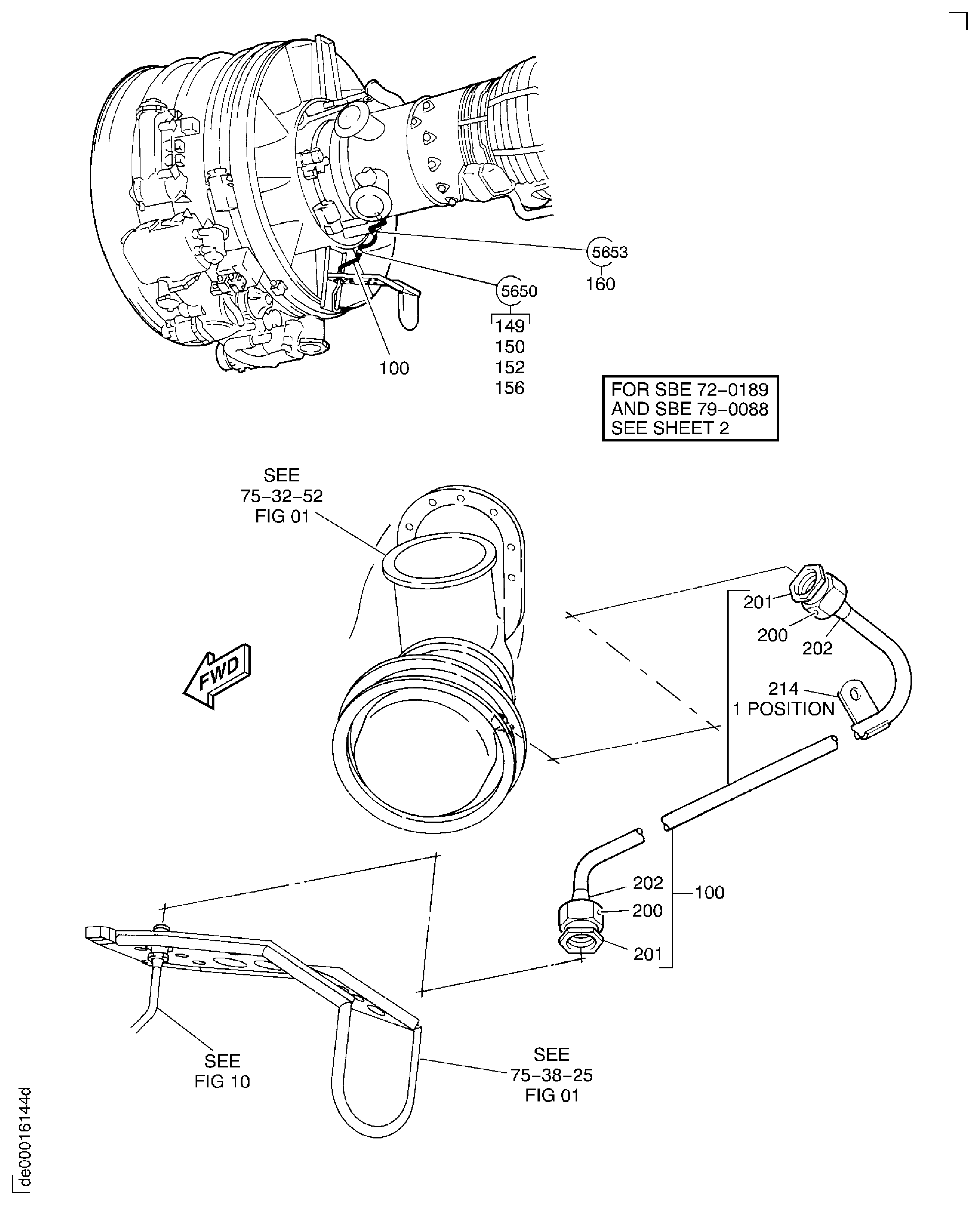
| Fig. Item | Part No. | Description | Effect/Model Applic. | UPA |
|---|---|---|---|---|
| 16 | ||||
| B75324916 | AIR-HP COMPRESSOR BLEED CONTROL TUBES, PRE SBE72-0189 | aa | ||
| SBE0189-01 | AIR-HP COMPRESSOR BLEED CONTROL TUBES, PRE SBE79-0088 | ab | ||
| SBE0088-03 | AIR-HP COMPRESSOR BLEED CONTROL TUBES | ac | ||
| 100 | 5A9307 | • TUBE - ASSEMBLY OF AIR HPC 7TH B/VAL PRE SBE72-0189 | aa/01 | 1 |
| 100A | 6A6009 | • TUBE - ASSEMBLY OF AIR POST SBE72-0189 | ab-ac/01 | 1 |
| 100B | 6A6009 | • TUBE - ASSEMBLY OF | aa-ac/02 | 1 |
| 100C | 6A6009 | • TUBE - ASSEMBLY OF AIR POST SBE79-0088 | ac/01 | 1 |
| 149 | 4W0104 | • BOLT - .190 DIA X .562 PRE SBE72-0189 | aa/01 | 1 |
| 150 | 5W1086 | • WASHER PRE SBE72-0189 | aa/01 | 1 |
| 152 | 400WSS4 | • CLIP 83930 PRE SBE72-0189 | aa/01 | 1 |
| 156 | 4W0001 | • NUT - .190 DIA PRE SBE72-0189 | aa/01 | 1 |
| 160 | 400WSS4 | • CLIP 83930 PRE SBE72-0189 | aa/01 | 1 |
| 173 | 4W0108 | • BOLT - .190 DIA X .812 Optional Part AS21413 POST SBE72-0189 | ab-ac/01 | 1 |
| 173A | 4W0108 | • BOLT - .190 DIA X .812 Optional Part AS21413 | aa-ac/02 | 1 |
| 173B | 4W0108 | • BOLT - .190 DIA X .812 Optional Part AS21413 POST SBE79-0088 | ac/03 | 1 |
| 174 | K8831 | • WASHER - .190 DIA X 0.51 THK POST SBE79-0088 | ac/03 | 1 |
| 176 | AS62404 | • CLIP - 6.35 MM (0.250) U1653 POST SBE72-0189 | ab-ac/01 | 1 |
| 176A | AS62404 | • CLIP - 6.35 MM (0.250) U1653 | aa-ac/02 | 1 |
| 176B | AS62404 | • CLIP - 6.35 MM (0.250) U1653 POST SBE79-0088 | ac/01 | 1 |
| 178 | LK69353 | • SPACER POST SBE72-0189 | ab-ac/01 | 1 |
| 178A | LK69353 | • SPACER | aa-ac/02 | 1 |
| 178B | LK69353 | • SPACER POST SBE79-0088 | ac/01 | 1 |
| 180 | 4W0001 | • NUT - .190 DIA Optional Part AS20624 POST SBE72-0189 | ab-ac/01 | 1 |
| 180A | 4W0001 | • NUT - .190 DIA Optional Part AS20624 | aa-ac/02 | 1 |
| 180B | 4W0001 | • NUT - .190 DIA Optional Part AS20624 POST SBE79-0088 | ac/03 | 1 |
| 181 | 4W0119 | • BOLT - .190 DIA X 1.500 Optional Part AS48024 POST SBE72-0189 | ab-ac/01 | 1 |
| 181A | 4W0119 | • BOLT - .190 DIA X 1.500 Optional Part AS48024 | aa-ac/02 | 1 |
| 181B | 4W0120 | • BOLT - .190 DIA X 1.562 Optional Part AS48025 POST SBE79-0088 | ac/01 | 1 |
| 182 | K8831 | • WASHER - .190 DIA X 0.51 THK POST SBE79-0088 | ac/03 | 2 |
| 184 | AS62404 | • CLIP - 6.35 MM (0.250) U1653 POST SBE72-0189 | ab-ac/01 | 1 |
| 184A | AS62404 | • CLIP - 6.35 MM (0.250) U1653 | aa-ac/02 | 1 |
| 184B | AS62404 | • CLIP - 6.35 MM (0.250) U1653 POST SBE79-0088 | ac/01 | 1 |
| 185 | LK69353 | • SPACER POST SBE72-0189 | ab-ac/01 | 1 |
| 185A | LK69353 | • SPACER | aa-ac/02 | 1 |
| 185B | LK69353 | • SPACER POST SBE79-0088 | ac/01 | 1 |
| 186 | LK42781 | • SPACER POST SBE72-0189 | ab-ac/01 | 1 |
| 186A | LK42781 | • SPACER | aa-ac/02 | 1 |
| 186B | LK42781 | • SPACER POST SBE79-0088 | ac/01 | 1 |
| 188 | 4W0001 | • NUT - .190 DIA Optional Part AS20624 POST SBE72-0189 | ab-ac/01 | 1 |
| 188A | 4W0001 | • NUT - .190 DIA Optional Part AS20624 | aa-ac/02 | 1 |
| 188B | 4W0001 | • NUT - .190 DIA Optional Part AS20624 POST SBE79-0088 | ac/03 | 1 |
| 200 | AS15777 | • • WIRE - THRUST U1653 PRE SBE72-0189 | aa/01 | 2 |
| 200A | AS15777 | • • WIRE - THRUST U1653 | aa-ac/02 | 1 |
| 200B | AS15777 | • • WIRE - THRUST U1653 POST SBE72-0189 | ab-ac/01 | 1 |
| 201 | AS15701 | • • NUT - TUBE COUPLING U1653 PRE SBE72-0189 | aa/01 | 2 |
| 201A | AS15701 | • • NUT - TUBE COUPLING U1653 | aa-ac/02 | 1 |
| 201B | AS15701 | • • NUT - TUBE COUPLING U1653 POST SBE72-0189 | ab-ac/01 | 1 |
| 202 | AS15768 | • • FERRULE - ASSY U1653 PRE SBE72-0189 | aa/01 | 2 |
| 202A | AS15768 | • • FERRULE - ASSY U1653 POST SBE72-0189 | ab-ac/01 | 1 |
| 202B | AS15768 | • • FERRULE - ASSY U1653 | aa-ac/02 | 1 |
| 202C | AS15768 | • • FERRULE - ASSY U1653 POST SBE79-0088 | ac/01 | 1 |
| 214 | 5W1059 | • • LUG - BRAZED PRE SBE79-0088 | ab-ac/01 | 1 |
| 214A | UP11152 | • • BRACKET - INTER TUBE SUPPORT POST SBE79-0088 | ac/01 | 4 |
| 214B | UP11152 | • • BRACKET - INTER TUBE SUPPORT | aa-ac/02 | 4 |
| 240 | AS15777 | • • WIRE - THRUST U1653 POST SBE72-0189 | ab-ac/01 | 1 |
| 240A | AS15777 | • • WIRE - THRUST U1653 | aa-ac/02 | 1 |
| 241 | AS15701 | • • NUT - TUBE COUPLING U1653 POST SBE72-0189 | ab-ac/01 | 1 |
| 241A | AS15701 | • • NUT - TUBE COUPLING U1653 | aa-ac/02 | 1 |
| 242 | K17404 | • • FERRULE POST SBE72-0189 | ab-ac/01 | 1 |
| 242A | K17404 | • • FERRULE | aa-ac/02 | 1 |
| 242B | K17404 | • • FERRULE POST SBE79-0088 | ac/01 | 1 |
| 245 | K12664 | • • BUSHING POST SBE72-0189 | ab-ac/02 | 1 |
| 245A | K12664 | • • BUSHING | aa-ac/01 | 1 |
| 245B | K12664 | • • BUSHING POST SBE79-0088 | ac/01 | 1 |
| - ITEM NOT ILLUSTRATED, ***** EFFECTIVITY NOT AVAILABLE | ||||
Figure: AIR-HP COMPRESSOR BLEED CONTROL TUBES
AIR-HPC BLEED CONTROL TUBES

AIR-HPC BLEED CONTROL TUBES

