DMC:V2500-A5-80-13-51-01A-941A-DIssue No:002.00Issue Date:2020-02-01
Export Control
EAR Export Classification: Not subject to the EAR per 15 C.F.R. Chapter 1, Part 734.3(b)(3), except for the following Service Bulletins which are currently published as EAR Export Classification 9E991: SBE70-0992, SBE72-0483, SBE72-0580, SBE72-0588, SBE72-0640, SBE73-0209, SBE80-0024 and SBE80-0025.Copyright
© IAE International Aero Engines AG (2001, 2014 - 2021) The information contained in this document is the property of © IAE International Aero Engines AG and may not be copied or used for any purpose other than that for which it is supplied without the express written authority of © IAE International Aero Engines AG. (This does not preclude use by engine and aircraft operators for normal instructional, maintenance or overhaul purposes.).Applicability
V2500-A5
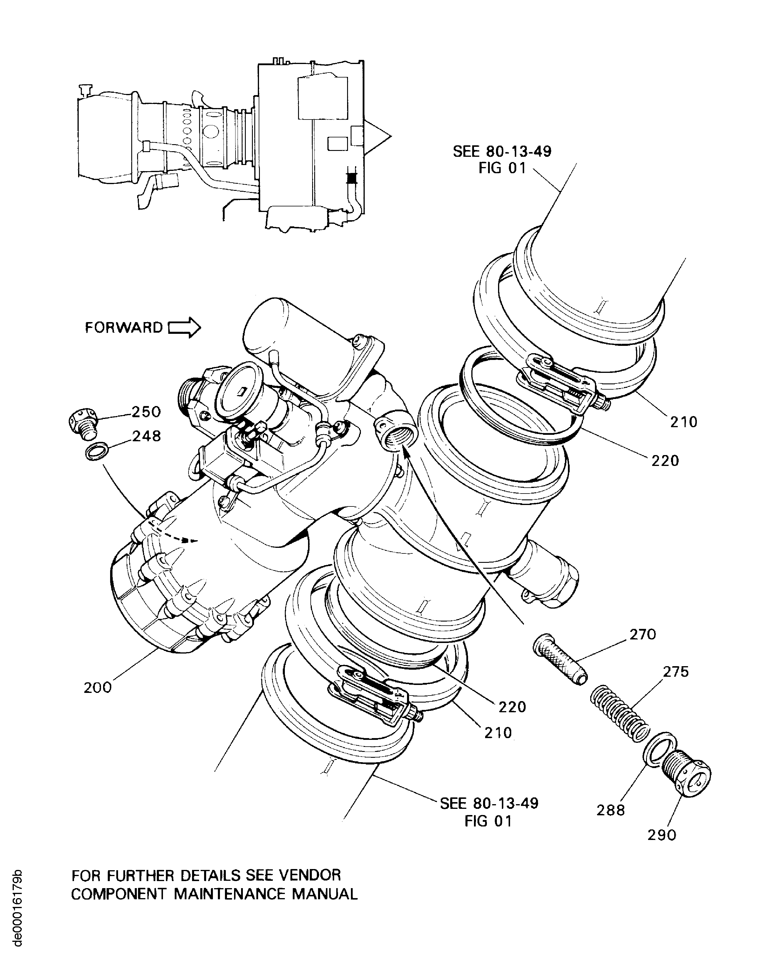
| Fig. Item | Part No. | Description | Effect/Model Applic. | UPA |
|---|---|---|---|---|
| 01 | ||||
| B80135101 | STARTING - PNEUMATIC STARTER VALVE, PRE SBE80-0012 | aa | ||
| SBE0012-01 | STARTING - PNEUMATIC STARTER VALVE, PRE SBE80-0010 | ab | ||
| SBE0010-01 | STARTING - PNEUMATIC STARTER VALVE, PRE SBE70-0670 | ac | ||
| SBE0670-01 | STARTING - PNEUMATIC STARTER VALVE | ad | ||
| 200 | 790424-4 | • VALVE SG215 PRE SBE80-0012 | aa-ad/01 | 1 |
| 200A | 790424-4 | • VALVE SG215 POST SBE80-0012 PRE SBE80-0010 | ab/01 | 1 |
| 200B | 790424-4 | • VALVE SG215 POST SBE80-0010 | ac-ad/02 | 1 |
| 210 | 6299258-0400 | • COUPLING K6712 | aa-ad/02 | 2 |
| 220 | NK103102-0400 | • SEAL 00624 PRE SBE70-0670 | aa-ac/01 | 2 |
| 220A | NK103102-0400 | • SEAL 00624 ALT S2347-400 POST SBE70-0670 | ad/02 | 2 |
| 220B | S2347-400 | • SEAL 51563 ALT NK103102-0400 POST SBE70-0670 | ad/02 | 2 |
| 248 | 69494J902 | • • RING - SEALING SG215 | aa-ad/02 | 1 |
| 250 | AN814-2DL | • • PLUG - BLEED 81352 | aa-ad/02 | 1 |
| 270 | 728872-1 | • • FILTER SG215 | aa-ad/02 | 1 |
| 275 | 788090-1 | • • SPRING SG215 | aa-ad/02 | 1 |
| 288 | 69494J906 | • • RING - SEALING SG215 | aa-ad/02 | 1 |
| 290 | AN814-6DL | • • PLUG 81352 | aa-ad/02 | 1 |
| - ITEM NOT ILLUSTRATED, ***** EFFECTIVITY NOT AVAILABLE | ||||
Figure: STARTING-PNEUMATIC STARTER VALVE
PNEUMATIC STARTER CONTROL VALVE

