DMC:V2500-A1-71-51-41-01A-941A-DIssue No:002.00Issue Date:2014-08-01
Export Control
EAR Export Classification: Not subject to the EAR per 15 C.F.R. Chapter 1, Part 734.3(b)(3), except for the following Service Bulletins which are currently published as EAR Export Classification 9E991: SBE70-0992, SBE72-0483, SBE72-0580, SBE72-0588, SBE72-0640, SBE73-0209, SBE80-0024 and SBE80-0025.Copyright
© IAE International Aero Engines AG (2001, 2014 - 2021) The information contained in this document is the property of © IAE International Aero Engines AG and may not be copied or used for any purpose other than that for which it is supplied without the express written authority of © IAE International Aero Engines AG. (This does not preclude use by engine and aircraft operators for normal instructional, maintenance or overhaul purposes.).Applicability
All
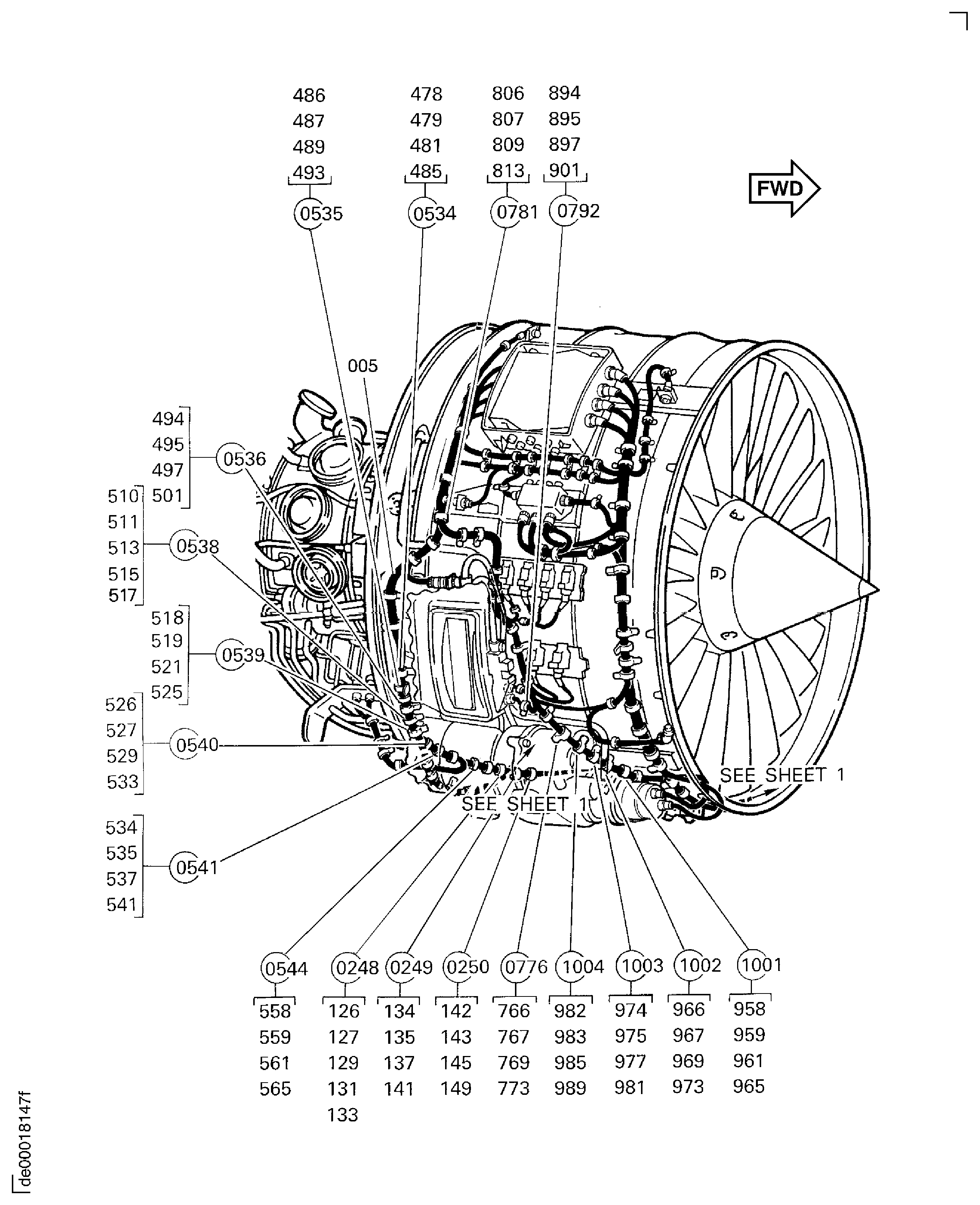
| Fig. Item | Part No. | Description | Effect/Model Applic. | UPA |
|---|---|---|---|---|
| 01 | ||||
| B71514101 | POWER PLANT-ELECTRICAL HARNESS-EEC HARNESS-FAN, PRE SBE79-0004 | aa | ||
| SBE0004-01 | POWER PLANT-ELECTRICAL HARNESS-EEC HARNESS-FAN, PRE SBE71-0053 | ab | ||
| SBE0053-01 | POWER PLANT-ELECTRICAL HARNESS-EEC HARNESS-FAN, PRE SBE71-0056 | ac | ||
| SBE0056-01 | POWER PLANT-ELECTRICAL HARNESS-EEC HARNESS-FAN, PRE SBE71-0050 | ad | ||
| SBE0050-01 | POWER PLANT-ELECTRICAL HARNESS-EEC HARNESS-FAN, PRE SBE71-0055 | ae | ||
| SBE0055-01 | POWER PLANT-ELECTRICAL HARNESS-EEC HARNESS-FAN, PRE SBE72-0081 | af | ||
| SBE0081-01 | POWER PLANT-ELECTRICAL HARNESS-EEC HARNESS-FAN, PRE SBE73-0019 | ag | ||
| SBE0019-01 | POWER PLANT-ELECTRICAL HARNESS-EEC HARNESS-FAN, PRE SBE75-0010 | ah | ||
| SBE0010-01 | POWER PLANT-ELECTRICAL HARNESS-EEC HARNESS-FAN, PRE SBE71-0067 | ai | ||
| SBE0067-01 | POWER PLANT-ELECTRICAL HARNESS-EEC HARNESS-FAN, PRE SBE71-0107 | aj | ||
| SBE0107-01 | POWER PLANT-ELECTRICAL HARNESS-EEC HARNESS-FAN, PRE SBE70-0156 | ak | ||
| SBE0156-01 | POWER PLANT-ELECTRICAL HARNESS-EEC HARNESS-FAN, PRE SBE73-0040 | al | ||
| SBE0040-01 | POWER PLANT-ELECTRICAL HARNESS-EEC HARNESS-FAN, PRE SBE71-0111 | am | ||
| SBE0111-01 | POWER PLANT-ELECTRICAL HARNESS-EEC HARNESS-FAN, PRE SBE70-0288 | an | ||
| SBE0288-01 | POWER PLANT-ELECTRICAL HARNESS-EEC HARNESS-FAN, PRE SBE71-0118 | ao | ||
| SBE0118-01 | POWER PLANT-ELECTRICAL HARNESS-EEC HARNESS-FAN, PRE SBE71-0119 | ap | ||
| SBE0119-01 | POWER PLANT-ELECTRICAL HARNESS-EEC HARNESS-FAN, PRE SBE70-0324 | aq | ||
| SBE0324-01 | POWER PLANT-ELECTRICAL HARNESS-EEC HARNESS-FAN, PRE SBE70-0367 | ar | ||
| SBE0367-01 | POWER PLANT-ELECTRICAL HARNESS-EEC HARNESS-FAN, PRE SBE73-0061 | as | ||
| SBE0061-01 | POWER PLANT-ELECTRICAL HARNESS-EEC HARNESS-FAN, PRE SBE71-0109 | at | ||
| SBE0109-01 | POWER PLANT-ELECTRICAL HARNESS-EEC HARNESS-FAN, PRE SBE71-0219 | au | ||
| SBE0219-01 | POWER PLANT-ELECTRICAL HARNESS-EEC HARNESS-FAN, PRE SBE71-0221 | av | ||
| SBE0221-01 | POWER PLANT-ELECTRICAL HARNESS-EEC HARNESS-FAN, PRE SBE79-0087 | aw | ||
| SBE0087-01 | POWER PLANT-ELECTRICAL HARNESS-EEC HARNESS-FAN | ax | ||
| 005 | 5A0278 | • HARNESS - ASSY EEC FAN PRE SBE71-0050 | aa-aj | 1 |
| 005A | 5A0356 | • HARNESS - ASSY,EEC FAN POST SBE71-0050 PRE SBE71-0055 | aa-aj | 1 |
| 005B | 5A0392 | • HARNESS - ASSY,EEC FAN POST SBE71-0055 PRE SBE71-0107 | aa-aj | 1 |
| 005C | 6A4394 | • HARNESS - ASSY POST SBE71-0107 PRE SBE70-0156 | ak-am | 1 |
| 005D | 6A4715 | • HARNESS - ASSY EEC FAN POST SBE70-0156 PRE SBE71-0111 | ak-am | 1 |
| 005E | 6A5553 | • HARNESS - ASSY POST SBE71-0111 PRE SBE70-0288 | ak-av | 1 |
| 005F | 6A5553 | • HARNESS - ASSY POST SBE70-0288 PRE SBE70-0324 | ak-av | 1 |
| 005G | 6A5553 | • HARNESS - ASSY POST SBE70-0324 PRE SBE70-0367 | ak-av | 1 |
| 005H | 6A5651 | • HARNESS - ASSY -FANCASE EEC POST SBE70-0367 PRE SBE71-0221 | ak-av | 1 |
| 005J | 6A7440 | • HARNESS - ASSY POST SBE71-0219 | av-ax | 1 |
| 005K | 6A7441 | • HARNESS - ASSY POST SBE71-0219 | av-ax | 1 |
| 005L | 6A7442 | • HARNESS - ASSY POST SBE71-0219 | av-ax | 1 |
| 005M | 6A7443 | • HARNESS - ASSY POST SBE71-0219 | av-ax | 1 |
| 005N | 6A7451 | • HARNESS - ASSY POST SBE71-0221 | aw-ax | 1 |
| 020 | AS27831 | • NUT - .138 DIA U1653 | aa-ax | 4 |
| 022 | AS36607 | • SCREW - .138 DIA X .438 U1653 | aa-ax | 4 |
| 025 | AS27831 | • NUT - .138 DIA U1653 | aa-ax | 4 |
| 027 | AS36607 | • SCREW - .138 DIA X .438 U1653 | aa-ax | 4 |
| 126 | 4W0110 | • BOLT - .190 DIA X .938 PRE SBE71-0109 | aa-at | 1 |
| 127 | 5W1086 | • WASHER PRE SBE71-0109 | aa-at | 1 |
| 129 | JM44LC39H110RG | • CLAMP 22175 PRE SBE71-0067 | aa-at | 1 |
| 129A | TA025074-14 | • CLAMP - .875 DIA 84971 ALT AS61912 POST SBE71-0067 PRE SBE71-0109 | aa-at | 1 |
| -129B | AS61912 | • CLAMP - 22.23 MM (0.875) U1653 ALT TA025074-14 POST SBE71-0067 PRE SBE71-0109 | aa-at | REF |
| 129C | TA025074-16 | • CLAMP - 1.000 DIA 84971 POST SBE71-0109 | au-ax | 1 |
| -129D | AS61914 | • CLAMP - 25.40 MM (1.000) U1653 ALT TA025074-16 POST SBE71-0109 PRE SBE79-0087 | au-ax | REF |
| 131 | 5W1030 | • SPACER - (10MM) PRE SBE71-0109 | aa-at | 1 |
| 133 | 4W0001 | • NUT - .190 DIA PRE SBE71-0109 | aa-at | 1 |
| 134 | 4W0103 | • BOLT - .190 DIA X .500 PRE SBE71-0109 | aa-at | 1 |
| 135 | 5W1086 | • WASHER PRE SBE71-0109 | aa-at | 1 |
| 137 | JM44LC39H110RG | • CLAMP 22175 PRE SBE71-0067 | aa-at | 1 |
| 137A | TA025074-14 | • CLAMP - .875 DIA 84971 ALT AS61912 POST SBE71-0067 PRE SBE71-0109 | aa-at | 1 |
| -137B | AS61912 | • CLAMP - 22.23 MM (0.875) U1653 ALT TA025074-14 POST SBE71-0067 PRE SBE71-0109 | aa-at | REF |
| 141 | 4W0001 | • NUT - .190 DIA PRE SBE71-0109 | aa-at | 1 |
| 142 | 4W0103 | • BOLT - .190 DIA X .500 PRE SBE79-0087 | aa-aw | 1 |
| 143 | 5W1086 | • WASHER PRE SBE79-0087 | aa-aw | 1 |
| 145 | JM44LC39H110RG | • CLAMP 22175 PRE SBE71-0067 | aa-at | 1 |
| 145A | TA025074-14 | • CLAMP - .875 DIA 84971 ALT AS61912 POST SBE71-0067 PRE SBE71-0109 | aa-at | 1 |
| -145B | AS61912 | • CLAMP - 22.23 MM (0.875) U1653 ALT TA025074-14 POST SBE71-0067 PRE SBE71-0109 | aa-at | REF |
| 145C | TA025074-16 | • CLAMP - 1.000 DIA 84971 ALT AS61914 POST SBE71-0109 PRE SBE79-0087 | au-aw | 1 |
| -145D | AS61914 | • CLAMP - 25.40 MM (1.000) U1653 ALT TA025074-16 POST SBE71-0109 PRE SBE79-0087 | au-aw | REF |
| 149 | 4W0001 | • NUT - .190 DIA PRE SBE79-0087 | aa-aw | 1 |
| 150 | 4W0103 | • BOLT - .190 DIA X .500 PRE SBE71-0109 | aa-at | 1 |
| 150A | 4W0109 | • BOLT - .190 DIA X .875 POST SBE71-0109 PRE SBE79-0087 | au-aw | 1 |
| 151 | 5W1086 | • WASHER PRE SBE79-0087 | aa-aw | 1 |
| 153 | JM44LC39H110RG | • CLAMP 22175 PRE SBE71-0067 | aa-at | 1 |
| 153A | TA025074-14 | • CLAMP - .875 DIA 84971 ALT AS61912 POST SBE71-0067 PRE SBE71-0109 | aa-at | 1 |
| -153B | AS61912 | • CLAMP - 22.23 MM (0.875) U1653 ALT TA025074-14 POST SBE71-0067 PRE SBE71-0109 | aa-at | REF |
| 153C | TA025074-16 | • CLAMP - 1.000 DIA 84971 ALT AS61914 POST SBE71-0109 PRE SBE79-0087 | au-aw | 1 |
| -153D | AS61914 | • CLAMP - 25.40 MM (1.000) U1653 ALT TA025074-16 POST SBE71-0109 PRE SBE79-0087 | au-aw | REF |
| 155 | 5W1030 | • SPACER - (10MM) POST SBE71-0109 PRE SBE79-0087 | au-aw | 1 |
| 157 | 4W0001 | • NUT - .190 DIA PRE SBE79-0087 | aa-aw | 1 |
| 158 | 4W0111 | • BOLT - .190 DIA X 1.000 PRE SBE71-0109 | aa-at | 1 |
| 158A | 4W0114 | • BOLT - .190 DIA X 1.188 POST SBE79-0087 | ax | 1 |
| 159 | 5W1086 | • WASHER PRE SBE71-0109 | aa-at | 1 |
| 159A | K8831 | • WASHER - .190 DIA X 0,51 THK POST SBE79-0087 | ax | 1 |
| 161 | JM44LC39H110RG | • CLAMP 22175 PRE SBE71-0067 | aa-at | 1 |
| 161A | TA025074-14 | • CLAMP - .875 DIA 84971 ALT AS61912 POST SBE71-0067 PRE SBE71-0109 | aa-at | 1 |
| -161B | AS61912 | • CLAMP - 22.23 MM (0.875) U1653 ALT TA025074-14 POST SBE71-0067 PRE SBE71-0109 | aa-at | REF |
| 161C | AS61915 | • CLAMP - 26.97 MM (1.062) U1653 POST SBE79-0087 | ax | 1 |
| 163 | ST1698D41 | • SPACER 51563 PRE SBE71-0109 | aa-at | 1 |
| 163A | UP10480 | • SPACER - 15MM POST SBE79-0087 | ax | 1 |
| 165 | 4W0001 | • NUT - .190 DIA PRE SBE71-0109 | aa-at | 1 |
| 165A | 4W0001 | • NUT - .190 DIA POST SBE79-0087 | ax | 1 |
| 166 | 4W0103 | • BOLT - .190 DIA X .500 POST SBE71-0109 PRE SBE79-0087 | au-aw | 1 |
| 167 | 5W1086 | • WASHER POST SBE71-0109 PRE SBE79-0087 | au-aw | 1 |
| 169 | TA025074-16 | • CLAMP - LOOP STYLE,CUSHION, 1.000 DIA 84971 ALT AS61914 POST SBE71-0109 PRE SBE79-0087 | au-aw | 1 |
| -169A | AS61914 | • CLAMP - LOOP STYLE,CUSHION, 25.40 MM (1.000) U1653 ALT TA025074-16 POST SBE71-0109 PRE SBE79-0087 | au-aw | REF |
| 173 | 4W0001 | • NUT - .190 DIA Optional Part 4W0001 POST SBE71-0109 PRE SBE79-0087 | au-aw | 1 |
| 174 | 4W0103 | • BOLT - .190 DIA X .500 PRE SBE71-0109 | aa-at | 1 |
| 174A | 4W0107 | • BOLT - .190 DIA X .750 POST SBE71-0109 PRE SBE79-0087 | au-aw | 1 |
| 175 | 5W1086 | • WASHER PRE SBE79-0087 | aa-aw | 1 |
| 177 | JM44LC39H110RG | • CLAMP 22175 PRE SBE71-0067 | aa-at | 1 |
| 177A | TA025074-14 | • CLAMP - .875 DIA 84971 ALT AS61912 POST SBE71-0067 PRE SBE71-0109 | aa-at | 1 |
| -177B | AS61912 | • CLAMP - 22.23 MM (0.875) U1653 ALT TA025074-14 POST SBE71-0067 PRE SBE71-0109 | aa-at | REF |
| 177C | TA025074-10 | • CLAMP - .625 DIA 84971 POST SBE71-0109 PRE SBE79-0087 | au-aw | 1 |
| -177D | AS61908 | • CLAMP - 15.88 MM (O.625) U1653 POST SBE71-0109 PRE SBE79-0087 | au-aw | REF |
| 178 | TA025074-10 | • CLAMP - LOOP STYLE,CUSHION, .625 DIA 84971 ALT AS61908 POST SBE71-0109 PRE SBE79-0087 | au-aw | 1 |
| -178A | AS61908 | • CLAMP - LOOP STYLE,CUSHION, 15.88 MM (O.625) U1653 ALT TA025074-10 POST SBE71-0109 PRE SBE79-0087 | au-aw | REF |
| 179 | 5W1029 | • SPACER - (5MM) POST SBE71-0109 PRE SBE79-0087 | au-aw | 1 |
| 181 | 4W0001 | • NUT - .190 DIA PRE SBE79-0087 | aa-aw | 1 |
| 182 | 4W0104 | • BOLT - .190 DIA X .562 PRE SBE71-0109 | aa-at | 1 |
| 182A | 4W0115 | • BOLT - .190 DIA X 1.250 POST SBE71-0109 | au-ax | 1 |
| 183 | 5W1086 | • WASHER | aa-ax | 1 |
| 185 | JM44LC39H111RG | • CLAMP 22175 PRE SBE71-0067 | aa-at | 1 |
| 185A | TA025074-14 | • CLAMP - .875 DIA 84971 ALT AS61912 POST SBE71-0067 PRE SBE71-0109 | aa-at | 1 |
| -185B | AS61912 | • CLAMP - 22.23 MM (0.875) U1653 ALT TA025074-14 POST SBE71-0067 PRE SBE71-0109 | aa-at | REF |
| 185C | TA025074-16 | • CLAMP - 1.000 DIA 84971 ALT AS61914 POST SBE71-0109 | au-ax | 1 |
| -185D | AS61914 | • CLAMP - 25.40 MM (1.000) U1653 ALT TA025074-16 POST SBE71-0109 | au-ax | REF |
| 187 | 5W1032 | • SPACER - SLEEVE, (20MM) POST SBE71-0109 | au-ax | 1 |
| 189 | 4W0001 | • NUT - .190 DIA | aa-ax | 1 |
| 190 | 4W0105 | • BOLT - .190 DIA X .625 | aa-ax | 1 |
| 191 | 5W1086 | • WASHER | aa-ax | 1 |
| 192 | JM44LC39H107RG | • CLAMP 22175 PRE SBE71-0067 | aa-ax | 1 |
| 192A | TA025074-10 | • CLAMP - .625 DIA 84971 ALT AS61908 POST SBE71-0067 | aa-ax | 1 |
| -192B | AS61908 | • CLAMP - 15.88 MM (O.625) U1653 ALT TA025074-10 POST SBE71-0067 | aa-ax | REF |
| 193 | JM44LC39H109RG | • CLAMP 22175 PRE SBE71-0067 | aa-ax | 1 |
| 193A | TA025074-14 | • CLAMP - .875 DIA 84971 ALT AS61912 POST SBE71-0067 | aa-ax | 1 |
| -193B | AS61912 | • CLAMP - 22.23 MM (0.875) U1653 ALT TA025074-14 POST SBE71-0067 | aa-ax | REF |
| 197 | 4W0001 | • NUT - .190 DIA | aa-ax | 1 |
| 200 | JM44LC39H107RG | • CLAMP 22175 PRE SBE71-0067 | aa-ax | 1 |
| 200A | TA025074-10 | • CLAMP - .625 DIA 84971 ALT AS61908 POST SBE71-0067 | aa-ax | 1 |
| -200B | AS61908 | • CLAMP - 15.88 MM (O.625) U1653 ALT TA025074-10 POST SBE71-0067 | aa-ax | REF |
| 201 | JM44LC39H109RG | • CLAMP 22175 PRE SBE71-0067 | aa-ax | 1 |
| 201A | TA025074-14 | • CLAMP - .875 DIA 84971 ALT AS61912 POST SBE71-0067 | aa-ax | 1 |
| -201B | AS61912 | • CLAMP - 22.23 MM (0.875) U1653 ALT TA025074-14 POST SBE71-0067 | aa-ax | REF |
| 206 | 4W0103 | • BOLT - .190 DIA X .500 | aa-ax | 1 |
| 207 | 5W1086 | • WASHER | aa-ax | 1 |
| 209 | JM44LC39H107RG | • CLAMP 22175 PRE SBE71-0067 | aa-ax | 1 |
| 209A | TA025074-08 | • CLAMP - .500 DIA 84971 ALT AS61906 POST SBE71-0067 | aa-ax | 1 |
| -209B | AS61906 | • CLAMP - 12.70 MM (0.500) U1653 ALT TA025074-08 POST SBE71-0067 | aa-ax | REF |
| 213 | 4W0001 | • NUT - .190 DIA | aa-ax | 1 |
| 222 | 4W0103 | • BOLT - .190 DIA X .500 Optional Part 4W0103 POST SBE71-0118 | ap-ax | 1 |
| 225 | AS62517 | • CLAMP - LOOP ASSY ELEC HARNES, 26.97 MM (1.062) U1653 POST SBE71-0118 | ap-ax | 1 |
| 229 | 4W0043 | • NUT - .190 DIA Optional Part 4W0043 POST SBE71-0118 | ap-ax | 1 |
| 246 | 4W0103 | • BOLT - .190 DIA X .500 | aa-ax | 1 |
| 247 | 5W1086 | • WASHER | aa-ax | 1 |
| 249 | JM44LC39H107RG | • CLAMP 22175 PRE SBE71-0067 | aa-ax | 1 |
| 249A | TA025074-08 | • CLAMP - .500 DIA 84971 ALT AS61906 POST SBE71-0067 | aa-ax | 1 |
| -249B | AS61906 | • CLAMP - 12.70 MM (0.500) U1653 ALT TA025074-08 POST SBE71-0067 | aa-ax | REF |
| 253 | 4W0001 | • NUT - .190 DIA | aa-ax | 1 |
| 254 | 4W0103 | • BOLT - .190 DIA X .500 | aa-ax | 1 |
| 255 | 5W1086 | • WASHER | aa-ax | 1 |
| 257 | JM44LC39H107RG | • CLAMP 22175 PRE SBE71-0067 | aa-ax | 1 |
| 257A | TA025074-08 | • CLAMP - .500 DIA 84971 ALT AS61906 POST SBE71-0067 | aa-ax | 1 |
| -257B | AS61906 | • CLAMP - 12.70 MM (0.500) U1653 ALT TA025074-08 POST SBE71-0067 | aa-ax | REF |
| 261 | 4W0001 | • NUT - .190 DIA | aa-ax | 1 |
| 262 | 4W0103 | • BOLT - .190 DIA X .500 | aa-ax | 1 |
| 263 | 5W1086 | • WASHER | aa-ax | 1 |
| 265 | JM44LC39H105RG | • CLAMP 22175 PRE SBE71-0067 | aa-ax | 1 |
| 265A | TA025074-06 | • CLAMP - .375 DIA 84971 ALT AS61904 POST SBE71-0067 | aa-ax | 1 |
| -265B | AS61904 | • CLAMP - 9.53 MM (0.375) U1653 ALT TA025074-06 POST SBE71-0067 | aa-ax | REF |
| 269 | 4W0001 | • NUT - .190 DIA | aa-ax | 1 |
| 270 | 4W0103 | • BOLT - .190 DIA X .500 | aa-ax | 1 |
| 271 | 5W1086 | • WASHER | aa-ax | 1 |
| 273 | JM44LC39H105RG | • CLAMP 22175 PRE SBE71-0067 | aa-ax | 1 |
| 273A | TA025074-06 | • CLAMP - .375 DIA 84971 ALT AS61904 POST SBE71-0067 | aa-ax | 1 |
| -273B | AS61904 | • CLAMP - 9.53 MM (0.375) U1653 ALT TA025074-06 POST SBE71-0067 | aa-ax | REF |
| 277 | 4W0001 | • NUT - .190 DIA | aa-ax | 1 |
| 278 | 4W0103 | • BOLT - .190 DIA X .500 PRE SBE73-0040 | aa-al | 1 |
| 279 | 5W1086 | • WASHER PRE SBE73-0040 | aa-al | 1 |
| 281 | JM44LC39H102RG | • CLAMP 22175 PRE SBE71-0067 | aa-al | 1 |
| 281A | TA025074-03 | • CLAMP - .188 DIA 84971 ALT AS61933 POST SBE71-0067 PRE SBE73-0040 | aa-al | 1 |
| -281B | AS61933 | • CLAMP - 4.78 MM (.188) U1653 ALT TA025074-03 POST SBE71-0067 PRE SBE73-0040 | aa-al | REF |
| 285 | 4W0001 | • NUT - .190 DIA PRE SBE73-0040 | aa-al | 1 |
| 294 | 4W0103 | • BOLT - .190 DIA X .500 PRE SBE73-0040 | aa-al | 1 |
| 295 | 5W1086 | • WASHER PRE SBE73-0040 | aa-al | 1 |
| 297 | JM44LC39H102RG | • CLAMP 22175 PRE SBE71-0067 | aa-al | 1 |
| 297A | TA025074-03 | • CLAMP - .188 DIA 84971 ALT AS61933 POST SBE71-0067 PRE SBE73-0040 | aa-al | 1 |
| -297B | AS61933 | • CLAMP - 4.78 MM (.188) U1653 ALT TA025074-03 POST SBE71-0067 PRE SBE73-0040 | aa-al | REF |
| 301 | 4W0001 | • NUT - .190 DIA PRE SBE73-0040 | aa-al | 1 |
| 350 | 4W0104 | • BOLT - .190 DIA X .562 | aa-ax | 1 |
| 351 | 5W1086 | • WASHER | aa-ax | 1 |
| 353 | JM44LC39H111RG | • CLAMP 22175 PRE SBE71-0067 | aa-ax | 1 |
| 353A | TA025074-13 | • CLAMP - .813 DIA 84971 ALT AS61911 POST SBE71-0067 | aa-ax | 1 |
| -353B | AS61911 | • CLAMP - 20.62 MM (0.812) U1653 ALT TA025074-13 POST SBE71-0067 | aa-ax | REF |
| 357 | 4W0043 | • NUT - .190 DIA | aa-ax | 1 |
| 446 | 4W0103 | • BOLT - .190 DIA X .500 | aa-ax | 1 |
| 447 | 5W1086 | • WASHER | aa-ax | 1 |
| 449 | JM44LC39H104RG | • CLAMP 22175 PRE SBE71-0067 | aa-ax | 1 |
| 449A | TA025074-04 | • CLAMP - .250 DIA 84971 ALT AS61902 POST SBE71-0067 | aa-ax | 1 |
| -449B | AS61902 | • CLAMP - 6.35 MM (0.250) U1653 ALT TA025074-04 POST SBE71-0067 | aa-ax | REF |
| 453 | 4W0001 | • NUT - .190 DIA | aa-ax | 1 |
| 478 | 4W0104 | • BOLT - .190 DIA X .562 | aa-ax | 1 |
| 479 | 5W1086 | • WASHER | aa-ax | 1 |
| 481 | JM44LC39H112RG | • CLAMP 22175 PRE SBE71-0067 | aa-ax | 1 |
| 481A | TA025074-17 | • CLAMP - 1.062 DIA 84971 ALT AS61915 POST SBE71-0067 | aa-ax | 1 |
| -481B | AS61915 | • CLAMP - 26.97 MM (1.062) U1653 ALT TA025074-17 POST SBE71-0067 | aa-ax | REF |
| 485 | 4W0001 | • NUT - .190 DIA | aa-ax | 1 |
| 486 | 4W0164 | • BOLT - .250 DIA X .625 PRE SBE79-0087 | aa-aw | 1 |
| 487 | 5W1088 | • WASHER PRE SBE79-0087 | aa-aw | 1 |
| 489 | FEC3002-24B | • CLIP U5082 PRE SBE79-0087 | aa-aw | 1 |
| 490 | 5A9345 | • SPLIT - SLEEVE | aa-ax | 2 |
| -491 | 718G | • TAPE - LACING (SPARE IS U440198) K7F94 PRE SBE70-0088 | ***** | REF |
| 492 | TAPEN0-69 | • TAPE - .750" WIDE F3047 PRE SBE70-0088 | ***** | 1 |
| 493 | 4W0002 | • NUT - .250 DIA PRE SBE79-0087 | aa-aw | 1 |
| 494 | 4W0164 | • BOLT - .250 DIA X .625 PRE SBE79-0087 | aa-aw | 1 |
| 495 | 5W1088 | • WASHER PRE SBE79-0087 | aa-aw | 1 |
| 497 | FEC3002-24B | • CLIP U5082 PRE SBE79-0087 | aa-aw | 1 |
| 501 | 4W0002 | • NUT - .250 DIA PRE SBE79-0087 | aa-aw | 1 |
| 510 | 4W0165 | • BOLT - .250 DIA X .688 PRE SBE79-0087 | aa-aw | 1 |
| 511 | 5W1088 | • WASHER PRE SBE79-0087 | aa-aw | 1 |
| 513 | FEC3002-24B | • CLIP U5082 PRE SBE79-0087 | aa-aw | 1 |
| 514 | 5A9342 | • SPLIT - SLEEVE PRE SBE79-0087 | aa-aw | 2 |
| 514A | 5A9345 | • SPLIT - SLEEVE POST SBE79-0087 | ax | 2 |
| 515 | ST1698E19 | • SPACER 51563 | aa-ax | 1 |
| 517 | 4W0002 | • NUT - .250 DIA PRE SBE79-0087 | aa-aw | 1 |
| 518 | 4W0104 | • BOLT - .190 DIA X .562 PRE SBE71-0107 | aa-aj | 1 |
| 519 | 5W1086 | • WASHER PRE SBE71-0107 | aa-aj | 1 |
| 521 | JM44LC39H112RG | • CLAMP 22175 PRE SBE71-0067 | aa-aj | 1 |
| 521A | TA025074-17 | • CLAMP - 1.062 DIA 84971 ALT AS61915 POST SBE71-0067 PRE SBE71-0107 | aa-aj | 1 |
| -521B | AS61915 | • CLAMP - 26.97 MM (1.062) U1653 POST SBE71-0067 PRE SBE71-0107 | aa-aj | REF |
| 525 | 4W0001 | • NUT - .190 DIA PRE SBE71-0107 | aa-aj | 1 |
| 526 | 4W0103 | • BOLT - .190 DIA X .500 PRE SBE79-0087 | aa-aw | 1 |
| 527 | 5W1086 | • WASHER PRE SBE79-0087 | aa-aw | 1 |
| 529 | JM44LC39H110RG | • CLAMP 22175 PRE SBE71-0067 | aa-at | 1 |
| 529A | TA025074-13 | • CLAMP - .813 DIA 84971 ALT AS61911 POST SBE71-0067 PRE SBE71-0109 | aa-at | 1 |
| -529B | AS61911 | • CLAMP - 20.62 MM (0.812) U1653 ALT TA025074-13 POST SBE71-0067 PRE SBE71-0109 | aa-at | REF |
| 529C | TA025074-16 | • CLAMP - 1.000 DIA 84971 ALT AS61914 POST SBE71-0109 PRE SBE79-0087 | au-aw | 1 |
| -529D | AS61914 | • CLAMP - 25.40 MM (1.000) U1653 ALT TA025074-16 POST SBE71-0109 PRE SBE79-0087 | au-aw | REF |
| 533 | 4W0001 | • NUT - .190 DIA PRE SBE79-0087 | aa-aw | 1 |
| 534 | 4W0104 | • BOLT - .190 DIA X .562 PRE SBE71-0109 | aa-at | 1 |
| 534A | 4W0109 | • BOLT - .190 DIA X .875 POST SBE71-0109 PRE SBE79-0087 | au-aw | 1 |
| 535 | 5W1086 | • WASHER PRE SBE79-0087 | aa-aw | 1 |
| 537 | JM44LC39H110RG | • CLAMP 22175 PRE SBE71-0067 | aa-aw | 1 |
| 537A | TA025074-16 | • CLAMP - 1.000 DIA 84971 ALT AS61914 POST SBE71-0067 PRE SBE79-0087 | aa-aw | 1 |
| -537B | AS61914 | • CLAMP - 25.40 MM (1.000) U1653 ALT TA025074-16 POST SBE71-0067 PRE SBE79-0087 | aa-aw | REF |
| 539 | 5W1030 | • SPACER - (10MM) POST SBE71-0109 PRE SBE79-0087 | au-aw | 1 |
| 541 | 4W0001 | • NUT - .190 DIA PRE SBE79-0087 | aa-aw | 1 |
| 558 | 4W0105 | • BOLT - .190 DIA X .625 PRE SBE73-0019 | aa-ag | 1 |
| 558A | 4W0103 | • BOLT - .190 DIA X .500 POST SBE73-0019 PRE SBE71-0109 | ah-at | 1 |
| 558B | 4W0106 | • BOLT - .190 DIA X .688 POST SBE71-0109 PRE SBE79-0087 | au-aw | 1 |
| 559 | 5W1086 | • WASHER PRE SBE73-0019 | aa-ag | 2 |
| 559A | 5W1086 | • WASHER POST SBE73-0019 PRE SBE71-0109 | ah-at | 1 |
| 559B | 5W1086 | • WASHER POST SBE71-0109 PRE SBE79-0087 | au-aw | 1 |
| 561 | JM44LC39H110RG | • CLAMP 22175 PRE SBE71-0067 | aa-at | 1 |
| 561A | TA025074-15 | • CLAMP - .938 DIA 84971 ALT AS61913 POST SBE71-0067 PRE SBE71-0109 | aa-at | 1 |
| -561B | AS61913 | • CLAMP - 23.83 MM (0.938) U1653 ALT TA025074-15 POST SBE71-0067 PRE SBE71-0109 | aa-at | REF |
| 561C | TA025074-16 | • CLAMP - 1.000 DIA 84971 ALT AS61914 POST SBE71-0109 PRE SBE79-0087 | au-aw | 1 |
| -561D | AS61914 | • CLAMP - 25.40 MM (1.000) U1653 ALT TA025074-16 POST SBE71-0109 PRE SBE79-0087 | au-aw | REF |
| 563 | 5W1029 | • SPACER - (5MM) POST SBE71-0109 | au-ax | 1 |
| 565 | 4W0001 | • NUT - .190 DIA PRE SBE71-0109 | aa-aw | 1 |
| 565A | 4W0001 | • NUT - .190 DIA POST SBE71-0109 PRE SBE79-0087 | aa-aw | 1 |
| 614 | 4W0104 | • BOLT - .190 DIA X .562 | aa-ax | 1 |
| 615 | 5W1086 | • WASHER | aa-ax | 1 |
| 617 | JM44LC39H105RG | • CLAMP 22175 PRE SBE71-0067 | aa-ax | 1 |
| 617A | TA025074-06 | • CLAMP - .375 DIA 84971 ALT AS61904 POST SBE71-0067 | aa-ax | 1 |
| -617B | AS61904 | • CLAMP - 9.53 MM (0.375) U1653 ALT TA025074-06 POST SBE71-0067 | aa-ax | REF |
| 621 | 4W0001 | • NUT - .190 DIA | aa-ax | 1 |
| 622 | 4W0103 | • BOLT - .190 DIA X .500 | aa-ax | 1 |
| 623 | 5W1086 | • WASHER | aa-ax | 1 |
| 625 | JM44LC39H107RG | • CLAMP 22175 PRE SBE71-0067 | aa-ax | 1 |
| 625A | TA025074-08 | • CLAMP - .500 DIA 84971 ALT AS61906 POST SBE71-0067 | aa-ax | 1 |
| -625B | AS61906 | • CLAMP - 12.70 MM (0.500) U1653 ALT TA025074-08 POST SBE71-0067 | aa-ax | REF |
| 629 | 4W0001 | • NUT - .190 DIA | aa-ax | 1 |
| 630 | 4W0104 | • BOLT - .190 DIA X .562 PRE SBE73-0061 | aa-as | 1 |
| 630A | 4W0103 | • BOLT - .190 DIA X .500 POST SBE73-0061 | aa-ax | 1 |
| 631 | 5W1086 | • WASHER | aa-ax | 1 |
| 633 | JM44LC39H107RG | • CLAMP 22175 PRE SBE71-0067 | aa-ax | 1 |
| 633A | TA025074-08 | • CLAMP - .500 DIA 84971 ALT AS61906 POST SBE71-0067 | aa-ax | 1 |
| -633B | AS61906 | • CLAMP - 12.70 MM (0.500) U1653 ALT TA025074-08 POST SBE71-0067 | aa-ax | REF |
| 637 | 4W0001 | • NUT - .190 DIA | aa-ax | 1 |
| 646 | 4W0103 | • BOLT - .190 DIA X .500 | aa-ax | 1 |
| 647 | 5W1086 | • WASHER | aa-ax | 1 |
| 649 | JM44LC39H106RG | • CLAMP 22175 PRE SBE71-0067 | aa-ax | 1 |
| 649A | TA025074-06 | • CLAMP - .375 DIA 84971 ALT AS61904 POST SBE71-0067 | aa-ax | 1 |
| -649B | AS61904 | • CLAMP - 9.53 MM (0.375) U1653 ALT TA025074-06 POST SBE71-0067 | aa-ax | REF |
| 653 | 4W0001 | • NUT - .190 DIA | aa-ax | 1 |
| 654 | 4W0103 | • BOLT - .190 DIA X .500 | aa-ax | 1 |
| 655 | 5W1086 | • WASHER | aa-ax | 1 |
| 657 | JM44LC39H106RG | • CLAMP 22175 PRE SBE71-0067 | aa-ax | 1 |
| 657A | TA025074-06 | • CLAMP - .375 DIA 84971 ALT AS61904 POST SBE71-0067 | aa-ax | 1 |
| -657B | AS61904 | • CLAMP - 9.53 MM (0.375) U1653 ALT TA025074-06 POST SBE71-0067 | aa-ax | REF |
| 661 | 4W0001 | • NUT - .190 DIA | aa-ax | 1 |
| 662 | 4W0103 | • BOLT - .190 DIA X .500 | aa-ax | 1 |
| 663 | 5W1086 | • WASHER | aa-ax | 1 |
| 665 | JM44LC39H106RG | • CLAMP 22175 PRE SBE71-0067 | aa-ax | 1 |
| 665A | TA025074-06 | • CLAMP - .375 DIA 84971 ALT AS61904 POST SBE71-0067 | aa-ax | 1 |
| -665B | AS61904 | • CLAMP - 9.53 MM (0.375) U1653 ALT TA025074-06 POST SBE71-0067 | aa-ax | REF |
| 669 | 4W0001 | • NUT - .190 DIA | aa-ax | 1 |
| 670 | 4W0106 | • BOLT - .190 DIA X .688 | aa-ax | 1 |
| 671 | 5W1086 | • WASHER | aa-ax | 1 |
| 673 | JM44LC39H113RG | • CLAMP 22175 PRE SBE71-0067 | aa-ax | 1 |
| 673A | TA025074-17 | • CLAMP - 1.062 DIA 84971 ALT AS61915 POST SBE71-0067 | aa-ax | 1 |
| -673B | AS61915 | • CLAMP - 26.97 MM (1.062) U1653 ALT TA025074-17 POST SBE71-0067 | aa-ax | REF |
| 677 | 4W0043 | • NUT - .190 DIA | aa-ax | 1 |
| 678 | 4W0104 | • BOLT - .190 DIA X .562 | aa-ax | 1 |
| 679 | 5W1086 | • WASHER | aa-ax | 2 |
| 681 | JM44LC39H113RG | • CLAMP 22175 PRE SBE71-0067 | aa-ax | 1 |
| 681A | TA025074-20 | • CLAMP - 1.250 DIA 84971 ALT AS61918 POST SBE71-0067 | aa-ax | 1 |
| -681B | AS61918 | • CLAMP - 31.75 MM (1.250) U1653 ALT TA025074-20 POST SBE71-0067 | aa-ax | REF |
| 685 | 4W0001 | • NUT - .190 DIA | aa-ax | 1 |
| 686 | 4W0107 | • BOLT - .190 DIA X .750 | aa-ax | 1 |
| 687 | 5W1086 | • WASHER | aa-ax | 2 |
| 689 | JM44LC39H112RG | • CLAMP 22175 PRE SBE71-0067 | aa-ax | 1 |
| 689A | TA025074-19 | • CLAMP - 1.188 DIA 84971 ALT AS61917 POST SBE71-0067 | aa-ax | 1 |
| -689B | AS61917 | • CLAMP - 30.18 MM (1.188) U1653 ALT TA025074-19 POST SBE71-0067 | aa-ax | REF |
| 693 | 4W0001 | • NUT - .190 DIA | aa-ax | 1 |
| 694 | 4W0107 | • BOLT - .190 DIA X .750 | aa-ax | 1 |
| 695 | 5W1086 | • WASHER | aa-ax | 2 |
| 697 | JM44LC39H112RG | • CLAMP 22175 PRE SBE71-0067 | aa-ax | 1 |
| 697A | TA025074-18 | • CLAMP - 1.125 DIA 84971 ALT AS61916 POST SBE71-0067 | aa-ax | 1 |
| -697B | AS61916 | • CLAMP - 28.58 MM (1.125) U1653 ALT TA025074-18 POST SBE71-0067 | aa-ax | REF |
| 701 | 4W0001 | • NUT - .190 DIA | aa-ax | 1 |
| 702 | 4W0106 | • BOLT - .190 DIA X .688 | aa-ax | 1 |
| 703 | 5W1086 | • WASHER | aa-ax | 2 |
| 705 | JM44LC39H113RG | • CLAMP 22175 PRE SBE71-0067 | aa-ax | 1 |
| 705A | TA025074-18 | • CLAMP - 1.125 DIA 84971 ALT AS61916 POST SBE71-0067 | aa-ax | 1 |
| -705B | AS61916 | • CLAMP - 28.58 MM (1.125) U1653 ALT TA025074-18 POST SBE71-0067 | aa-ax | REF |
| 709 | 4W0001 | • NUT - .190 DIA | aa-ax | 1 |
| 710 | 4W0106 | • BOLT - .190 DIA X .688 | aa-ax | 1 |
| 711 | 5W1086 | • WASHER | aa-ax | 2 |
| 713 | JM44LC39H113RG | • CLAMP 22175 PRE SBE71-0067 | aa-ax | 1 |
| 713A | TA025074-18 | • CLAMP - 1.125 DIA 84971 ALT AS61916 POST SBE71-0067 | aa-ax | 1 |
| -713B | AS61916 | • CLAMP - 28.58 MM (1.125) U1653 ALT TA025074-18 POST SBE71-0067 | aa-ax | REF |
| 717 | 4W0001 | • NUT - .190 DIA | aa-ax | 1 |
| 726 | 4W0114 | • BOLT - .190 DIA X 1.188 | aa-ax | 1 |
| 727 | 5W1086 | • WASHER | aa-ax | 1 |
| 729 | JM44LC39H105RG | • CLAMP 22175 PRE SBE71-0067 | aa-ax | 1 |
| 729A | TA025074-06 | • CLAMP - .375 DIA 84971 ALT AS61904 POST SBE71-0067 | aa-ax | 1 |
| -729B | AS61904 | • CLAMP - 9.53 MM (0.375) U1653 ALT TA025074-06 POST SBE71-0067 | aa-ax | REF |
| 731 | ST1698D49 | • SPACER K4585 | aa-ax | 1 |
| 733 | 4W0043 | • NUT - .190 DIA | aa-ax | 1 |
| 734 | 4W0106 | • BOLT - .190 DIA X .688 | aa-ax | 1 |
| 735 | 5W1086 | • WASHER | aa-ax | 2 |
| 737 | JM44LC39H111RG | • CLAMP 22175 PRE SBE71-0067 | aa-ax | 1 |
| 737A | TA025074-16 | • CLAMP - 1.000 DIA 84971 ALT AS61914 POST SBE71-0067 | aa-ax | 1 |
| -737B | AS61914 | • CLAMP - 25.40 MM (1.000) U1653 ALT TA025074-16 POST SBE71-0067 | aa-ax | REF |
| 741 | 4W0001 | • NUT - .190 DIA | aa-ax | 1 |
| 742 | 4W0103 | • BOLT - .190 DIA X .500 | aa-ax | 1 |
| 743 | 5W1086 | • WASHER | aa-ax | 1 |
| 745 | JM44LC39H112RG | • CLAMP 22175 PRE SBE71-0067 | aa-ax | 1 |
| 745A | TA025074-18 | • CLAMP - 1.125 DIA 84971 ALT AS61916 POST SBE71-0067 | aa-ax | 1 |
| -745B | AS61916 | • CLAMP - 28.58 MM (1.125) U1653 ALT TA025074-18 POST SBE71-0067 | aa-ax | REF |
| 749 | 4W0043 | • NUT - .190 DIA | aa-ax | 1 |
| 750 | 4W0104 | • BOLT - .190 DIA X .562 | aa-ax | 1 |
| 751 | 5W1086 | • WASHER | aa-ax | 1 |
| 753 | JM44LC39H112RG | • CLAMP 22175 PRE SBE71-0067 | aa-ax | 1 |
| 753A | TA025074-17 | • CLAMP - 1.062 DIA 84971 ALT AS61915 POST SBE71-0067 | aa-ax | 1 |
| -753B | AS61915 | • CLAMP - 26.97 MM (1.062) U1653 ALT TA025074-17 POST SBE71-0067 | aa-ax | REF |
| 758 | 4W0103 | • BOLT - .190 DIA X .500 | aa-ax | 1 |
| 759 | 5W1086 | • WASHER | aa-ax | 1 |
| 761 | JM44LC39H112RG | • CLAMP 22175 PRE SBE71-0067 | aa-ax | 1 |
| 761A | TA025074-17 | • CLAMP - 1.062 DIA 84971 ALT AS61915 POST SBE71-0067 | aa-ax | 1 |
| -761B | AS61915 | • CLAMP - 26.97 MM (1.062) U1653 ALT TA025074-17 POST SBE71-0067 | aa-ax | REF |
| 765 | 4W0043 | • NUT - .190 DIA | aa-ax | 1 |
| 766 | 4W0102 | • BOLT - .190 DIA X .438 | aa-ax | 1 |
| 767 | 5W1086 | • WASHER | aa-ax | 1 |
| 769 | JM44LC39H104RG | • CLAMP 22175 PRE SBE71-0067 | aa-ax | 1 |
| 769A | TA025074-04 | • CLAMP - .250 DIA 84971 ALT AS61902 POST SBE71-0067 | aa-ax | 1 |
| -769B | AS61902 | • CLAMP - 6.35 MM (0.250) U1653 ALT TA025074-04 POST SBE71-0067 | aa-ax | REF |
| 773 | 4W0001 | • NUT - .190 DIA | aa-ax | 1 |
| 774 | 4W0105 | • BOLT - .190 DIA X .625 | aa-ax | 1 |
| 775 | 5W1086 | • WASHER | aa-ax | 2 |
| 777 | JM44LC39H111RG | • CLAMP 22175 PRE SBE71-0067 | aa-ax | 1 |
| 777A | TA025074-17 | • CLAMP - 1.062 DIA 84971 ALT AS61915 POST SBE71-0067 | aa-ax | 1 |
| -777B | AS61915 | • CLAMP - 26.97 MM (1.062) U1653 ALT TA025074-17 POST SBE71-0067 | aa-ax | REF |
| 781 | 4W0001 | • NUT - .190 DIA | aa-ax | 1 |
| 782 | 4W0106 | • BOLT - .190 DIA X .688 | aa-ax | 1 |
| 783 | 5W1086 | • WASHER | aa-ax | 2 |
| 784 | JM44LC39H110RG | • CLAMP 22175 PRE SBE71-0067 | aa-ax | 1 |
| 784A | TA025074-17 | • CLAMP - 1.062 DIA 84971 ALT AS61915 POST SBE71-0067 | aa-ax | 1 |
| -784B | AS61915 | • CLAMP - 26.97 MM (1.062) U1653 ALT TA025074-17 POST SBE71-0067 | aa-ax | REF |
| 785 | JM44LC39H104RG | • CLAMP 22175 PRE SBE71-0067 | aa-ax | 1 |
| 785A | TA025074-04 | • CLAMP - .250 DIA 84971 ALT AS61902 POST SBE71-0067 | aa-ax | 1 |
| -785B | AS61902 | • CLAMP - 6.35 MM (0.250) U1653 ALT TA025074-04 POST SBE71-0067 | aa-ax | REF |
| 789 | 4W0001 | • NUT - .190 DIA | aa-ax | 1 |
| 790 | 4W0116 | • BOLT - .190 DIA X 1.312 PRE SBE75-0010 | aa-ah | 1 |
| 790A | 4W0118 | • BOLT - .190 DIA X 1.438 POST SBE75-0010 | ai-ax | 1 |
| 791 | 5W1086 | • WASHER | aa-ax | 1 |
| 793 | JM44LC39H111RG | • CLAMP 22175 PRE SBE71-0067 | aa-ax | 1 |
| 793A | TA025074-17 | • CLAMP - 1.062 DIA 84971 ALT AS61915 POST SBE71-0067 | aa-ax | 1 |
| -793B | AS61915 | • CLAMP - 26.97 MM (1.062) U1653 ALT TA025074-17 POST SBE71-0067 | aa-ax | REF |
| 795 | 5W1032 | • SPACER - (20MM) | aa-ax | 1 |
| 797 | 4W0043 | • NUT - .190 DIA | aa-ax | 1 |
| 806 | 4W0103 | • BOLT - .190 DIA X .500 | aa-ax | 1 |
| 807 | 5W1086 | • WASHER | aa-ax | 1 |
| 809 | JM44LC39H117RG | • CLAMP 22175 PRE SBE71-0067 | aa-ax | 1 |
| 809A | TA025074-22 | • CLAMP - 1.375 DIA 84971 ALT AS61920 POST SBE71-0067 | aa-ax | 1 |
| -809B | AS61920 | • CLAMP - 34.93 MM (1.375) U1653 ALT TA025074-22 POST SBE71-0067 | aa-ax | REF |
| 813 | 4W0043 | • NUT - .190 DIA | aa-ax | 1 |
| 822 | 4W0103 | • BOLT - .190 DIA X .500 PRE SBE71-0119 | aa-ap | 1 |
| 822A | 4W0102 | • BOLT - .190 DIA X .438 POST SBE71-0119 | aq-ax | 1 |
| 823 | 5W1086 | • WASHER PRE SBE71-0119 | aa-ap | 1 |
| 825 | JM44LC39H113RG | • CLAMP 22175 PRE SBE71-0067 | aa-ap | 1 |
| 825A | TA025074-21 | • CLAMP - 1.313 DIA 84971 ALT AS61919 POST SBE71-0067 PRE SBE71-0119 | aa-ap | 1 |
| -825B | AS61919 | • CLAMP - 33.32 MM (1.312) U1653 ALT AS62521 POST SBE71-0067 PRE SBE71-0119 | aa-ap | REF |
| 825C | AS62521 | • CLAMP - 33.32 MM (1.312) U1653 POST SBE71-0119 | aj-ap | 1 |
| 829 | 4W0043 | • NUT - .190 DIA | aa-ax | 1 |
| 846 | 4W0104 | • BOLT - .190 DIA X .562 PRE SBE71-0110 | ***** | 1 |
| 847 | 5W1086 | • WASHER PRE SBE71-0110 | ***** | 1 |
| 849 | JM44LC39H113RG | • CLAMP 22175 PRE SBE71-0067 | aa-ax | 1 |
| 849A | TA025074-17 | • CLAMP - 1.062 DIA 84971 ALT AS61915 POST SBE71-0067 | aa-ax | 1 |
| -849B | AS61915 | • CLAMP - 26.97 MM (1.062) U1653 ALT TA025074-17 POST SBE71-0067 | aa-ax | REF |
| 853 | 4W0001 | • NUT - .190 DIA PRE SBE71-0110 | ***** | 1 |
| 854 | 4W0103 | • BOLT - .190 DIA X .500 PRE SBE79-0004 | aa | 1 |
| 854A | 4W0104 | • BOLT - .190 DIA X .562 POST SBE79-0004 | ab-ax | 1 |
| 855 | 5W1086 | • WASHER | aa-ax | 1 |
| 857 | JM44LC39H113RG | • CLAMP 22175 PRE SBE71-0067 | aa-ax | 1 |
| 857A | TA025074-16 | • CLAMP - 1.000 DIA 84971 ALT AS61914 POST SBE71-0067 | aa-ax | 1 |
| -857B | AS61914 | • CLAMP - 25.40 MM (1.000) U1653 ALT TA025074-16 POST SBE71-0067 | aa-ax | REF |
| 861 | 4W0043 | • NUT - .190 DIA | aa-ax | 1 |
| 862 | 4W0104 | • BOLT - .190 DIA X .562 | aa-ax | 1 |
| 863 | 5W1086 | • WASHER | aa-ax | 1 |
| 865 | JM44LC39H112RG | • CLAMP 22175 PRE SBE71-0067 | aa-ax | 1 |
| 865A | TA025074-16 | • CLAMP - 1.000 DIA 84971 ALT AS61914 POST SBE71-0067 | aa-ax | 1 |
| -865B | AS61914 | • CLAMP - 25.40 MM (1.000) U1653 ALT TA025074-16 POST SBE71-0067 | aa-ax | REF |
| 869 | 4W0043 | • NUT - .190 DIA | aa-ax | 1 |
| 870 | 4W0104 | • BOLT - .190 DIA X .562 PRE SBE71-0056 | aa-ac | 1 |
| 870A | 4W0107 | • BOLT - .190 DIA X .750 POST SBE71-0056 PRE SBE73-0040 | ad-al | 1 |
| 870B | AS21434 | • BOLT - .190 DIA X 2.125 U1653 POST SBE73-0040 | am-ax | 1 |
| 871 | 5W1086 | • WASHER | aa-ax | 1 |
| 873 | JM44LC39H112RG | • CLAMP 22175 PRE SBE71-0067 | aa-al | 1 |
| 873A | TA025074-16 | • CLAMP - 1.000 DIA 84971 ALT AS61914 POST SBE71-0067 PRE SBE73-0040 | aa-al | 1 |
| -873B | AS61914 | • CLAMP - 25.40 MM (1.000) U1653 ALT TA025074-16 POST SBE71-0067 PRE SBE73-0040 | aa-al | REF |
| 873C | AS62516 | • CLAMP - 25.40 MM (1.000) U1653 POST SBE73-0040 | am-ax | 1 |
| 874 | 6A4825 | • SPACER - 35MM LONG POST SBE73-0040 | am-ax | 1 |
| 875 | 5W1029 | • SPACER - (5MM) POST SBE71-0056 | ad-ax | 1 |
| 877 | 4W0001 | • NUT - .190 DIA | aa-ax | 1 |
| 878 | 4W0104 | • BOLT - .190 DIA X .562 PRE SBE73-0040 | aa-al | 1 |
| 878A | AS21431 | • BOLT - .190 DIA X 1.938 U1653 POST SBE73-0040 | am-ax | 1 |
| 879 | 5W1086 | • WASHER | aa-ax | 1 |
| 881 | JM44LC39H112RG | • CLAMP 22175 PRE SBE71-0067 | aa-al | 1 |
| 881A | TA025074-16 | • CLAMP - 1.000 DIA 84971 ALT AS61914 POST SBE71-0067 PRE SBE73-0040 | aa-al | 1 |
| -881B | AS61914 | • CLAMP - 25.40 MM (1.000) U1653 ALT TA025074-16 POST SBE71-0067 PRE SBE73-0040 | aa-al | REF |
| 881C | AS62516 | • CLAMP - 25.40 MM (1.000) U1653 POST SBE73-0040 | am-ax | 1 |
| 883 | 6A4825 | • SPACER - 35MM LONG POST SBE73-0040 | am-ax | 1 |
| 885 | 4W0001 | • NUT - .190 DIA | aa-ax | 1 |
| 894 | 4W0104 | • BOLT - .190 DIA X .562 | aa-ax | 1 |
| 895 | 5W1086 | • WASHER | aa-ax | 1 |
| 897 | JM44LC39H103RG | • CLAMP 22175 PRE SBE71-0067 | aa-ax | 1 |
| 897A | TA025074-04 | • CLAMP - .250 DIA 84971 ALT AS61902 POST SBE71-0067 | aa-ax | 1 |
| -897B | AS61902 | • CLAMP - 6.35 MM (0.250) U1653 ALT TA025074-04 POST SBE71-0067 | aa-ax | REF |
| 901 | 4W0001 | • NUT - .190 DIA | aa-ax | 1 |
| 918 | 4W0128 | • BOLT - .190 DIA X 2.125 | aa-ax | 1 |
| 919 | AN960XC10L | • WASHER 81352 PRE SBE72-0081 | aa-af | 1 |
| 919A | 5W1086 | • WASHER POST SBE72-0081 | ag-ax | 1 |
| 921 | JM44LC39H111RG | • CLAMP 22175 PRE SBE71-0067 | aa-ax | 1 |
| 921A | TA025074-13 | • CLAMP - .813 DIA 84971 ALT AS61911 POST SBE71-0067 | aa-ax | 1 |
| -921B | AS61911 | • CLAMP - 20.62 MM (0.812) U1653 ALT TA025074-13 POST SBE71-0067 | aa-ax | REF |
| 922 | JM44LC39H107RG | • CLAMP 22175 PRE SBE71-0067 | aa-ax | 1 |
| 922A | TA025074-06 | • CLAMP - .375 DIA 84971 ALT AS61904 POST SBE71-0067 | aa-ax | 1 |
| -922B | AS61904 | • CLAMP - 9.53 MM (0.375) U1653 ALT TA025074-06 POST SBE71-0067 | aa-ax | REF |
| 923 | 5W1031 | • SPACER - (15MM) | aa-ax | 1 |
| 924 | 5W1032 | • SPACER - (20MM) | aa-ax | 1 |
| 925 | 4W0001 | • NUT - .190 DIA | aa-ax | 1 |
| 926 | 4W0105 | • BOLT - .190 DIA X .625 | aa-ax | 1 |
| 927 | 5W1086 | • WASHER | aa-ax | 1 |
| 928 | JM44LC39H111RG | • CLAMP 22175 PRE SBE71-0067 | aa-ax | 1 |
| 928A | TA025074-13 | • CLAMP - .813 DIA 84971 ALT AS61911 POST SBE71-0067 | aa-ax | 1 |
| -928B | AS61911 | • CLAMP - 20.62 MM (0.812) U1653 ALT TA025074-13 POST SBE71-0067 | aa-ax | REF |
| 929 | JM44LC39H107RG | • CLAMP 22175 PRE SBE71-0067 | aa-ax | 1 |
| 929A | TA025074-06 | • CLAMP - .375 DIA 84971 ALT AS61904 POST SBE71-0067 | aa-ax | 1 |
| -929B | AS61904 | • CLAMP - 9.53 MM (0.375) U1653 ALT TA025074-06 POST SBE71-0067 | aa-ax | REF |
| 933 | 4W0043 | • NUT - .190 DIA | aa-ax | 1 |
| 934 | 4W0105 | • BOLT - .190 DIA X .625 | aa-ax | 1 |
| 935 | 5W1086 | • WASHER | aa-ax | 1 |
| 936 | JM44LC39H111RG | • CLAMP 22175 PRE SBE71-0067 | aa-ax | 1 |
| 936A | TA025074-13 | • CLAMP - .813 DIA 84971 ALT AS61911 POST SBE71-0067 | aa-ax | 1 |
| -936B | AS61911 | • CLAMP - 20.62 MM (0.812) U1653 ALT TA025074-13 POST SBE71-0067 | aa-ax | REF |
| 937 | JM44LC39H107RG | • CLAMP 22175 PRE SBE71-0067 | aa-ax | 1 |
| 937A | TA025074-06 | • CLAMP - .375 DIA 84971 ALT AS61904 POST SBE71-0067 | aa-ax | 1 |
| -937B | AS61904 | • CLAMP - 9.53 MM (0.375) U1653 ALT TA025074-06 POST SBE71-0067 | aa-ax | REF |
| 941 | 4W0043 | • NUT - .190 DIA | aa-ax | 1 |
| 942 | 4W0105 | • BOLT - .190 DIA X .625 | aa-ax | 1 |
| 943 | 5W1086 | • WASHER | aa-ax | 1 |
| 944 | JM44LC39H111RG | • CLAMP 22175 PRE SBE71-0067 | aa-ax | 1 |
| 944A | TA025074-13 | • CLAMP - .813 DIA 84971 ALT AS61911 POST SBE71-0067 | aa-ax | 1 |
| -944B | AS61911 | • CLAMP - 20.62 MM (0.812) U1653 ALT TA025074-13 POST SBE71-0067 | aa-ax | REF |
| 945 | JM44LC39H107RG | • CLAMP 22175 PRE SBE71-0067 | aa-ax | 1 |
| 945A | TA025074-06 | • CLAMP - .375 DIA 84971 ALT AS61904 POST SBE71-0067 | aa-ax | 1 |
| -945B | AS61904 | • CLAMP - 9.53 MM (0.375) U1653 ALT TA025074-06 POST SBE71-0067 | aa-ax | REF |
| 949 | 4W0043 | • NUT - .190 DIA | aa-ax | 1 |
| 950 | 4W0105 | • BOLT - .190 DIA X .625 | aa-ax | 1 |
| 951 | 5W1086 | • WASHER | aa-ax | 1 |
| 952 | JM44LC39H107RG | • CLAMP 22175 PRE SBE71-0067 | aa-ax | 1 |
| 952A | TA025074-06 | • CLAMP - .375 DIA 84971 ALT AS61904 POST SBE71-0067 | aa-ax | 1 |
| -952B | AS61904 | • CLAMP - 9.53 MM (0.375) U1653 ALT TA025074-06 POST SBE71-0067 | aa-ax | REF |
| 953 | JM44LC39H111RG | • CLAMP 22175 PRE SBE71-0067 | aa-ax | 1 |
| 953A | TA025074-13 | • CLAMP - .813 DIA 84971 ALT AS61911 POST SBE71-0067 | aa-ax | 1 |
| -953B | AS61911 | • CLAMP - 20.62 MM (0.812) U1653 ALT TA025074-13 POST SBE71-0067 | aa-ax | REF |
| 957 | 4W0043 | • NUT - .190 DIA | aa-ax | 1 |
| 958 | 4W0102 | • BOLT - .190 DIA X .438 | aa-ax | 1 |
| 959 | 5W1086 | • WASHER | aa-ax | 1 |
| 961 | JM44LC39H104RG | • CLAMP 22175 PRE SBE71-0067 | aa-ax | 1 |
| 961A | TA025074-04 | • CLAMP - .250 DIA 84971 ALT AS61902 POST SBE71-0067 | aa-ax | 1 |
| -961B | AS61902 | • CLAMP - 6.35 MM (0.250) U1653 ALT TA025074-04 POST SBE71-0067 | aa-ax | REF |
| 965 | 4W0043 | • NUT - .190 DIA PRE SBE71-0053 | aa-ab | 1 |
| 965A | 4W0001 | • NUT - .190 DIA POST SBE71-0053 | aa-ax | 1 |
| 966 | 4W0103 | • BOLT - .190 DIA X .500 | aa-ax | 1 |
| 967 | 5W1086 | • WASHER | aa-ax | 1 |
| 969 | JM44LC39H104RG | • CLAMP 22175 PRE SBE71-0067 | aa-ax | 1 |
| 969A | TA025074-04 | • CLAMP - .250 DIA 84971 ALT AS61902 POST SBE71-0067 | aa-ax | 1 |
| -969B | AS61902 | • CLAMP - 6.35 MM (0.250) U1653 ALT TA025074-04 POST SBE71-0067 | aa-ax | REF |
| 973 | 4W0001 | • NUT - .190 DIA | aa-ax | 1 |
| 974 | 4W0103 | • BOLT - .190 DIA X .500 | aa-ax | 1 |
| 975 | 5W1086 | • WASHER | aa-ax | 1 |
| 977 | JM44LC39H104RG | • CLAMP 22175 PRE SBE71-0067 | aa-ax | 1 |
| 977A | TA025074-04 | • CLAMP - .250 DIA 84971 ALT AS61902 POST SBE71-0067 | aa-ax | 1 |
| -977B | AS61902 | • CLAMP - 6.35 MM (0.250) U1653 ALT TA025074-04 POST SBE71-0067 | aa-ax | REF |
| 981 | 4W0001 | • NUT - .190 DIA | aa-ax | 1 |
| 982 | 4W0103 | • BOLT - .190 DIA X .500 | aa-ax | 1 |
| 983 | 5W1086 | • WASHER | aa-ax | 1 |
| 985 | JM44LC39H104RG | • CLAMP 22175 PRE SBE71-0067 | aa-ax | 1 |
| 985A | TA025074-04 | • CLAMP - .250 DIA 84971 ALT AS61902 POST SBE71-0067 | aa-ax | 1 |
| -985B | AS61902 | • CLAMP - 6.35 MM (0.250) U1653 ALT TA025074-04 POST SBE71-0067 | aa-ax | REF |
| 989 | 4W0001 | • NUT - .190 DIA | aa-ax | 1 |
| 990 | 4W0105 | • BOLT - .190 DIA X .625 | aa-ax | 1 |
| 991 | 5W1086 | • WASHER | aa-ax | 1 |
| 992 | JM44LC39H107RG | • CLAMP 22175 PRE SBE71-0067 | aa-ax | 1 |
| 992A | TA025074-06 | • CLAMP - .375 DIA 84971 ALT AS61904 POST SBE71-0067 | aa-ax | 1 |
| -992B | AS61904 | • CLAMP - 9.53 MM (0.375) U1653 ALT TA025074-06 POST SBE71-0067 | aa-ax | REF |
| 993 | JM44LC39H111RG | • CLAMP 22175 PRE SBE71-0067 | aa-ax | 1 |
| 993A | TA025074-13 | • CLAMP - .813 DIA 84971 ALT AS61911 POST SBE71-0067 | aa-ax | 1 |
| -993B | AS61911 | • CLAMP - 20.62 MM (0.812) U1653 ALT TA025074-13 POST SBE71-0067 | aa-ax | REF |
| 997 | 4W0043 | • NUT - .190 DIA | aa-ax | 1 |
| - ITEM NOT ILLUSTRATED, ***** EFFECTIVITY NOT AVAILABLE | ||||
Figure: POWER PLANT-ELECTRICAL HARNESS-EEC HARNESS-FAN
EEC HARNESS FAN

EEC HARNESS FAN

EEC HARNESS FAN

EEC HARNESS FAN

EEC HARNESS FAN

EEC HARNESS FAN

