DMC:V2500-A5-71-51-41-01A-941A-DIssue No:004.00Issue Date:2019-02-01
Export Control
EAR Export Classification: Not subject to the EAR per 15 C.F.R. Chapter 1, Part 734.3(b)(3), except for the following Service Bulletins which are currently published as EAR Export Classification 9E991: SBE70-0992, SBE72-0483, SBE72-0580, SBE72-0588, SBE72-0640, SBE73-0209, SBE80-0024 and SBE80-0025.Copyright
© IAE International Aero Engines AG (2001, 2014 - 2021) The information contained in this document is the property of © IAE International Aero Engines AG and may not be copied or used for any purpose other than that for which it is supplied without the express written authority of © IAE International Aero Engines AG. (This does not preclude use by engine and aircraft operators for normal instructional, maintenance or overhaul purposes.).Applicability
V2500-A5
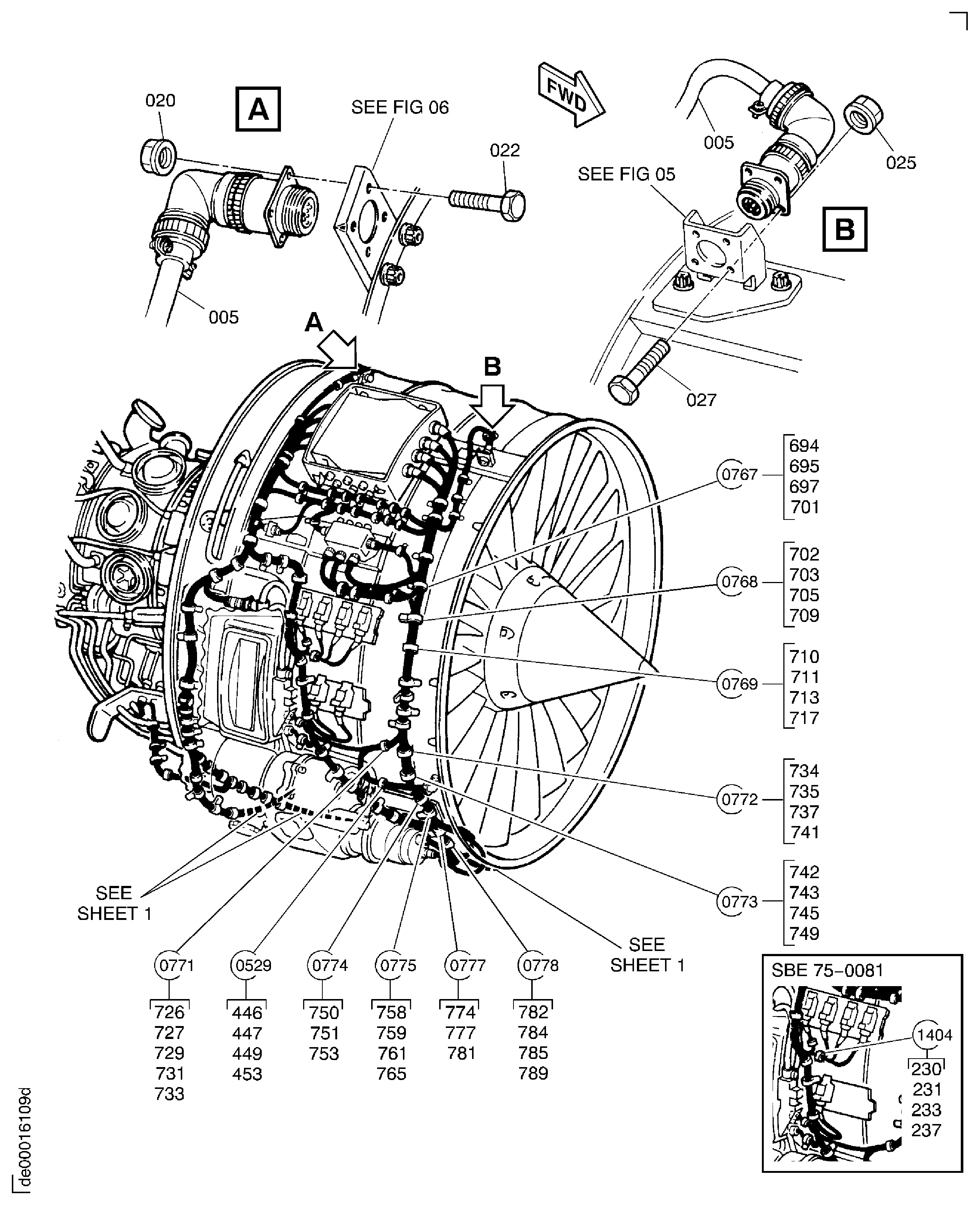
| Fig. Item | Part No. | Description | Effect/Model Applic. | UPA |
|---|---|---|---|---|
| 01 | ||||
| - | B71514101 | POWER PLANT - ELECTRICAL HARNESS-EEC HARNESS-FAN, PRE SBE71-0111 | aa | |
| - | SBE0111-01 | POWER PLANT - ELECTRICAL HARNESS-EEC HARNESS-FAN, PRE SBE70-0288 | ab | |
| - | SBE0288-01 | POWER PLANT - ELECTRICAL HARNESS-EEC HARNESS-FAN, PRE SBE71-0118 | ac | |
| - | SBE0118-01 | POWER PLANT - ELECTRICAL HARNESS-EEC HARNESS-FAN, PRE SBE71-0119 | ad | |
| - | SBE0119-01 | POWER PLANT - ELECTRICAL HARNESS-EEC HARNESS-FAN, PRE SBE70-0324 | ae | |
| - | SBE0324-01 | POWER PLANT - ELECTRICAL HARNESS-EEC HARNESS-FAN, PRE SBE70-0367 | af | |
| - | SBE0367-01 | POWER PLANT - ELECTRICAL HARNESS-EEC HARNESS-FAN, PRE SBE71-0160 | ag | |
| - | SBE0160-01 | POWER PLANT - ELECTRICAL HARNESS-EEC HARNESS-FAN, PRE SBE73-0071 | ah | |
| - | SBE0071-01 | POWER PLANT - ELECTRICAL HARNESS-EEC HARNESS-FAN, PRE SBE71-0183 | ai | |
| - | SBE0183-01 | POWER PLANT - ELECTRICAL HARNESS-EEC HARNESS-FAN, PRE SBE70-0536 | aj | |
| - | SBE0536-01 | POWER PLANT - ELECTRICAL HARNESS-EEC HARNESS-FAN, PRE SBE71-0216 | ak | |
| - | SBE0216-01 | POWER PLANT - ELECTRICAL HARNESS-EEC HARNESS-FAN, PRE SBE71-0219 | al | |
| - | SBE0219-01 | POWER PLANT - ELECTRICAL HARNESS-EEC HARNESS-FAN, PRE SBE71-0220 | am | |
| - | SBE0220-01 | POWER PLANT - ELECTRICAL HARNESS-EEC HARNESS-FAN, PRE SBE75-0081 | an | |
| - | SBE0081-01 | POWER PLANT - ELECTRICAL HARNESS-EEC HARNESS-FAN, PRE SBE79-0088 | ao | |
| - | SBE0088-01 | POWER PLANT - ELECTRICAL HARNESS-EEC HARNESS-FAN, PRE SBE73-0219 | ap | |
| - | SBE0219-01 | POWER PLANT - ELECTRICAL HARNESS-EEC HARNESS-FAN, PRE SBE71-0220 | aq | |
| - | SBE1000-01 | POWER PLANT - ELECTRICAL HARNESS-EEC HARNESS-FAN | ar | |
| - | SBE0235-01 | POWER PLANT-ELECTRICAL HARNESS-EEC HARNESS-FAN | as | |
| 005 | 6A5556 | • HARNESS - ELECTRONIC ENGINE CONTROL FANCASE, ASSEMBLY OF POST SBE71-0111 PRE SBE70-0288 | ab/01 | 1 |
| 005A | 6A5556 | • HARNESS - ELECTRONIC ENGINE CONTROL FANCASE, ASSEMBLY OF POST SBE70-0288 PRE SBE70-0324 | ac-ae/01 | 1 |
| 005B | 6A5556 | • HARNESS - ELECTRONIC ENGINE CONTROL FANCASE, ASSEMBLY OF POST SBE70-0324 PRE SBE70-0367 | af/01 | 1 |
| 005C | 6A5652 | • HARNESS - ELECTRONIC ENGINE CONTROL FANCASE, ASSEMBLY OF POST SBE70-0367 PRE SBE71-0160 | ag/01 | 1 |
| 005D | 6A5963 | • HARNESS - ELECTRONIC ENGINE CONTROL FAN, ASSEMBLY OF POST SBE71-0160 PRE SBE73-0071 | ah/01 | 1 |
| 005E | 6A5964 | • HARNESS - ELECTRONIC ENGINE CONTROL FAN, ASSEMBLY OF POST SBE71-0160 PRE SBE73-0071 | ah/01 | 1 |
| 005F | 6A5965 | • HARNESS - ASSEMBLY OF POST SBE71-0160 PRE SBE73-0071 | ah/01 | 1 |
| 005G | 6A6429 | • HARNESS - ELECTRONIC ENGINE CONTROL FANCASE, ASSEMBLY OF POST SBE73-0071 PRE SBE71-0183 | ai/01 | 1 |
| 005H | 6A6429 | • HARNESS - ELECTRONIC ENGINE CONTROL FANCASE, ASSEMBLY OF POST SBE73-0071 PRE SBE73-0071 | *****/01 | 1 |
| 005I | 6A6430 | • HARNESS - ELECTRONIC ENGINE CONTROL FAN, ASSEMBLY OF POST SBE73-0071 PRE SBE73-0071 | *****/01 | 1 |
| 005J | 6A6431 | • HARNESS - ELECTRONIC ENGINE CONTROL FAN, ASSEMBLY OF POST SBE73-0071 PRE SBE73-0071 | aa-ah/01 | 1 |
| 005K | 6A6439 | • HARNESS - ASSEMBLY OF PRE SBE71-0216 | aa-ab/01 | 1 |
| 005L | 6A6441 | • HARNESS - ASSEMBLY OF POST SBE71-0183 PRE SBE71-0183 | *****/01 | 1 |
| 005M | 6A6439 | • HARNESS - ASSEMBLY OF POST SBE71-0183 PRE SBE71-0216 | aj-ak/03 | 1 |
| 005N | 6A7399 | • HARNESS - ASSEMBLY OF POST SBE71-0216 PRE SBE71-0220 | al-am/02 | 1 |
| 005O | 6A7444 | • HARNESS - ASSEMBLY OF POST SBE71-0219 | am-ar/01 | 1 |
| 005P | 6A7445 | • HARNESS - ASSEMBLY OF POST SBE71-0219 | am-ar/01 | 1 |
| 005Q | 6A7446 | • HARNESS - ASSEMBLY OF POST SBE71-0219 | am-ar/01 | 1 |
| 005R | 6A7447 | • HARNESS - ASSEMBLY OF POST SBE71-0219 | am-ar/02 | 1 |
| 005S | 6A7448 | • HARNESS - ASSEMBLY OF POST SBE71-0219 | am-ar/01 | 1 |
| 005T | 6A7450 | • HARNESS - ASSEMBLY OF POST SBE71-0220 PRE SBE75-0081 | an/02 | 1 |
| 005U | 6A7557 | • HARNESS - ASSEMBLY OF POST SBE75-0081 PRE SBE71-0288 | *****/02 | 1 |
| 005V | 6A8281 | • HARNESS - ELECTRONIC ENGINE CONTROL FAN, ASSEMBLY AND IGNITION SUPPLY POST SBE71-0288 PRE SBE70-1000 | ac-aq/02 | 1 |
| 005W | 6A8281 | • HARNESS - ELECTRONIC ENGINE CONTROL FAN, ASSEMBLY AND IGNITION SUPPLY POST SBE70-1000 | ar/02 | 1 |
| 020 | AS27831 | • NUT - 0.138 DIA U1653 | aa-ar/02 | 4 |
| 022 | AS36607 | • SCREW - 0.138 DIA X 0.438 U1653 | aa-ar/02 | 4 |
| 025 | AS27831 | • NUT - 0.138 DIA U1653 | aa-ar/02 | 4 |
| 027 | AS36607 | • SCREW - 0.138 DIA X 0.438 U1653 | aa-ar/02 | 4 |
| 040 | AS27830 | • NUT, ASSEMBLED WASHER - .1120-40UNJC U1653 POST SBE71-0288 | ac-ar/02 | 4 |
| 042 | AS36506 | • SCREW - 0.112 DIA X 0.375 U1653 POST SBE71-0288 | ac-ar/02 | 4 |
| 045 | AS27830 | • NUT, ASSEMBLED WASHER - .1120-40UNJC U1653 POST SBE71-0288 | ac-ar/02 | 4 |
| 047 | AS36506 | • SCREW - 0.112 DIA X 0.375 U1653 POST SBE71-0288 | ac-ar/02 | 4 |
| 050 | 4W0001 | • NUT, OPTION - .190 DIA (SEE APPENDIX 5) POST SBE71-0288 | ac-ar/02 | 4 |
| 052 | 4W0104 | • BOLT - .190 DIA X .562 POST SBE71-0288 | ac-ar/02 | 4 |
| 090 | 6A8287 | • PLATE POST SBE71-0288 | ac-ar/02 | 1 |
| 129 | TA025074-16 | • CLAMP - LOOP, CUSHION, 1.000 DIA 84971 ALT AS61914 PRE SBE75-0081 | aa-an/02 | 1 |
| -129A | AS61914 | • CLAMP - LOOP, CUSHION U1653 ALT TA025074-16 PRE SBE75-0081 | aa-ae/01 | REF |
| -129B | AS61914 | • CLAMP - LOOP, CUSHION U1653 PRE SBE75-0081 | aa-an/03 | REF |
| 129C | AS62515 | • CLAMP - 23.83 MM (0.938) U1653 POST SBE75-0081 PRE SBE79-0088 | *****/02 | 1 |
| 142 | 4W0103 | • BOLT - .190 DIA X .500 PRE SBE79-0088 | *****/02 | 1 |
| 143 | 5W1086 | • WASHER PRE SBE79-0088 | *****/02 | 1 |
| 145 | TA025074-16 | • CLAMP - LOOP, CUSHION, 1.000 DIA 84971 PRE SBE79-0088 | *****/01 | 1 |
| 145A | TA025074-16 | • CLAMP - LOOP, CUSHION, 1.000 DIA 84971 ALT AS61914 PRE SBE79-0088 | *****/03 | 1 |
| -145B | AS61914 | • CLAMP - LOOP, CUSHION U1653 PRE SBE79-0088 | *****/01 | REF |
| -145C | AS61914 | • CLAMP - LOOP, CUSHION U1653 ALT TA025074-16 PRE SBE79-0088 | *****/03 | REF |
| 149 | 4W0001 | • NUT, OPTION - .190 DIA PRE SBE79-0088 | *****/02 | 1 |
| 150 | 4W0109 | • BOLT, MACHINE DOUBLE HEX - .190 DIA X .875 PRE SBE79-0088 | *****/02 | 1 |
| 151 | 5W1086 | • WASHER PRE SBE79-0088 | *****/02 | 1 |
| 153 | TA025074-16 | • CLAMP - LOOP, CUSHION, 1.000 DIA 84971 PRE SBE79-0088 | *****/01 | 1 |
| 153A | TA025074-16 | • CLAMP - LOOP, CUSHION, 1.000 DIA 84971 ALT AS61914 PRE SBE79-0088 | *****/03 | 1 |
| -153B | AS61914 | • CLAMP - LOOP, CUSHION U1653 PRE SBE79-0088 | *****/01 | REF |
| -153C | AS61914 | • CLAMP - LOOP, CUSHION U1653 ALT TA025074-16 PRE SBE79-0088 | *****/03 | REF |
| 155 | 5W1030 | • SPACER, SLEEVE, (10MM) PRE SBE70-0536 | aa-aj/02 | 1 |
| -155A | 5W1030 | • SPACER, SLEEVE, (10MM) POST SBE70-0536 PRE SBE79-0088 | ak-ao/02 | REF |
| 155B | UP10479 | • SPACER - 10MM ALT 5W1030 POST SBE70-0536 PRE SBE79-0088 | ak-ao/02 | 1 |
| 157 | 4W0001 | • NUT, OPTION - .190 DIA PRE SBE79-0088 | *****/02 | 1 |
| 166 | 4W0103 | • BOLT - .190 DIA X .500 PRE SBE79-0088 | *****/02 | 1 |
| 167 | 5W1086 | • WASHER PRE SBE79-0088 | *****/02 | 1 |
| 169 | TA025074-16 | • CLAMP - LOOP, CUSHION, 1.000 DIA 84971 ALT AS61914 PRE SBE75-0081 | aa-an/02 | 1 |
| -169A | AS61914 | • CLAMP - LOOP, CUSHION U1653 ALT TA025074-16 PRE SBE75-0081 | aa-an/02 | REF |
| 169B | AS62515 | • CLAMP - 23.83 MM (0.938) U1653 POST SBE75-0081 PRE SBE79-0088 | *****/02 | 1 |
| 173 | 4W0001 | • NUT, OPTION - .190 DIA (SEE APPENDIX 5) PRE SBE79-0088 | *****/02 | 1 |
| 174 | 4W0107 | • BOLT - MACHINE DOUBLE HEX, .190 DIA X .750 PRE SBE79-0088 | *****/02 | 1 |
| 175 | 5W1086 | • WASHER PRE SBE79-0088 | *****/02 | 1 |
| 177 | TA025074-14 | • CLAMP - LOOP, CUSHION, 0.875 DIA 84971 ALT AS61912 | aa-ar/01 | 1 |
| -177A | AS61912 | • CLAMP - LOOP, CUSHION U1653 ALT AS61908 | aa-ar/01 | REF |
| 177B | TA025074-10 | • CLAMP - LOOP, CUSHION, 0.625 DIA 84971 ALT AS61908 PRE SBE75-0081 | aa-an/01 | 1 |
| -177C | AS61908 | • CLAMP - LOOP, CUSHION U1653 PRE SBE75-0081 | aa-an/01 | REF |
| 177D | TA025074-10 | • CLAMP - LOOP, CUSHION, 0.625 DIA 84971 ALT TA025074-14 PRE SBE75-0081 | aa-an/03 | 1 |
| -177E | AS61908 | • CLAMP - LOOP, CUSHION U1653 ALT TA025074-10 PRE SBE75-0081 | aa-an/03 | REF |
| 177F | AS62509 | • CLAMP - 14.27 MM (0.562) U1653 POST SBE75-0081 PRE SBE79-0088 | ao/02 | 1 |
| -178 | AS61908 | • CLAMP - LOOP, CUSHION U1653 PRE SBE79-0088 | *****/01 | REF |
| 178A | TA025074-10 | • CLAMP - LOOP, CUSHION, 0.625 DIA 84971 ALT AS61908 PRE SBE79-0088 | *****/02 | 1 |
| -178B | AS61908 | • CLAMP - LOOP, CUSHION U1653 PRE SBE79-0088 | *****/03 | REF |
| 179 | 5W1029 | • SPACER, SLEEVE, (5MM) PRE SBE75-0081 | aa-an/02 | 1 |
| 179A | UP10478 | • SPACER, (5MM) POST SBE75-0081 PRE SBE79-0088 | *****/02 | 1 |
| 181 | 4W0001 | • NUT, OPTION - .190 DIA PRE SBE79-0088 | *****/02 | 1 |
| 182 | 4W0115 | • BOLT - 0.190 DIA X 1.250 PRE SBE71-0288 | aa-ab/02 | 1 |
| 182A | 4W0116 | • BOLT - 0.190 DIA X 10.312 POST SBE71-0288 | ac-ar/02 | 1 |
| 183 | 5W1086 | • WASHER PRE SBE71-0288 | aa-ab/02 | 1 |
| -185 | AS61914 | • CLAMP - LOOP, CUSHION U1653 PRE SBE75-0081 | aa-an/01 | REF |
| 185A | TA025074-16 | • CLAMP - LOOP, CUSHION, 1.000 DIA 84971 ALT AS61914 PRE SBE75-0081 | aa-an/02 | 1 |
| -185B | AS61914 | • CLAMP - LOOP, CUSHION U1653 ALT TA025074-16 PRE SBE75-0081 | aa-ae/03 | REF |
| 185C | AS62515 | • CLAMP - 23.83 MM (0.938) U1653 POST SBE75-0081 PRE SBE71-0288 | *****/02 | 1 |
| 185D | AS62210 | • CLIP U1653 POST SBE71-0288 | ac-ar/02 | 1 |
| 187 | 5W1032 | • SPACER - (20MM) PRE SBE70-0536 | aa-ar/02 | 1 |
| 187A | UP10481 | • SPACER - 20 MM ALT 5W1032 POST SBE70-0536 | ak-ar/02 | 1 |
| -187B | 5W1032 | • SPACER - (20MM) ALT UP10481 POST SBE70-0536 | ak-ar/02 | REF |
| 189 | 4W0001 | • NUT, OPTION - .190 DIA | aa-ar/02 | 1 |
| 190 | 4W0105 | • BOLT - MACHINE DOUBLE HEX, .190 DIA X .625 PRE SBE75-0081 | aa-an/02 | 1 |
| 190A | 4W0104 | • BOLT - .190 DIA X .562 POST SBE75-0081 | ao-ar/02 | 1 |
| 191 | 5W1086 | • WASHER PRE SBE71-0288 | aa-ab/02 | 1 |
| 192 | TA025074-10 | • CLAMP - LOOP, CUSHION, 0.625 DIA 84971 ALT AS61908 PRE SBE71-0288 | aa-ab/02 | 1 |
| -192A | AS61908 | • CLAMP - LOOP, CUSHION U1653 ALT TA025074-10 PRE SBE71-0288 | aa-ab/02 | REF |
| 192B | AS62213 | • CLIP U1653 POST SBE71-0288 | ac-ar/02 | 1 |
| 193 | TA025074-14 | • CLAMP - LOOP, CUSHION, 0.875 DIA 84971 ALT AS61912 PRE SBE75-0081 | aa-an/02 | 1 |
| -193A | AS61912 | • CLAMP - LOOP, CUSHION U1653 ALT TA025074-14 PRE SBE75-0081 | aa-an/02 | REF |
| 193B | AS62513 | • CLAMP - LOOP, CUSHION, 19.05MM (0.750) U1653 POST SBE75-0081 PRE SBE71-0288 | *****/02 | 1 |
| 197 | 4W0001 | • NUT, OPTION - .190 DIA | aa-ar/02 | 1 |
| 200 | TA025074-10 | • CLAMP - LOOP, CUSHION, 0.625 DIA 84971 ALT AS61908 PRE SBE71-0288 | aa-ab/02 | 1 |
| -200A | AS61908 | • CLAMP - LOOP, CUSHION U1653 ALT TA025074-10 PRE SBE71-0288 | aa-ab/02 | REF |
| 201 | TA025074-14 | • CLAMP - LOOP, CUSHION, 0.875 DIA 84971 ALT AS61912 PRE SBE75-0081 | aa-an/02 | 1 |
| -201A | AS61912 | • CLAMP - LOOP, CUSHION U1653 ALT TA025074-14 PRE SBE75-0081 | aa-an/02 | REF |
| 201B | AS62513 | • CLAMP - LOOP, CUSHION, 19.05MM (0.750) U1653 POST SBE75-0081 PRE SBE71-0288 | *****/02 | 1 |
| 201C | AS62213 | • CLIP U1653 POST SBE71-0288 | *****/02 | 1 |
| 206 | 4W0103 | • BOLT - .190 DIA X .500 | aa-ar/02 | 1 |
| 207 | 5W1086 | • WASHER PRE SBE71-0288 | aa-ab/02 | 1 |
| 209 | TA025074-08 | • CLAMP - LOOP, CUSHION, 0.5 DIA 84971 ALT AS61906 PRE SBE71-0288 | aa-ab/02 | 1 |
| -209A | AS61906 | • CLAMP - LOOP, CUSHION U1653 ALT TA025074-08 PRE SBE71-0288 | aa-ab/02 | REF |
| 209B | AS62207 | • CLIP U1653 POST SBE71-0288 | ac-ar/02 | 1 |
| 213 | 4W0001 | • NUT, OPTION - .190 DIA | aa-ar/02 | 1 |
| 222 | 4W0103 | • BOLT - .190 DIA X .500 (SEE APPENDIX 5) POST SBE71-0118 PRE SBE75-0081 | ad-an/02 | 1 |
| 222A | 4W0103 | • BOLT - .190 DIA X .500 (SEE APPENDIX 5) PRE SBE75-0081 | aa-an/02 | 1 |
| 222B | 4W0102 | • BOLT, MACHINE DOUBLE HEX - .190 DIA X .438 (SEE APPENDIX 5) POST SBE75-0081 PRE SBE71-0288 | *****/02 | 1 |
| 222C | 4W0104 | • BOLT - .190 DIA X .562 (SEE APPENDIX 5) POST SBE71-0288 | ac-ar/02 | 1 |
| 225 | AS62517 | • CLAMP - LOOP, CUSHION, 26.97MM (1.062) U1653 POST SBE71-0118 PRE SBE75-0081 | ad-an/01 | 1 |
| 225A | AS62517 | • CLAMP - LOOP, CUSHION, 26.97MM (1.062) U1653 PRE SBE75-0081 | aa-an/03 | 1 |
| 225B | AS62516 | • CLAMP - 25.40 MM (1.000) U1653 POST SBE75-0081 PRE SBE71-0288 | *****/02 | 1 |
| 225C | AS62220 | • CLAMP - LOOP, CUSHION U1653 POST SBE71-0288 | ac-ar/02 | 1 |
| 229 | 4W0043 | • NUT, SELF LOCKING, ASSEMBLY OF - .190 DIA (SEE APPENDIX 5) POST SBE71-0118 | ad-ar/02 | 1 |
| 229A | 4W0043 | • NUT, SELF LOCKING, ASSEMBLY OF - .190 DIA (SEE APPENDIX 5) | aa-ar/02 | 1 |
| 230 | 4W0102 | • BOLT, MACHINE DOUBLE HEX - .190 DIA X .438 (SEE APPENDIX 5) POST SBE75-0081 PRE SBE71-0288 | *****/02 | 1 |
| 230A | 4W0103 | • BOLT - .190 DIA X .500 (SEE APPENDIX 5) POST SBE71-0288 | ac-ar/02 | 1 |
| 231 | 5W1086 | • WASHER POST SBE75-0081 PRE SBE71-0288 | *****/02 | 1 |
| 233 | AS62505 | • CLAMP - 7.92 MM (0.312) U1653 POST SBE75-0081 PRE SBE71-0288 | *****/02 | 1 |
| 233A | AS62207 | • CLIP U1653 POST SBE71-0288 | ac-ar/02 | 1 |
| 237 | 4W0043 | • NUT, SELF LOCKING, ASSEMBLY OF - .190 DIA (SEE APPENDIX 5) POST SBE75-0081 | ao-ar/02 | 1 |
| 246 | 4W0103 | • BOLT - .190 DIA X .500 | aa-ar/02 | 1 |
| 247 | 5W1086 | • WASHER PRE SBE71-0288 | aa-ab/02 | 1 |
| 249 | TA025074-08 | • CLAMP - LOOP, CUSHION, 0.5 DIA 84971 ALT AS61906 PRE SBE71-0288 | aa-ab/02 | 1 |
| -249A | AS61906 | • CLAMP - LOOP, CUSHION U1653 ALT TA025074-08 PRE SBE71-0288 | aa-ab/02 | REF |
| 249B | AS62207 | • CLIP U1653 POST SBE71-0288 | ac-ar/02 | 1 |
| 253 | 4W0001 | • NUT, OPTION - .190 DIA | aa-ar/02 | 1 |
| 254 | 4W0103 | • BOLT - .190 DIA X .500 | aa-ar/02 | 1 |
| 255 | 5W1086 | • WASHER PRE SBE71-0288 | aa-ab/02 | 1 |
| 257 | TA025074-08 | • CLAMP - LOOP, CUSHION, 0.5 DIA 84971 ALT AS61906 PRE SBE71-0288 | aa-ab/02 | 1 |
| -257A | AS61906 | • CLAMP - LOOP, CUSHION U1653 ALT TA025074-08 PRE SBE71-0288 | aa-ab/02 | REF |
| 257B | AS62207 | • CLIP U1653 POST SBE71-0288 | ac-ar/02 | 1 |
| 261 | 4W0001 | • NUT, OPTION - .190 DIA | aa-ar/02 | 1 |
| 262 | 4W0103 | • BOLT - .190 DIA X .500 | aa-ar/02 | 1 |
| 263 | 5W1086 | • WASHER PRE SBE71-0288 | aa-ab/02 | 1 |
| 265 | TA025074-06 | • CLAMP - LOOP, CUSHION, 0.375 DIA 84971 ALT AS61904 PRE SBE71-0288 | aa-ab/02 | 1 |
| -265A | AS61904 | • CLAMP - LOOP, CUSHION U1653 ALT TA025074-06 PRE SBE71-0288 | aa-ab/02 | REF |
| 265B | AS62205 | • CLIP U1653 POST SBE71-0288 | ac-ar/02 | 1 |
| 269 | 4W0001 | • NUT, OPTION - .190 DIA | aa-ar/02 | 1 |
| 270 | 4W0103 | • BOLT - .190 DIA X .500 | aa-ar/02 | 1 |
| 271 | 5W1086 | • WASHER PRE SBE71-0288 | aa-ab/02 | 1 |
| 273 | TA025074-06 | • CLAMP - LOOP, CUSHION, 0.375 DIA 84971 ALT AS61904 PRE SBE71-0288 | aa-ab/02 | 1 |
| -273A | AS61904 | • CLAMP - LOOP, CUSHION U1653 ALT TA025074-06 PRE SBE71-0288 | aa-ab/02 | REF |
| 273B | AS62205 | • CLIP U1653 POST SBE71-0288 | ac-ar/02 | 1 |
| 277 | 4W0001 | • NUT, OPTION - .190 DIA | aa-ar/02 | 1 |
| 278 | 4W0103 | • BOLT - .190 DIA X .500 | aa-ar/02 | 1 |
| 279 | 5W1086 | • WASHER PRE SBE71-0288 | aa-ab/02 | 1 |
| 281 | TA025074-03 | • CLAMP - LOOP, CUSHION, 4.78 MM (0.188) 84971 ALT AS61933 PRE SBE71-0288 | aa-ar/02 | 1 |
| -281A | AS61933 | • CLAMP - LOOP, CUSHION U1653 ALT TA025074-03 PRE SBE71-0288 | aa-ab/02 | REF |
| 281B | AS62203 | • CLIP U1653 POST SBE71-0288 | ac-ar/02 | 1 |
| 285 | 4W0001 | • NUT, OPTION - .190 DIA | aa-ar/02 | 1 |
| 294 | 4W0103 | • BOLT - .190 DIA X .500 | aa-ar/02 | 1 |
| 295 | 5W1086 | • WASHER PRE SBE71-0288 | aa-ab/02 | 1 |
| 297 | TA025074-03 | • CLAMP - LOOP, CUSHION, 4.78 MM (0.188) 84971 ALT AS61933 PRE SBE71-0288 | aa-ar/02 | 1 |
| -297A | AS61933 | • CLAMP - LOOP, CUSHION U1653 ALT TA025074-03 PRE SBE71-0288 | aa-ab/02 | REF |
| 297B | AS62203 | • CLIP U1653 POST SBE71-0288 | ac-ar/02 | 1 |
| 301 | 4W0001 | • NUT, OPTION - .190 DIA | aa-ar/02 | 1 |
| 350 | 4W0104 | • BOLT - .190 DIA X .562 PRE SBE75-0081 | aa-an/02 | 1 |
| 350A | 4W0102 | • BOLT, MACHINE DOUBLE HEX - .190 DIA X .438 POST SBE75-0081 PRE SBE71-0288 | *****/02 | 1 |
| 351 | 5W1086 | • WASHER PRE SBE71-0288 | aa-ab/02 | 1 |
| 353 | TA025074-13 | • CLAMP - LOOP, CUSHION, 0.813 DIA 84971 ALT AS61911 PRE SBE75-0081 | aa-an/02 | 1 |
| -353A | AS61911 | • CLAMP - LOOP, CUSHION U1653 ALT TA025074-13 PRE SBE75-0081 | aa-an/02 | REF |
| 353B | AS62512 | • CLAMP - LOOP, CUSHION, 19.05MM (0.750) U1653 POST SBE75-0081 PRE SBE71-0288 | *****/02 | 1 |
| 357 | 4W0043 | • NUT, SELF LOCKING, ASSEMBLY OF - .190 DIA PRE SBE71-0288 | aa-ab/02 | 1 |
| 446 | 4W0103 | • BOLT - .190 DIA X .500 | aa-ar/02 | 1 |
| 447 | 5W1086 | • WASHER PRE SBE71-0288 | aa-ab/02 | 1 |
| 449 | TA025074-04 | • CLAMP - LOOP, CUSHION, 6.35 MM (0.250) 84971 ALT AS61902 PRE SBE71-0288 | aa-ar/02 | 1 |
| -449A | AS61902 | • CLAMP - LOOP, CUSHION U1653 ALT TA025074-04 PRE SBE71-0288 | aa-ab/02 | REF |
| 449B | AS62204 | • CLIP U1653 POST SBE71-0288 | ac-ar/02 | 1 |
| 453 | 4W0001 | • NUT, OPTION - .190 DIA | aa-ar/02 | 1 |
| 478 | 4W0104 | • BOLT - .190 DIA X .562 PRE SBE75-0081 | aa-an/02 | 1 |
| 478A | 4W0103 | • BOLT - .190 DIA X .500 POST SBE75-0081 | ao-ar/02 | 1 |
| 479 | 5W1086 | • WASHER PRE SBE71-0288 | aa-ab/02 | 1 |
| 481 | TA025074-17 | • CLAMP - LOOP, CUSHION, 1.062 DIA 84971 ALT AS61915 PRE SBE75-0081 | aa-an/02 | 1 |
| -481A | AS61915 | • CLAMP - LOOP, CUSHION U1653 ALT TA025074-17 PRE SBE75-0081 | aa-an/02 | REF |
| 481B | AS62515 | • CLAMP - 23.83 MM (0.938) U1653 POST SBE75-0081 PRE SBE71-0288 | *****/02 | 1 |
| 481C | AS62212 | • CLIP U1653 POST SBE71-0288 | ac-ar/02 | 1 |
| 485 | 4W0001 | • NUT, OPTION - .190 DIA | aa-ar/02 | 1 |
| 486 | 4W0164 | • BOLT - .250 DIA X .625 PRE SBE79-0088 | *****/02 | 1 |
| 487 | 5W1088 | • WASHER PRE SBE79-0088 | *****/02 | 1 |
| 489 | FEC3002-24B | • CLIP U5082 PRE SBE79-0088 | *****/02 | 1 |
| 490 | 5A9345 | • SPLIT - SLEEVE PRE SBE71-0294 | *****/02 | 2 |
| 493 | 4W0002 | • NUT, SELF LOCKING DBL HEX - .250 DIA PRE SBE79-0088 | *****/02 | 1 |
| 494 | 4W0164 | • BOLT - .250 DIA X .625 PRE SBE79-0088 | *****/02 | 1 |
| 495 | 5W1088 | • WASHER PRE SBE79-0088 | *****/02 | 1 |
| 497 | FEC3002-24B | • CLIP U5082 PRE SBE79-0088 | *****/02 | 1 |
| 501 | 4W0002 | • NUT, SELF LOCKING DBL HEX - .250 DIA PRE SBE79-0088 | *****/02 | 1 |
| 510 | 4W0165 | • BOLT, MACHINE DOUBLE HEX - .250 DIA X .688 PRE SBE79-0088 | *****/02 | 1 |
| 511 | 5W1088 | • WASHER PRE SBE79-0088 | *****/02 | 1 |
| 513 | FEC3002-24B | • CLIP U5082 PRE SBE79-0088 | *****/02 | 1 |
| 514 | 5A9342 | • SPLIT - SLEEVE PRE SBE79-0088 | aa-ao/02 | 2 |
| 514A | 5A9345 | • SPLIT - SLEEVE POST SBE79-0088 PRE SBE71-0294 | *****/02 | 2 |
| 517 | 4W0002 | • NUT, SELF LOCKING DBL HEX - .250 DIA PRE SBE79-0088 | *****/02 | 1 |
| 526 | 4W0103 | • BOLT - .190 DIA X .500 PRE SBE79-0088 | *****/02 | 1 |
| 527 | 5W1086 | • WASHER PRE SBE79-0088 | *****/02 | 1 |
| -529 | AS61914 | • CLAMP - LOOP, CUSHION U1653 PRE SBE75-0081 | aa-an/01 | REF |
| 529A | TA025074-16 | • CLAMP - LOOP, CUSHION, 1.000 DIA 84971 ALT AS61914 PRE SBE75-0081 | aa-an/02 | 1 |
| -529B | AS61914 | • CLAMP - LOOP, CUSHION U1653 ALT TA025074-16 PRE SBE75-0081 | aa-an/03 | REF |
| 529C | AS62515 | • CLAMP - 23.83 MM (0.938) U1653 POST SBE75-0081 PRE SBE79-0088 | *****/02 | 1 |
| 533 | 4W0001 | • NUT, OPTION - .190 DIA PRE SBE79-0088 | *****/02 | 1 |
| 534 | 4W0109 | • BOLT, MACHINE DOUBLE HEX - .190 DIA X .875 PRE SBE79-0088 | *****/02 | 1 |
| 535 | 5W1086 | • WASHER PRE SBE79-0088 | *****/02 | 1 |
| 537 | TA025074-16 | • CLAMP - LOOP, CUSHION, 1.000 DIA 84971 ALT AS61914 PRE SBE75-0081 | aa-an/02 | 1 |
| -537A | AS61914 | • CLAMP - LOOP, CUSHION U1653 ALT TA025074-16 PRE SBE75-0081 | aa-an/02 | REF |
| 537B | AS62515 | • CLAMP - 23.83 MM (0.938) U1653 POST SBE75-0081 PRE SBE79-0088 | *****/02 | 1 |
| 539 | 5W1030 | • SPACER, SLEEVE, (10MM) PRE SBE70-0536 | aa-aj/02 | 1 |
| 539A | UP10479 | • SPACER - 10MM ALT 5W1030 POST SBE70-0536 PRE SBE79-0088 | ak-ao/02 | 1 |
| -539B | 5W1030 | • SPACER, SLEEVE, (10MM) POST SBE70-0536 PRE SBE79-0088 | ak-ao/02 | REF |
| 541 | 4W0001 | • NUT, OPTION - .190 DIA PRE SBE79-0088 | *****/02 | 1 |
| 558 | 4W0106 | • BOLT - .190 DIA X .688 PRE SBE79-0088 | *****/02 | 1 |
| 559 | 5W1086 | • WASHER PRE SBE79-0088 | *****/02 | 1 |
| -561 | AS61914 | • CLAMP - LOOP, CUSHION U1653 PRE SBE79-0088 | *****/01 | REF |
| 561A | TA025074-16 | • CLAMP - LOOP, CUSHION, 1.000 DIA 84971 ALT AS61914 PRE SBE79-0088 | *****/02 | 1 |
| -561B | AS61914 | • CLAMP - LOOP, CUSHION U1653 ALT TA025074-16 PRE SBE79-0088 | *****/03 | REF |
| 563 | 5W1029 | • SPACER, SLEEVE, (5MM) PRE SBE70-0536 | aa-aj/02 | 1 |
| 563A | UP10478 | • SPACER, (5MM) ALT 5W1029 POST SBE70-0536 PRE SBE79-0088 | ak-ao/02 | 1 |
| -563B | 5W1029 | • SPACER, SLEEVE, (5MM) POST SBE70-0536 PRE SBE79-0088 | ak-ao/02 | REF |
| 565 | 4W0001 | • NUT, OPTION - .190 DIA PRE SBE79-0088 | *****/02 | 1 |
| 614 | 4W0102 | • BOLT, MACHINE DOUBLE HEX - .190 DIA X .438 PRE SBE71-0288 | aa-ab/02 | 1 |
| 614A | 4W0103 | • BOLT - .190 DIA X .500 POST SBE71-0288 | ac-ar/02 | 1 |
| 615 | 5W1086 | • WASHER PRE SBE71-0288 | aa-ab/02 | 1 |
| 617 | TA025074-06 | • CLAMP - LOOP, CUSHION, 0.375 DIA 84971 ALT AS61904 PRE SBE71-0288 | aa-ab/02 | 1 |
| -617A | AS61904 | • CLAMP - LOOP, CUSHION U1653 ALT TA025074-06 PRE SBE71-0288 | aa-ab/02 | REF |
| 617B | AS62205 | • CLIP U1653 POST SBE71-0288 | ac-ar/02 | 1 |
| 621 | 4W0043 | • NUT, SELF LOCKING, ASSEMBLY OF - .190 DIA | aa-ar/02 | 1 |
| 622 | 4W0103 | • BOLT - .190 DIA X .500 | aa-ar/02 | 1 |
| 623 | 5W1086 | • WASHER PRE SBE71-0288 | aa-ab/02 | 1 |
| 625 | TA025074-08 | • CLAMP - LOOP, CUSHION, 0.5 DIA 84971 ALT AS61906 PRE SBE71-0288 | aa-ab/02 | 1 |
| -625A | AS61906 | • CLAMP - LOOP, CUSHION U1653 ALT TA025074-08 PRE SBE71-0288 | aa-ab/02 | REF |
| 625B | AS62207 | • CLIP U1653 POST SBE71-0288 | ac-ar/02 | 1 |
| 629 | 4W0001 | • NUT, OPTION - .190 DIA | aa-ar/02 | 1 |
| 630 | 4W0102 | • BOLT, MACHINE DOUBLE HEX - .190 DIA X .438 PRE SBE71-0288 | aa-ab/02 | 1 |
| 630A | 4W0103 | • BOLT - .190 DIA X .500 POST SBE71-0288 | ac-ar/02 | 1 |
| 631 | 5W1086 | • WASHER PRE SBE71-0288 | aa-ab/02 | 1 |
| 631A | AS62207 | • CLIP U1653 POST SBE71-0288 | ac-ar/02 | 1 |
| 633 | AS62509 | • CLAMP - 14.27 MM (0.562) U1653 PRE SBE71-0288 | aa-ab/02 | 1 |
| 637 | 4W0043 | • NUT, SELF LOCKING, ASSEMBLY OF - .190 DIA | aa-ar/02 | 1 |
| 646 | 4W0103 | • BOLT - .190 DIA X .500 | aa-ar/02 | 1 |
| 647 | 5W1086 | • WASHER PRE SBE71-0288 | aa-ab/02 | 1 |
| 649 | TA025074-06 | • CLAMP - LOOP, CUSHION, 0.375 DIA 84971 ALT AS61904 PRE SBE71-0288 | aa-ab/02 | 1 |
| -649A | AS61904 | • CLAMP - LOOP, CUSHION U1653 ALT TA025074-06 PRE SBE71-0288 | aa-ab/02 | REF |
| 649B | AS62205 | • CLIP U1653 POST SBE71-0288 | ac-ar/02 | 1 |
| 653 | 4W0001 | • NUT, OPTION - .190 DIA | aa-ar/02 | 1 |
| 654 | 4W0103 | • BOLT - .190 DIA X .500 | aa-ar/02 | 1 |
| 655 | 5W1086 | • WASHER PRE SBE71-0288 | aa-ab/02 | 1 |
| 657 | TA025074-06 | • CLAMP - LOOP, CUSHION, 0.375 DIA 84971 ALT AS61904 PRE SBE71-0288 | aa-ab/02 | 1 |
| -657A | AS61904 | • CLAMP - LOOP, CUSHION U1653 ALT TA025074-06 PRE SBE71-0288 | aa-ab/02 | REF |
| 657B | AS62205 | • CLIP U1653 POST SBE71-0288 | ac-ar/02 | 1 |
| 661 | 4W0001 | • NUT, OPTION - .190 DIA | aa-ar/02 | 1 |
| 662 | 4W0103 | • BOLT - .190 DIA X .500 | aa-ar/02 | 1 |
| 663 | 5W1086 | • WASHER PRE SBE71-0288 | aa-ab/02 | 1 |
| 665 | TA025074-06 | • CLAMP - LOOP, CUSHION, 0.375 DIA 84971 ALT AS61904 PRE SBE71-0288 | aa-ab/02 | 1 |
| -665A | AS61904 | • CLAMP - LOOP, CUSHION U1653 ALT TA025074-06 PRE SBE71-0288 | aa-ab/02 | REF |
| 665B | AS62205 | • CLIP U1653 POST SBE71-0288 | ac-ar/02 | 1 |
| 669 | 4W0001 | • NUT, OPTION - .190 DIA | aa-ar/02 | 1 |
| 670 | 4W0106 | • BOLT - .190 DIA X .688 PRE SBE71-0216 | aa-ak/02 | 1 |
| 670A | 4W0127 | • BOLT - 0.190 DIA X 2.000 POST SBE71-0216 PRE SBE71-0288 | *****/02 | 1 |
| 670B | 4W0128 | • BOLT - 0.190 DIA X 2.125 POST SBE71-0288 | ac-ar/02 | 1 |
| 671 | 5W1086 | • WASHER PRE SBE71-0216 | aa-ak/02 | 1 |
| 673 | TA025074-17 | • CLAMP - LOOP, CUSHION, 1.062 DIA 84971 ALT AS61915 PRE SBE71-0216 | aa-ak/02 | 1 |
| -673A | AS61915 | • CLAMP - LOOP, CUSHION U1653 ALT TA025074-17 PRE SBE71-0216 | aa-ak/02 | REF |
| 673B | AS62516 | • CLAMP - 25.40 MM (1.000) U1653 POST SBE71-0216 PRE SBE75-0081 | al-an/02 | 1 |
| 673C | AS62515 | • CLAMP - 23.83 MM (0.938) U1653 POST SBE75-0081 PRE SBE71-0288 | *****/02 | 1 |
| 673D | AS62212 | • CLIP U1653 POST SBE71-0288 | ac-ar/02 | 1 |
| 674 | AS62511 | • CLAMP - LOOP, CUSHION, 17.48 MM (0.688) U1653 POST SBE71-0216 PRE SBE75-0081 | al-an/02 | 1 |
| 674A | AS62510 | • CLAMP - LOOP, CUSHION, 15.88 (0.625) U1653 POST SBE75-0081 PRE SBE71-0288 | *****/02 | 1 |
| 674B | AS62209 | • CLIP U1653 POST SBE71-0288 | ac-ar/02 | 1 |
| 675 | UP10479 | • SPACER - 10MM POST SBE71-0216 | al-ar/02 | 1 |
| 676 | UP10482 | • SPACER - 25 MM POST SBE71-0216 | al-ar/02 | 1 |
| 677 | 4W0043 | • NUT, SELF LOCKING, ASSEMBLY OF - .190 DIA | aa-ar/02 | 1 |
| 678 | 4W0104 | • BOLT - .190 DIA X .562 PRE SBE75-0081 | aa-an/02 | 1 |
| 678A | 4W0103 | • BOLT - .190 DIA X .500 POST SBE75-0081 PRE SBE71-0288 | *****/02 | 1 |
| 679 | 5W1086 | • WASHER PRE SBE71-0288 | aa-ab/02 | 2 |
| 681 | TA025074-20 | • CLAMP - LOOP, CUSHION, 1.25 DIA 84971 ALT AS61918 PRE SBE75-0081 | aa-an/02 | 1 |
| -681A | AS61918 | • CLAMP - LOOP, CUSHION U1653 ALT TA025074-20 PRE SBE75-0081 | aa-an/02 | REF |
| 681B | AS62519 | • CLAMP - LOOP, CUSHION, 30.18MM (1.188) U1653 POST SBE75-0081 PRE SBE71-0288 | *****/02 | 1 |
| 685 | 4W0001 | • NUT, OPTION - .190 DIA PRE SBE71-0288 | aa-ab/02 | 1 |
| 686 | 4W0107 | • BOLT - MACHINE DOUBLE HEX, .190 DIA X .750 PRE SBE75-0081 | aa-an/02 | 1 |
| 686A | 4W0106 | • BOLT - .190 DIA X .688 POST SBE75-0081 PRE SBE71-0288 | *****/02 | 1 |
| 686B | 4W0108 | • BOLT, MACHINE DOUBLE HEX - .190 DIA X .812 POST SBE71-0288 | ac-ar/02 | 1 |
| 687 | 5W1086 | • WASHER PRE SBE71-0288 | aa-ab/02 | 2 |
| 687A | K8831 | • WASHER - .190 DIA X 0.51 THK POST SBE71-0288 | ac-ar/02 | 1 |
| 689 | TA025074-19 | • CLAMP - LOOP, CUSHION, 1.188 DIA 84971 ALT AS61917 PRE SBE75-0081 | aa-an/02 | 1 |
| -689A | AS61917 | • CLAMP - LOOP, CUSHION U1653 ALT TA025074-19 PRE SBE75-0081 | aa-an/02 | REF |
| 689B | AS62518 | • CLAMP - LOOP, CUSHION, 28.58 MM (1.125) U1653 POST SBE75-0081 PRE SBE71-0288 | *****/02 | 1 |
| 689C | AS62218 | • CLIP U1653 POST SBE71-0288 | *****/02 | 1 |
| 693 | 4W0001 | • NUT, OPTION - .190 DIA | aa-ar/02 | 1 |
| 694 | 4W0107 | • BOLT - MACHINE DOUBLE HEX, .190 DIA X .750 PRE SBE75-0081 | aa-an/02 | 1 |
| 694A | 4W0106 | • BOLT - .190 DIA X .688 POST SBE75-0081 PRE SBE71-0288 | *****/02 | 1 |
| 694B | 4W0108 | • BOLT, MACHINE DOUBLE HEX - .190 DIA X .812 POST SBE71-0288 | ac-ar/02 | 1 |
| 695 | 5W1086 | • WASHER PRE SBE71-0288 | aa-ab/02 | 2 |
| 695A | K8831 | • WASHER - .190 DIA X 0.51 THK POST SBE71-0288 | ac-ar/02 | 1 |
| 697 | TA025074-18 | • CLAMP - LOOP, CUSHION, 1.125 DIA 84971 ALT AS61916 PRE SBE75-0081 | aa-an/02 | 1 |
| -697A | AS61916 | • CLAMP - LOOP, CUSHION U1653 ALT TA025074-18 PRE SBE75-0081 | aa-an/02 | REF |
| 697B | AS62517 | • CLAMP - LOOP, CUSHION, 26.97MM (1.062) U1653 POST SBE75-0081 PRE SBE71-0288 | *****/02 | 1 |
| 697C | AS62218 | • CLIP U1653 POST SBE71-0288 | ac-ar/02 | 1 |
| 701 | 4W0001 | • NUT, OPTION - .190 DIA | aa-ar/02 | 1 |
| 702 | 4W0106 | • BOLT - .190 DIA X .688 PRE SBE75-0081 | aa-an/02 | 1 |
| 702A | 4W0105 | • BOLT - MACHINE DOUBLE HEX, .190 DIA X .625 POST SBE75-0081 PRE SBE71-0288 | *****/02 | 1 |
| 702B | 4W0106 | • BOLT - .190 DIA X .688 POST SBE71-0288 | ac-ar/02 | 1 |
| 703 | 5W1086 | • WASHER PRE SBE71-0288 | aa-ab/02 | 2 |
| 705 | TA025074-18 | • CLAMP - LOOP, CUSHION, 1.125 DIA 84971 ALT AS61916 PRE SBE75-0081 | aa-an/02 | 1 |
| -705A | AS61916 | • CLAMP - LOOP, CUSHION U1653 ALT TA025074-18 PRE SBE75-0081 | aa-an/02 | REF |
| 705B | AS62517 | • CLAMP - LOOP, CUSHION, 26.97MM (1.062) U1653 POST SBE75-0081 PRE SBE71-0288 | *****/02 | 1 |
| 705C | AS62218 | • CLIP U1653 POST SBE71-0288 | ac-ar/02 | 1 |
| 709 | 4W0001 | • NUT, OPTION - .190 DIA | aa-ar/02 | 1 |
| 710 | 4W0106 | • BOLT - .190 DIA X .688 PRE SBE75-0081 | aa-an/02 | 1 |
| 710A | 4W0105 | • BOLT - MACHINE DOUBLE HEX, .190 DIA X .625 POST SBE75-0081 PRE SBE71-0288 | *****/02 | 1 |
| 710B | 4W0106 | • BOLT - .190 DIA X .688 POST SBE71-0288 | ac-ar/02 | 1 |
| 711 | 5W1086 | • WASHER PRE SBE71-0288 | aa-ab/02 | 2 |
| 713 | TA025074-18 | • CLAMP - LOOP, CUSHION, 1.125 DIA 84971 ALT AS61916 PRE SBE75-0081 | aa-an/02 | 1 |
| -713A | AS61916 | • CLAMP - LOOP, CUSHION U1653 ALT TA025074-18 PRE SBE75-0081 | aa-an/02 | REF |
| 713B | AS62517 | • CLAMP - LOOP, CUSHION, 26.97MM (1.062) U1653 POST SBE75-0081 PRE SBE71-0288 | *****/02 | 1 |
| 713C | AS62218 | • CLIP U1653 POST SBE71-0288 | ac-ar/02 | 1 |
| 717 | 4W0001 | • NUT, OPTION - .190 DIA | aa-ar/02 | 1 |
| 726 | 4W0114 | • BOLT, MACHINE DOUBLE HEX - .190 DIA X 1.188 | aa-ar/02 | 1 |
| 727 | 5W1086 | • WASHER PRE SBE71-0288 | aa-ab/02 | 2 |
| 729 | TA025074-06 | • CLAMP - LOOP, CUSHION, 0.375 DIA 84971 ALT AS61904 PRE SBE71-0288 | aa-ar/02 | 1 |
| -729A | AS61904 | • CLAMP - LOOP, CUSHION U1653 ALT TA025074-06 PRE SBE71-0288 | aa-ab/02 | REF |
| 729B | AS62206 | • CLIP U1653 POST SBE71-0288 | ac-ar/02 | 1 |
| 731 | ST1698D49 | • SPACER - 15 MM K4585 | aa-ar/02 | 1 |
| 733 | 4W0043 | • NUT, SELF LOCKING, ASSEMBLY OF - .190 DIA | aa-ar/02 | 1 |
| 734 | 4W0106 | • BOLT - .190 DIA X .688 PRE SBE75-0081 | aa-an/02 | 1 |
| 734A | 4W0104 | • BOLT - .190 DIA X .562 POST SBE75-0081 PRE SBE71-0288 | *****/02 | 1 |
| 734B | 4W0105 | • BOLT - MACHINE DOUBLE HEX, .190 DIA X .625 POST SBE71-0288 | ac-ar/02 | 1 |
| 735 | 5W1086 | • WASHER PRE SBE71-0288 | aa-ab/02 | 2 |
| 737 | TA025074-16 | • CLAMP - LOOP, CUSHION, 1.000 DIA 84971 ALT AS61914 PRE SBE75-0081 | aa-an/02 | 1 |
| -737A | AS61914 | • CLAMP - LOOP, CUSHION U1653 ALT TA025074-16 PRE SBE75-0081 | aa-an/02 | REF |
| 737B | AS62515 | • CLAMP - 23.83 MM (0.938) U1653 POST SBE75-0081 PRE SBE71-0288 | *****/02 | 1 |
| 737C | AS62219 | • CLIP U1653 POST SBE71-0288 | ac-ar/02 | 2 |
| 741 | 4W0001 | • NUT, OPTION - .190 DIA | aa-ar/02 | 1 |
| 742 | 4W0103 | • BOLT - .190 DIA X .500 | aa-ar/02 | 1 |
| 743 | 5W1086 | • WASHER PRE SBE71-0288 | aa-ab/02 | 1 |
| 745 | TA025074-18 | • CLAMP - LOOP, CUSHION, 1.125 DIA 84971 ALT AS61916 PRE SBE75-0081 | aa-an/02 | 1 |
| -745A | AS61916 | • CLAMP - LOOP, CUSHION U1653 ALT TA025074-18 PRE SBE75-0081 | aa-an/02 | REF |
| 745B | AS62517 | • CLAMP - LOOP, CUSHION, 26.97MM (1.062) U1653 POST SBE75-0081 PRE SBE71-0288 | *****/02 | 1 |
| 745C | AS62221 | • CLIP U1653 POST SBE71-0288 | ac-ar/02 | 1 |
| 749 | 4W0043 | • NUT, SELF LOCKING, ASSEMBLY OF - .190 DIA | aa-ar/02 | 1 |
| 750 | 4W0104 | • BOLT - .190 DIA X .562 PRE SBE75-0081 | aa-an/02 | 1 |
| 750A | 4W0103 | • BOLT - .190 DIA X .500 POST SBE75-0081 PRE SBE71-0288 | *****/02 | 1 |
| 750B | 4W0104 | • BOLT - .190 DIA X .562 POST SBE71-0288 | ac-ar/02 | 1 |
| 751 | 5W1086 | • WASHER PRE SBE71-0288 | aa-ab/02 | 1 |
| 753 | TA025074-17 | • CLAMP - LOOP, CUSHION, 1.062 DIA 84971 ALT AS61915 PRE SBE75-0081 | aa-an/02 | 1 |
| -753A | AS61915 | • CLAMP - LOOP, CUSHION U1653 ALT TA025074-17 PRE SBE75-0081 | aa-an/02 | REF |
| 753B | AS62516 | • CLAMP - 25.40 MM (1.000) U1653 POST SBE75-0081 PRE SBE71-0288 | *****/02 | 1 |
| 753C | AS62219 | • CLIP U1653 POST SBE71-0288 | ac-ar/02 | 1 |
| 758 | 4W0103 | • BOLT - .190 DIA X .500 PRE SBE75-0081 | aa-an/02 | 1 |
| 758A | 4W0102 | • BOLT, MACHINE DOUBLE HEX - .190 DIA X .438 POST SBE75-0081 PRE SBE71-0288 | *****/02 | 1 |
| 758B | 4W0103 | • BOLT - .190 DIA X .500 POST SBE71-0288 | ac-ar/02 | 1 |
| 759 | 5W1086 | • WASHER PRE SBE71-0288 | aa-ab/02 | 1 |
| 761 | TA025074-17 | • CLAMP - LOOP, CUSHION, 1.062 DIA 84971 ALT AS61915 PRE SBE75-0081 | aa-an/02 | 1 |
| -761A | AS61915 | • CLAMP - LOOP, CUSHION U1653 ALT TA025074-17 PRE SBE75-0081 | aa-an/02 | REF |
| 761B | AS62516 | • CLAMP - 25.40 MM (1.000) U1653 POST SBE75-0081 PRE SBE71-0288 | *****/02 | 1 |
| 761C | AS62216 | • CLIP U1653 POST SBE71-0288 | *****/02 | 1 |
| 765 | 4W0043 | • NUT, SELF LOCKING, ASSEMBLY OF - .190 DIA | aa-ar/02 | 1 |
| 766 | 4W0102 | • BOLT, MACHINE DOUBLE HEX - .190 DIA X .438 PRE SBE71-0288 | aa-ab/02 | 1 |
| 766A | 4W0103 | • BOLT - .190 DIA X .500 POST SBE71-0288 | ac-ar/02 | 1 |
| 767 | 5W1086 | • WASHER PRE SBE71-0288 | aa-ab/02 | 1 |
| 769 | TA025074-04 | • CLAMP - LOOP, CUSHION, 6.35 MM (0.250) 84971 ALT AS61902 PRE SBE71-0288 | aa-ar/02 | 1 |
| -769A | AS61902 | • CLAMP - LOOP, CUSHION U1653 ALT TA025074-04 PRE SBE71-0288 | aa-ab/02 | REF |
| 769B | AS62204 | • CLIP U1653 POST SBE71-0288 | ac-ar/02 | 1 |
| 773 | 4W0001 | • NUT, OPTION - .190 DIA | aa-ar/02 | 1 |
| 774 | 4W0103 | • BOLT - .190 DIA X .500 PRE SBE71-0288 | aa-ab/02 | 1 |
| 774A | 4W0104 | • BOLT - .190 DIA X .562 POST SBE71-0288 | ac-ar/02 | 1 |
| 777 | TA025074-17 | • CLAMP - LOOP, CUSHION, 1.062 DIA 84971 ALT AS61915 PRE SBE75-0081 | aa-an/02 | 1 |
| -777A | AS61915 | • CLAMP - LOOP, CUSHION U1653 ALT TA025074-17 PRE SBE75-0081 | aa-an/02 | REF |
| 777B | AS62516 | • CLAMP - 25.40 MM (1.000) U1653 POST SBE75-0081 PRE SBE71-0288 | *****/02 | 1 |
| 777C | AS62216 | • CLIP U1653 POST SBE71-0288 | *****/02 | 1 |
| 781 | 4W0001 | • NUT, OPTION - .190 DIA | aa-ar/02 | 1 |
| 782 | 4W0103 | • BOLT - .190 DIA X .500 PRE SBE71-0288 | aa-ab/02 | 1 |
| 782A | 4W0106 | • BOLT - .190 DIA X .688 POST SBE71-0288 | ac-ar/02 | 1 |
| 784 | TA025074-17 | • CLAMP - LOOP, CUSHION, 1.062 DIA 84971 ALT AS61915 PRE SBE75-0081 | aa-an/02 | 1 |
| -784A | AS61915 | • CLAMP - LOOP, CUSHION U1653 ALT TA025074-17 PRE SBE75-0081 | aa-an/02 | REF |
| 784B | AS62516 | • CLAMP - 25.40 MM (1.000) U1653 POST SBE75-0081 PRE SBE71-0288 | *****/02 | 1 |
| 784C | AS62216 | • CLIP U1653 POST SBE71-0288 | *****/02 | 1 |
| 785 | TA025074-04 | • CLAMP - LOOP, CUSHION, 6.35 MM (0.250) 84971 ALT AS61902 PRE SBE71-0288 | aa-ar/02 | 1 |
| -785A | AS61902 | • CLAMP - LOOP, CUSHION U1653 ALT TA025074-04 PRE SBE71-0288 | aa-ab/02 | REF |
| 785B | AS62204 | • CLIP U1653 POST SBE71-0288 | ac-ar/02 | 1 |
| 789 | 4W0001 | • NUT, OPTION - .190 DIA | aa-ar/02 | 1 |
| 790 | AS21422 | • BOLT - 0.190 DIA X 1.375 U1653 PRE SBE72-0160 | aa-ag/01 | 1 |
| 790A | 4W0117 | • BOLT - 0.190 DIA X 10.375 POST SBE72-0160 | ah-ar/01 | 1 |
| 790B | 4W0117 | • BOLT - 0.190 DIA X 10.375 | aa-ar/03 | 1 |
| 791 | K8831 | • WASHER - .190 DIA X 0.51 THK PRE SBE71-0288 | aa-ab/02 | 2 |
| 793 | TA025074-17 | • CLAMP - LOOP, CUSHION, 1.062 DIA 84971 ALT AS61915 PRE SBE75-0081 | aa-an/02 | 1 |
| -793A | AS61915 | • CLAMP - LOOP, CUSHION U1653 ALT TA025074-17 PRE SBE75-0081 | aa-an/02 | REF |
| 793B | AS62516 | • CLAMP - 25.40 MM (1.000) U1653 POST SBE75-0081 PRE SBE71-0288 | *****/02 | 1 |
| 793C | AS62216 | • CLIP U1653 POST SBE71-0288 | *****/02 | 1 |
| 795 | 5W1032 | • SPACER - (20MM) PRE SBE72-0160 | aa-ag/01 | 1 |
| 795A | 5W1031 | • SPACER, SLEEVE - (15MM) POST SBE72-0160 PRE SBE70-0536 | ah-aj/02 | 1 |
| 795B | UP10480 | • SPACER - 15MM ALT 5W1031 POST SBE70-0536 | ak-ar/02 | 1 |
| -795C | 5W1031 | • SPACER, SLEEVE - (15MM) ALT UP10480 POST SBE70-0536 | ak-ar/02 | REF |
| 796 | 5W1029 | • SPACER, SLEEVE, (5MM) POST SBE72-0160 PRE SBE70-0536 | ah-aj/01 | 1 |
| 796A | 5W1029 | • SPACER, SLEEVE, (5MM) PRE SBE70-0536 | aa-aj/03 | 1 |
| -796B | 5W1029 | • SPACER, SLEEVE, (5MM) ALT UP10478 POST SBE70-0536 | ak-ar/02 | REF |
| 796C | UP10478 | • SPACER, (5MM) ALT 5W1029 POST SBE70-0536 | ak-ar/02 | 1 |
| 797 | 4W0001 | • NUT, OPTION - .190 DIA | aa-ar/02 | 1 |
| 806 | 4W0103 | • BOLT - .190 DIA X .500 PRE SBE71-0288 | aa-ab/02 | 1 |
| 806A | 4W0104 | • BOLT - .190 DIA X .562 POST SBE71-0288 | ac-ar/02 | 1 |
| 807 | 5W1086 | • WASHER PRE SBE71-0288 | aa-ab/02 | 1 |
| 809 | TA025074-22 | • CLAMP - LOOP, CUSHION, 1.375 DIA 84971 ALT AS61920 PRE SBE75-0081 | aa-an/02 | 1 |
| 809A | AS61920 | • CLAMP - LOOP, CUSHION U1653 ALT TA025074-22 PRE SBE75-0081 | aa-an/02 | 1 |
| -809B | AS62521 | • CLAMP - 33.32 MM (1.312) U1653 POST SBE75-0081 PRE SBE71-0288 | *****/02 | REF |
| 809C | AS62218 | • CLIP U1653 POST SBE71-0288 | ac-ar/02 | 1 |
| 813 | 4W0043 | • NUT, SELF LOCKING, ASSEMBLY OF - .190 DIA | aa-ar/02 | 1 |
| 822 | 4W0103 | • BOLT - .190 DIA X .500 PRE SBE71-0119 | aa-ad/01 | 1 |
| 822A | 4W0102 | • BOLT, MACHINE DOUBLE HEX - .190 DIA X .438 PRE SBE71-0288 | aa-ag/02 | 1 |
| 822B | 4W0102 | • BOLT, MACHINE DOUBLE HEX - .190 DIA X .438 POST SBE71-0119 PRE SBE71-0288 | *****/02 | 1 |
| 822C | 4W0103 | • BOLT - .190 DIA X .500 POST SBE71-0288 | ac-ar/02 | 1 |
| 823 | 5W1086 | • WASHER PRE SBE71-0119 | aa-ad/01 | 1 |
| 825 | TA025074-21 | • CLAMP - LOOP, CUSHION, 1.313 DIA 84971 ALT AS61919 PRE SBE71-0119 | aa-ad/01 | 1 |
| -825A | AS61919 | • CLAMP - LOOP, CUSHION U1653 ALT AS62521 PRE SBE71-0119 | aa-ad/01 | REF |
| 825B | AS62521 | • CLAMP - 33.32 MM (1.312) U1653 PRE SBE75-0081 | aa-an/01 | 1 |
| 825C | AS62521 | • CLAMP - 33.32 MM (1.312) U1653 POST SBE71-0119 PRE SBE75-0081 | aa-ad/03 | 1 |
| 825D | AS62520 | • CLAMP - LOOP, CUSHION, 31.75 MM (1.250) U1653 POST SBE75-0081 PRE SBE71-0288 | *****/02 | 1 |
| 825E | AS62220 | • CLAMP - LOOP, CUSHION U1653 POST SBE71-0288 | *****/02 | 1 |
| 829 | 4W0043 | • NUT, SELF LOCKING, ASSEMBLY OF - .190 DIA | aa-ar/02 | 1 |
| 854 | 4W0103 | • BOLT - .190 DIA X .500 PRE SBE71-0288 | aa-ab/02 | 1 |
| 854A | 4W0104 | • BOLT - .190 DIA X .562 POST SBE71-0288 | ac-ar/02 | 1 |
| 857 | TA025074-16 | • CLAMP - LOOP, CUSHION, 1.000 DIA 84971 ALT AS61914 PRE SBE75-0081 | aa-an/02 | 1 |
| -857A | AS61914 | • CLAMP - LOOP, CUSHION U1653 ALT TA025074-16 PRE SBE75-0081 | aa-an/02 | REF |
| 857B | AS62515 | • CLAMP - 23.83 MM (0.938) U1653 POST SBE75-0081 PRE SBE71-0288 | *****/02 | 1 |
| 857C | AS62216 | • CLIP U1653 POST SBE71-0288 | ac-ar/02 | 1 |
| 861 | 4W0043 | • NUT, SELF LOCKING, ASSEMBLY OF - .190 DIA | aa-ar/02 | 1 |
| 862 | 4W0103 | • BOLT - .190 DIA X .500 PRE SBE71-0288 | aa-ab/02 | 1 |
| 862A | 4W0104 | • BOLT - .190 DIA X .562 POST SBE71-0288 | ac-ar/02 | 1 |
| 865 | TA025074-16 | • CLAMP - LOOP, CUSHION, 1.000 DIA 84971 ALT AS61914 PRE SBE75-0081 | aa-an/02 | 1 |
| -865A | AS61914 | • CLAMP - LOOP, CUSHION U1653 ALT TA025074-16 PRE SBE75-0081 | aa-an/02 | REF |
| 865B | AS62515 | • CLAMP - 23.83 MM (0.938) U1653 POST SBE75-0081 PRE SBE71-0288 | *****/02 | 1 |
| 865C | AS62216 | • CLIP U1653 POST SBE71-0288 | ac-ar/02 | 1 |
| 869 | 4W0043 | • NUT, SELF LOCKING, ASSEMBLY OF - .190 DIA | aa-ar/02 | 1 |
| 870 | AS20924 | • BOLT - 0.190 DIA X 1.500 U1653 PRE SBE75-0081 | aa-an/02 | 1 |
| 870A | 4W0118 | • BOLT - 0.190 DIA X 1.438 POST SBE75-0081 PRE SBE71-0288 | *****/02 | 1 |
| 870B | 4W0119 | • BOLT, MACHINE DOUBLE HEX - .190 DIA X 1.500 POST SBE71-0288 | ac-ar/02 | 1 |
| 870C | 4W0119 | • BOLT, MACHINE DOUBLE HEX - .190 DIA X 1.500 POST SBE73-0219 PRE SBE73-0235 | aq-ar/02 | 1 |
| 870D | 4W0118 | • BOLT - 0.190 DIA X 1.438 POST SBE73-0235 | as/02 | 1 |
| 871 | K8831 | • WASHER - .190 DIA X 0.51 THK PRE SBE71-0288 | aa-ab/02 | 1 |
| 873 | TA025074-16 | • CLAMP - LOOP, CUSHION, 1.000 DIA 84971 ALT AS61914 PRE SBE75-0081 | aa-an/02 | 1 |
| -873A | AS61914 | • CLAMP - LOOP, CUSHION U1653 ALT TA025074-16 PRE SBE75-0081 | aa-an/02 | REF |
| 873B | AS62515 | • CLAMP - 23.83 MM (0.938) U1653 POST SBE75-0081 PRE SBE71-0288 | *****/02 | 1 |
| 873C | AS62216 | • CLIP U1653 POST SBE71-0288 | ac-ar/02 | 1 |
| 874 | UP10478 | • SPACER, (5MM) | aa-ar/02 | 1 |
| 875 | UP10480 | • SPACER - 15MM | aa-ar/02 | 1 |
| 876 | K8831 | • WASHER - .190 DIA X 0.51 THK | aa-ar/02 | 1 |
| 877 | 4W0001 | • NUT, OPTION - .190 DIA | aa-ar/02 | 1 |
| 894 | 4W0104 | • BOLT - .190 DIA X .562 PRE SBE71-0288 | aa-ab/02 | 1 |
| 894A | 4W0105 | • BOLT - MACHINE DOUBLE HEX, .190 DIA X .625 POST SBE71-0288 | ac-ar/02 | 1 |
| 895 | 5W1086 | • WASHER PRE SBE71-0288 | aa-ab/02 | 1 |
| 897 | TA025074-04 | • CLAMP - LOOP, CUSHION, 6.35 MM (0.250) 84971 ALT AS61902 PRE SBE71-0288 | aa-ar/02 | 1 |
| -897A | AS61902 | • CLAMP - LOOP, CUSHION U1653 ALT TA025074-04 PRE SBE71-0288 | aa-ab/02 | REF |
| 897B | AS62203 | • CLIP U1653 POST SBE71-0288 | ac-ar/02 | 1 |
| 901 | 4W0001 | • NUT, OPTION - .190 DIA | aa-ar/02 | 1 |
| 918 | 4W0128 | • BOLT - 0.190 DIA X 2.125 | aa-ar/02 | 1 |
| 918A | 4W0105 | • BOLT - MACHINE DOUBLE HEX, .190 DIA X .625 PRE SBE71-0216 | aa-ab/02 | 1 |
| 918B | 4W0112 | • BOLT, MACHINE DOUBLE HEX - .190 DIA X 1.062 POST SBE71-0216 PRE SBE71-0288 | *****/02 | 1 |
| 918C | 4W0130 | • BOLT - 0.190 DIA X 20.375 POST SBE71-0288 | ac-ar/02 | 1 |
| 919 | 5W1086 | • WASHER | aa-ar/02 | 1 |
| 921 | TA025074-13 | • CLAMP - LOOP, CUSHION, 0.813 DIA 84971 ALT AS61911 PRE SBE71-0216 | aa-an/02 | 1 |
| -921A | AS61911 | • CLAMP - LOOP, CUSHION U1653 ALT TA025074-13 PRE SBE71-0216 | aa-ak/02 | REF |
| 921B | AS62513 | • CLAMP - LOOP, CUSHION, 19.05MM (0.750) U1653 POST SBE71-0216 PRE SBE75-0081 | al-an/02 | 1 |
| 921C | AS62512 | • CLAMP - LOOP, CUSHION, 19.05MM (0.750) U1653 POST SBE75-0081 PRE SBE71-0288 | *****/02 | 1 |
| 921D | AS62210 | • CLIP U1653 POST SBE71-0288 | ac-ar/02 | 1 |
| 922 | TA025074-06 | • CLAMP - LOOP, CUSHION, 0.375 DIA 84971 ALT AS61904 PRE SBE71-0216 | aa-ak/02 | 1 |
| -922A | AS61904 | • CLAMP - LOOP, CUSHION U1653 ALT TA025074-06 PRE SBE71-0216 | aa-ak/02 | REF |
| 922B | AS62507 | • CLAMP - LOOP, CUSHION, 11.13 MM (0.438) U1653 POST SBE71-0216 PRE SBE71-0288 | *****/02 | 1 |
| 922C | AS62208 | • CLIP U1653 POST SBE71-0288 | ac-ar/02 | 1 |
| 923 | 5W1031 | • SPACER, SLEEVE - (15MM) PRE SBE71-0216 | aa-ak/02 | 1 |
| 923A | UP10480 | • SPACER - 15MM POST SBE71-0216 | al-ar/02 | 1 |
| 924 | 5W1032 | • SPACER - (20MM) PRE SBE71-0216 | aa-ak/02 | 1 |
| 924A | UP10482 | • SPACER - 25 MM POST SBE71-0216 | al-ar/02 | 1 |
| 925 | 4W0001 | • NUT, OPTION - .190 DIA | aa-ar/02 | 1 |
| 926 | 4W0105 | • BOLT - MACHINE DOUBLE HEX, .190 DIA X .625 PRE SBE75-0081 | aa-an/02 | 1 |
| 926A | 4W0103 | • BOLT - .190 DIA X .500 POST SBE75-0081 PRE SBE71-0288 | *****/02 | 1 |
| 926B | 4W0105 | • BOLT - MACHINE DOUBLE HEX, .190 DIA X .625 POST SBE71-0288 | ac-ar/02 | 1 |
| 927 | 5W1086 | • WASHER PRE SBE71-0288 | aa-ab/02 | 1 |
| 928 | TA025074-13 | • CLAMP - LOOP, CUSHION, 0.813 DIA 84971 ALT AS61911 PRE SBE75-0081 | aa-an/02 | 1 |
| -928A | AS61911 | • CLAMP - LOOP, CUSHION U1653 ALT TA025074-13 PRE SBE75-0081 | aa-an/02 | REF |
| 928B | AS62512 | • CLAMP - LOOP, CUSHION, 19.05MM (0.750) U1653 POST SBE75-0081 PRE SBE71-0288 | *****/02 | 1 |
| 928C | AS62211 | • CLIP U1653 POST SBE71-0288 | ac-ar/02 | 1 |
| 929 | TA025074-06 | • CLAMP - LOOP, CUSHION, 0.375 DIA 84971 ALT AS61904 PRE SBE71-0288 | aa-ab/02 | 1 |
| -929A | AS61904 | • CLAMP - LOOP, CUSHION U1653 ALT TA025074-06 PRE SBE71-0288 | aa-ab/02 | REF |
| 929B | AS62208 | • CLIP U1653 POST SBE71-0288 | ac-ar/02 | 1 |
| 933 | 4W0043 | • NUT, SELF LOCKING, ASSEMBLY OF - .190 DIA | aa-ar/02 | 1 |
| 934 | 4W0105 | • BOLT - MACHINE DOUBLE HEX, .190 DIA X .625 PRE SBE75-0081 | aa-an/02 | 1 |
| 934A | 4W0103 | • BOLT - .190 DIA X .500 POST SBE75-0081 PRE SBE71-0288 | *****/02 | 1 |
| 934B | 4W0105 | • BOLT - MACHINE DOUBLE HEX, .190 DIA X .625 POST SBE71-0288 | ac-ar/02 | 1 |
| 935 | 5W1086 | • WASHER PRE SBE71-0288 | aa-ab/02 | 1 |
| 936 | TA025074-13 | • CLAMP - LOOP, CUSHION, 0.813 DIA 84971 ALT AS61911 PRE SBE75-0081 | aa-an/02 | 1 |
| -936A | AS61911 | • CLAMP - LOOP, CUSHION U1653 ALT TA025074-13 PRE SBE75-0081 | aa-an/02 | REF |
| 936B | AS62512 | • CLAMP - LOOP, CUSHION, 19.05MM (0.750) U1653 POST SBE75-0081 PRE SBE71-0288 | *****/02 | 1 |
| -936C | AS62211 | • CLIP U1653 POST SBE71-0288 | ac-ar/02 | REF |
| 937 | TA025074-06 | • CLAMP - LOOP, CUSHION, 0.375 DIA 84971 ALT AS61904 PRE SBE71-0288 | aa-ab/02 | 1 |
| -937A | AS61904 | • CLAMP - LOOP, CUSHION U1653 ALT TA025074-06 PRE SBE71-0288 | aa-ab/02 | REF |
| 937B | AS62208 | • CLIP U1653 POST SBE71-0288 | ac-ar/02 | 1 |
| 941 | 4W0043 | • NUT, SELF LOCKING, ASSEMBLY OF - .190 DIA | aa-ar/02 | 1 |
| 942 | 4W0105 | • BOLT - MACHINE DOUBLE HEX, .190 DIA X .625 PRE SBE75-0081 | aa-an/02 | 1 |
| 942A | 4W0103 | • BOLT - .190 DIA X .500 POST SBE75-0081 PRE SBE71-0288 | *****/02 | 1 |
| 942B | 4W0105 | • BOLT - MACHINE DOUBLE HEX, .190 DIA X .625 POST SBE71-0288 | ac-ar/02 | 1 |
| 943 | 5W1086 | • WASHER PRE SBE71-0288 | aa-ab/02 | 1 |
| 944 | TA025074-13 | • CLAMP - LOOP, CUSHION, 0.813 DIA 84971 ALT AS61911 PRE SBE75-0081 | aa-an/02 | 1 |
| -944A | AS61911 | • CLAMP - LOOP, CUSHION U1653 ALT TA025074-13 PRE SBE75-0081 | aa-an/02 | REF |
| 944B | AS62512 | • CLAMP - LOOP, CUSHION, 19.05MM (0.750) U1653 POST SBE75-0081 PRE SBE71-0288 | *****/02 | 1 |
| 944C | AS62211 | • CLIP U1653 POST SBE71-0288 | ac-ar/02 | 1 |
| 945 | TA025074-06 | • CLAMP - LOOP, CUSHION, 0.375 DIA 84971 ALT AS61904 PRE SBE71-0288 | aa-ab/02 | 1 |
| -945A | AS61904 | • CLAMP - LOOP, CUSHION U1653 ALT TA025074-06 PRE SBE71-0288 | aa-ab/02 | REF |
| 945B | AS62208 | • CLIP U1653 POST SBE71-0288 | ac-ar/02 | 1 |
| 949 | 4W0043 | • NUT, SELF LOCKING, ASSEMBLY OF - .190 DIA | aa-ar/02 | 1 |
| 950 | 4W0105 | • BOLT - MACHINE DOUBLE HEX, .190 DIA X .625 PRE SBE75-0081 | aa-an/02 | 1 |
| 950A | 4W0103 | • BOLT - .190 DIA X .500 POST SBE75-0081 PRE SBE71-0288 | *****/02 | 1 |
| 950B | 4W0105 | • BOLT - MACHINE DOUBLE HEX, .190 DIA X .625 POST SBE71-0288 | ac-ar/02 | 1 |
| 951 | 5W1086 | • WASHER PRE SBE71-0288 | aa-ab/02 | 1 |
| 952 | TA025074-06 | • CLAMP - LOOP, CUSHION, 0.375 DIA 84971 ALT AS61904 PRE SBE71-0288 | aa-ab/02 | 1 |
| -952A | AS61904 | • CLAMP - LOOP, CUSHION U1653 ALT TA025074-06 PRE SBE71-0288 | aa-ab/02 | REF |
| 952B | AS62210 | • CLIP U1653 POST SBE71-0288 | ac-ar/02 | 1 |
| 953 | TA025074-13 | • CLAMP - LOOP, CUSHION, 0.813 DIA 84971 ALT AS61911 PRE SBE75-0081 | aa-an/02 | 1 |
| -953A | AS61911 | • CLAMP - LOOP, CUSHION U1653 ALT TA025074-13 PRE SBE75-0081 | aa-an/02 | REF |
| 953B | AS62512 | • CLAMP - LOOP, CUSHION, 19.05MM (0.750) U1653 POST SBE75-0081 PRE SBE71-0288 | *****/02 | 1 |
| 953C | AS62208 | • CLIP U1653 POST SBE71-0288 | ac-ar/02 | 1 |
| 957 | 4W0043 | • NUT, SELF LOCKING, ASSEMBLY OF - .190 DIA | aa-ar/02 | 1 |
| 958 | 4W0102 | • BOLT, MACHINE DOUBLE HEX - .190 DIA X .438 PRE SBE71-0288 | aa-ab/02 | 1 |
| 958A | 4W0103 | • BOLT - .190 DIA X .500 POST SBE71-0288 | ac-ar/02 | 1 |
| 959 | 5W1086 | • WASHER PRE SBE71-0288 | aa-ab/02 | 1 |
| 961 | TA025074-04 | • CLAMP - LOOP, CUSHION, 6.35 MM (0.250) 84971 ALT AS61902 PRE SBE71-0288 | aa-ar/02 | 1 |
| -961A | AS61902 | • CLAMP - LOOP, CUSHION U1653 ALT TA025074-04 PRE SBE71-0288 | aa-ab/02 | REF |
| 961B | AS62204 | • CLIP U1653 POST SBE71-0288 | ac-ar/02 | 1 |
| 965 | 4W0001 | • NUT, OPTION - .190 DIA | aa-ar/02 | 1 |
| 966 | 4W0103 | • BOLT - .190 DIA X .500 | aa-ar/02 | 1 |
| 967 | 5W1086 | • WASHER PRE SBE71-0288 | aa-ab/02 | 1 |
| 969 | TA025074-04 | • CLAMP - LOOP, CUSHION, 6.35 MM (0.250) 84971 ALT AS61902 PRE SBE71-0288 | aa-ar/02 | 1 |
| -969A | AS61902 | • CLAMP - LOOP, CUSHION U1653 ALT TA025074-04 PRE SBE71-0288 | aa-ab/02 | REF |
| 969B | AS62204 | • CLIP U1653 POST SBE71-0288 | ac-ar/02 | 1 |
| 973 | 4W0001 | • NUT, OPTION - .190 DIA | aa-ar/02 | 1 |
| 974 | 4W0103 | • BOLT - .190 DIA X .500 | aa-ar/02 | 1 |
| 975 | 5W1086 | • WASHER PRE SBE71-0288 | aa-ab/02 | 1 |
| 977 | TA025074-04 | • CLAMP - LOOP, CUSHION, 6.35 MM (0.250) 84971 ALT AS61902 PRE SBE71-0288 | aa-ar/02 | 1 |
| -977A | AS61902 | • CLAMP - LOOP, CUSHION U1653 ALT TA025074-04 PRE SBE71-0288 | aa-ab/02 | REF |
| 977B | AS62204 | • CLIP U1653 POST SBE71-0288 | ac-ar/02 | 1 |
| 981 | 4W0001 | • NUT, OPTION - .190 DIA | aa-ar/02 | 1 |
| 982 | 4W0103 | • BOLT - .190 DIA X .500 | aa-ar/02 | 1 |
| 983 | 5W1086 | • WASHER PRE SBE71-0288 | aa-ab/02 | 1 |
| 985 | TA025074-04 | • CLAMP - LOOP, CUSHION, 6.35 MM (0.250) 84971 ALT AS61902 PRE SBE71-0288 | aa-ar/02 | 1 |
| -985A | AS61902 | • CLAMP - LOOP, CUSHION U1653 ALT TA025074-04 PRE SBE71-0288 | aa-ab/02 | REF |
| 985B | AS62204 | • CLIP U1653 POST SBE71-0288 | ac-ar/02 | 1 |
| 989 | 4W0001 | • NUT, OPTION - .190 DIA | aa-ar/02 | 1 |
| 990 | 4W0105 | • BOLT - MACHINE DOUBLE HEX, .190 DIA X .625 PRE SBE75-0081 | aa-an/02 | 1 |
| 990A | 4W0103 | • BOLT - .190 DIA X .500 POST SBE75-0081 PRE SBE71-0288 | *****/02 | 1 |
| 990B | 4W0105 | • BOLT - MACHINE DOUBLE HEX, .190 DIA X .625 POST SBE71-0288 | ac-ar/02 | 1 |
| 991 | 5W1086 | • WASHER PRE SBE71-0288 | aa-ab/02 | 1 |
| 992 | TA025074-06 | • CLAMP - LOOP, CUSHION, 0.375 DIA 84971 ALT AS61904 PRE SBE71-0288 | aa-ab/02 | 1 |
| -992A | AS61904 | • CLAMP - LOOP, CUSHION U1653 ALT TA025074-06 PRE SBE71-0288 | aa-ab/02 | REF |
| 992B | AS62210 | • CLIP U1653 POST SBE71-0288 | ac-ar/02 | 1 |
| 993 | TA025074-13 | • CLAMP - LOOP, CUSHION, 0.813 DIA 84971 ALT AS61911 PRE SBE75-0081 | aa-an/02 | 1 |
| -993A | AS61911 | • CLAMP - LOOP, CUSHION U1653 ALT TA025074-13 PRE SBE75-0081 | aa-an/02 | REF |
| 993B | AS62512 | • CLAMP - LOOP, CUSHION, 19.05MM (0.750) U1653 POST SBE75-0081 PRE SBE71-0288 | *****/02 | 1 |
| 993C | AS62208 | • CLIP U1653 POST SBE71-0288 | ac-ar/02 | 1 |
| 997 | 4W0043 | • NUT, SELF LOCKING, ASSEMBLY OF - .190 DIA | aa-ar/02 | 1 |
| - ITEM NOT ILLUSTRATED, ***** EFFECTIVITY NOT AVAILABLE | ||||
Figure: EEC Fan Harness
EEC Fan Harness

EEC Fan Harness

EEC Fan Harness

EEC Fan Harness

EEC Fan Harness

EEC Fan Harness

