DMC:V2500-A5-72-60-29-01A-941A-DIssue No:004.00Issue Date:2018-08-01
Export Control
EAR Export Classification: Not subject to the EAR per 15 C.F.R. Chapter 1, Part 734.3(b)(3), except for the following Service Bulletins which are currently published as EAR Export Classification 9E991: SBE70-0992, SBE72-0483, SBE72-0580, SBE72-0588, SBE72-0640, SBE73-0209, SBE80-0024 and SBE80-0025.Copyright
© IAE International Aero Engines AG (2001, 2014 - 2021) The information contained in this document is the property of © IAE International Aero Engines AG and may not be copied or used for any purpose other than that for which it is supplied without the express written authority of © IAE International Aero Engines AG. (This does not preclude use by engine and aircraft operators for normal instructional, maintenance or overhaul purposes.).Applicability
V2500-A5
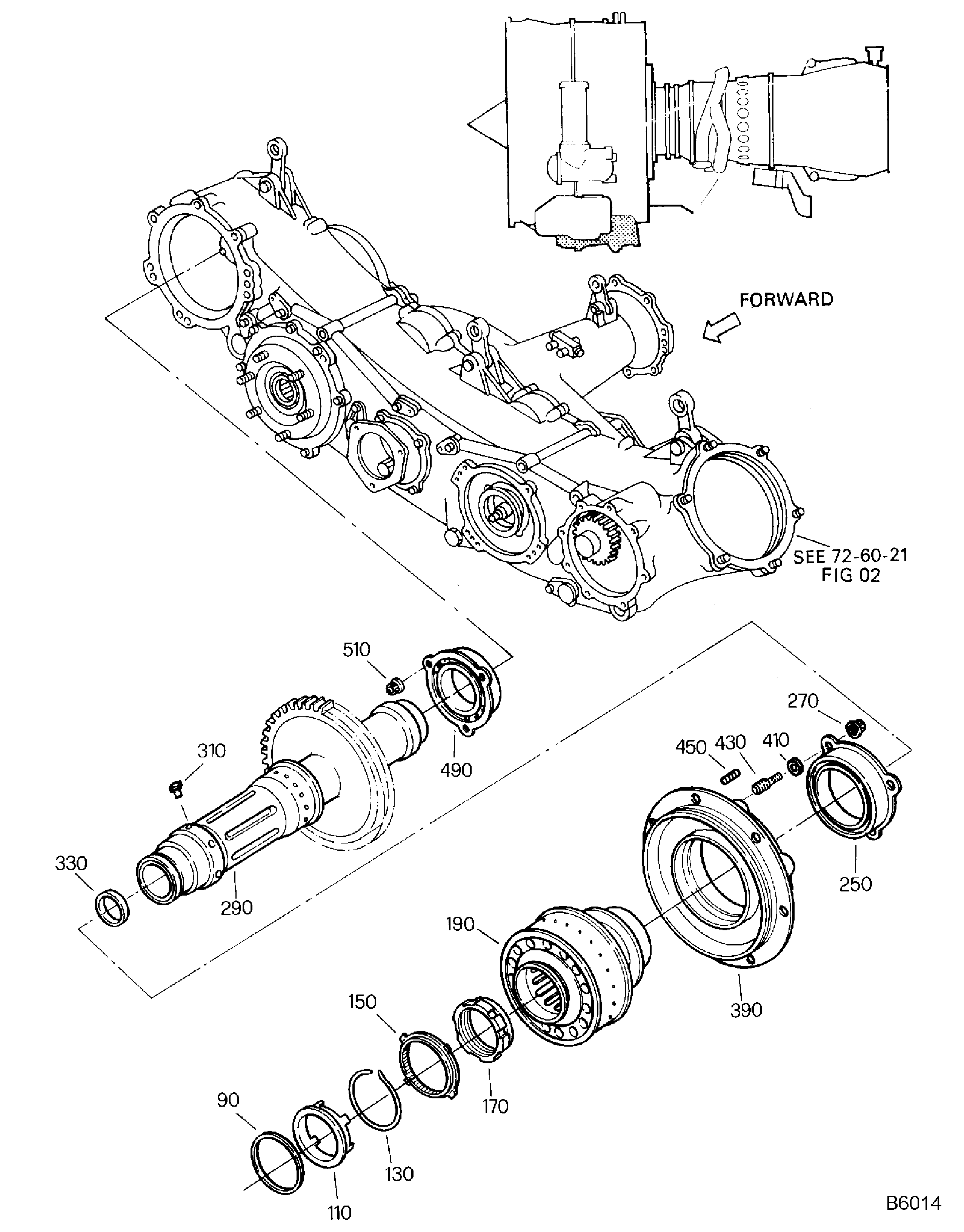
| Fig. Item | Part No. | Description | Effect/Model Applic. | UPA |
|---|---|---|---|---|
| 01 | ||||
| - | B72602901 | ENGINE - DEOILER GEAR AND IMPELLER, PRE SBE70-0435 | aa | |
| - | SBE0435-01 | ENGINE - DEOILER GEAR AND IMPELLER, PRE SBE72-0244 | ab | |
| - | SBE0244-01 | ENGINE - DEOILER GEAR AND IMPELLER, PRE SBE72-0299 | ac | |
| - | SBE0299-01 | ENGINE - DEOILER GEAR AND IMPELLER, PRE SBE72-0414 | ad | |
| - | SBE0414-01 | ENGINE - DEOILER GEAR AND IMPELLER, PRE SBE72-0492 | ae | |
| - | SBE0492-01 | ENGINE - DEOILER GEAR AND IMPELLER | af | |
| - | SBE0645-01 | ENGINE - DEOILER GEAR AND IMPELLER | ag | |
| 090 | AS3209-135 | • PACKING - PREFORMED U1653 | aa-af/01 | 1 |
| 110 | 7T0302 | • RING - INTERCH. CONTROL DWG | aa-af/02 | 1 |
| 110A | 7T0302 | • RING - INTERCH. CONTROL DWG | aa-af/03 | 1 |
| -110B | 7T0455 | • RING - MATING ALT 7T0475 | aa-af/01 | REF |
| -110C | 7T0475 | • RING - MATING ALT 7T0302 | aa-af/01 | REF |
| 130 | 7T0343 | • SEGMENT | aa-af/02 | 1 |
| 130A | 7T0343 | • SEGMENT | aa-af/03 | 1 |
| 150 | 7T0391 | • WASHER - LOCK | aa-ae/02 | 1 |
| 150A | 7T0391 | • WASHER - LOCK | aa-af/03 | 1 |
| 170 | 7T0390 | • NUT | aa-ae/02 | 1 |
| 170A | 7T0390 | • NUT | aa-af/03 | 1 |
| 190 | 4B7257 | • IMPELLOR - ASSEMBLY OF PRE SBE70-0435 | aa/02 | 1 |
| 190A | 4B7326 | • DISC - IMPELLOR ASSEMBLY OF | aa-af/02 | 1 |
| 190B | 4B7326 | • DISC - IMPELLOR ASSEMBLY OF | aa-af/03 | 1 |
| 190C | 4B7326 | • DISC - IMPELLOR ASSEMBLY OF POST SBE70-0435 | ab-af/01 | 1 |
| 250 | 4T0080 | • BEARING - BALL ALT 4T0081 PRE SBE72-0244 | aa-ab/02 | 1 |
| -250A | 4T0081 | • BEARING - BALL ALT 4T0083 PRE SBE72-0244 | aa-ab/02 | REF |
| -250B | 4T0083 | • BEARING - BALL ALT 4T0080 PRE SBE72-0244 | aa-ab/02 | REF |
| 250C | 4T0085 | • BEARING - BALL A3460 ALT 4T0087 PRE SBE72-0645 | aa-af/02 | 1 |
| -250D | 4T0087 | • BEARING - BALL A3460 ALT 4T0088 PRE SBE72-0645 | aa-af/02 | REF |
| -250E | 4T0088 | • BEARING - BALL A3460 ALT 4T0089 PRE SBE72-0645 | aa-af/02 | REF |
| -250F | 4T0089 | • BEARING - ROLLER A3460 PRE SBE72-0645 | aa-af/01 | REF |
| 250G | 4T0085 | • BEARING - BALL A3460 ALT 4T0087 POST SBE72-0244 PRE SBE72-0414 PRE SBE72-0645 | ac-ad/03 | 1 |
| -250H | 4T0087 | • BEARING - BALL A3460 ALT 4T0088 POST SBE72-0244 PRE SBE72-0414 PRE SBE72-0645 | ac-ad/03 | REF |
| -250J | 4T0088 | • BEARING - BALL A3460 ALT 4T0085 POST SBE72-0244 PRE SBE72-0414 PRE SBE72-0645 | ac-ad/03 | REF |
| 250K | 4T0085 | • BEARING - BALL A3460 ALT 4T0087 POST SBE72-0414 PRE SBE72-0645 | ae-af/01 | 1 |
| -250L | 4T0087 | • BEARING - BALL A3460 ALT 4T0088 POST SBE72-0414 PRE SBE72-0414 PRE SBE72-0645 | ae-af/01 | REF |
| -250M | 4T0088 | • BEARING - BALL A3460 ALT 4T0089 POST SBE72-0414 PRE SBE72-0414 PRE SBE72-0645 | ae-af/01 | REF |
| -250N | 4T0089 | • BEARING - ROLLER A3460 ALT 4T0084 POST SBE72-0414 PRE SBE72-0414 PRE SBE72-0645 | ae-af/01 | REF |
| -250P | 4T0084 | • BEARING - BALL A3460 ALT 4T0085 POST SBE72-0645 | ag/01 | REF |
| 270 | 4W0002 | • NUT - 0.250 DIA PRE SBE72-0244 | aa-ab/02 | 3 |
| 270A | 4W0002 | • NUT - 0.250 DIA POST SBE72-0244 PRE SBE72-0492 | aa-af/03 | 6 |
| 270B | 4W0165 | • BOLT - 0.250 DIA X 0.688 POST SBE72-0492 | af/01 | 6 |
| 290 | 4B0004 | • GEAR - DEOILER, ASSEMBLY OF | aa-af/01 | 1 |
| 310 | 4P0119 | • • PIN - SQUARE HEAD | aa-af/01 | 2 |
| 330 | 4P0245 | • • PLUG - EXPANSION | aa-af/01 | 1 |
| 390 | 4B0088 | • HOUSING - DEOILER, ASSEMBLY OF PRE SBE72-0244 | aa-ab/01 | 1 |
| 390A | 4B0315 | • HOUSING - DEOILER, ASSEMBLY OF A3460 POST SBE72-0244 PRE SBE72-0492 | ac-ae/01 | 1 |
| 390B | 4B0347 | • HOUSING - DEOILER, ASSEMBLY OF A3460 POST SBE72-0492 | af/01 | 1 |
| 410 | MS51990E105P | • • RING - LOCKING 96906 PRE SBE72-0244 | aa-ab/02 | 3 |
| 410A | MS51990E105P | • • RING - LOCKING 96906 POST SBE72-0244 PRE SBE72-0492 | ac-ae/03 | 6 |
| 430 | MS51551C205-9 | • • STUD 96906 PRE SBE72-0244 | aa-ab/02 | 3 |
| 430A | MS51551C205-9 | • • STUD 96906 POST SBE72-0244 PRE SBE72-0492 | ac-ae/03 | 6 |
| 430B | MS21209F4-20L | • • INSERT 96906 POST SBE72-0492 | ae-af/01 | 6 |
| 430C | MS21209F4-20L | • • INSERT 96906 | af/01 | 6 |
| 450 | 4P0040 | • • INSERT | aa-af/01 | 3 |
| 450A | 4P0040 | • • INSERT | af/01 | 3 |
| 490 | 4T0100 | • BEARING - ROLLER ALT 4T0101 PRE SBE72-0299 | aa-ac/02 | 1 |
| -490A | 4T0101 | • BEARING - ROLLER ALT 4T0103 PRE SBE72-0299 | aa-ac/02 | REF |
| -490B | 4T0103 | • BEARING - ROLLER ALT 4T0105 PRE SBE72-0299 | aa-ac/02 | REF |
| 490C | 4T0100 | • BEARING - ROLLER PRE SBE72-0299 | aa-ac/03 | 1 |
| -490D | 4T0103 | • BEARING - ROLLER PRE SBE72-0299 | aa-ac/03 | REF |
| 490E | 4T0105 | • BEARING - ROLLER A3460 ALT 4T0100 POST SBE72-0299 PRE SBE72-0414 PRE SBE72-0645 | ad/01 | 1 |
| 490F | 4T0106 | • BEARING - ROLLER A3460 ALT 4T0108 POST SBE72-0299 PRE SBE72-0414 | ad/01 | 1 |
| 490G | 4T0108 | • BEARING - ROLLER A3460 ALT 4T0105 POST SBE72-0299 PRE SBE72-0414 | ad/01 | 1 |
| 490H | 4T0105 | • BEARING - ROLLER A3460 ALT 4T0107 POST SBE72-0414 PRE SBE72-0645 | ae-af/01 | 1 |
| 490J | 4T0106 | • BEARING - ROLLER A3460 ALT 4T0108 POST SBE72-0414 | ae-af/01 | 1 |
| 490K | 4T0108 | • BEARING - ROLLER A3460 ALT 4T0109 POST SBE72-0414 | ae-af/01 | 1 |
| 490L | 4T0109 | • BEARING - ROLLER A3460 ALT 4T0105 POST SBE72-0414 | ae-af/01 | 3 |
| -490M | 4T0107 | • BEARING - ROLLER ALT 4T0115 PRE SBE72-0645 | aa-af/01 | REF |
| -490N | 4T0115 | • BEARING - ROLLER ALT 4T0116 PRE SBE72-0645 | aa-af/01 | REF |
| -490O | 4T0116 | • BEARING - ROLLER ALT 4T0105 POST SBE72-0645 | ag/01 | REF |
| 510 | 4W0002 | • NUT - 0.250 DIA PRE SBE72-0492 | aa-ae/01 | 3 |
| 510A | 4W0165 | • BOLT - 0.250 DIA X 0.688 POST SBE72-0492 | af/01 | 3 |
| - ITEM NOT ILLUSTRATED, ***** EFFECTIVITY NOT AVAILABLE | ||||
Figure: Deoiler Gear, Impeller, And Housing Assembly
Deoiler Gear, Impeller, And Housing Assembly

