DMC:V2500-A5-73-13-41-01A-941A-DIssue No:002.00Issue Date:2018-08-01
Export Control
EAR Export Classification: Not subject to the EAR per 15 C.F.R. Chapter 1, Part 734.3(b)(3), except for the following Service Bulletins which are currently published as EAR Export Classification 9E991: SBE70-0992, SBE72-0483, SBE72-0580, SBE72-0588, SBE72-0640, SBE73-0209, SBE80-0024 and SBE80-0025.Copyright
© IAE International Aero Engines AG (2001, 2014 - 2021) The information contained in this document is the property of © IAE International Aero Engines AG and may not be copied or used for any purpose other than that for which it is supplied without the express written authority of © IAE International Aero Engines AG. (This does not preclude use by engine and aircraft operators for normal instructional, maintenance or overhaul purposes.).Applicability
V2500-A5
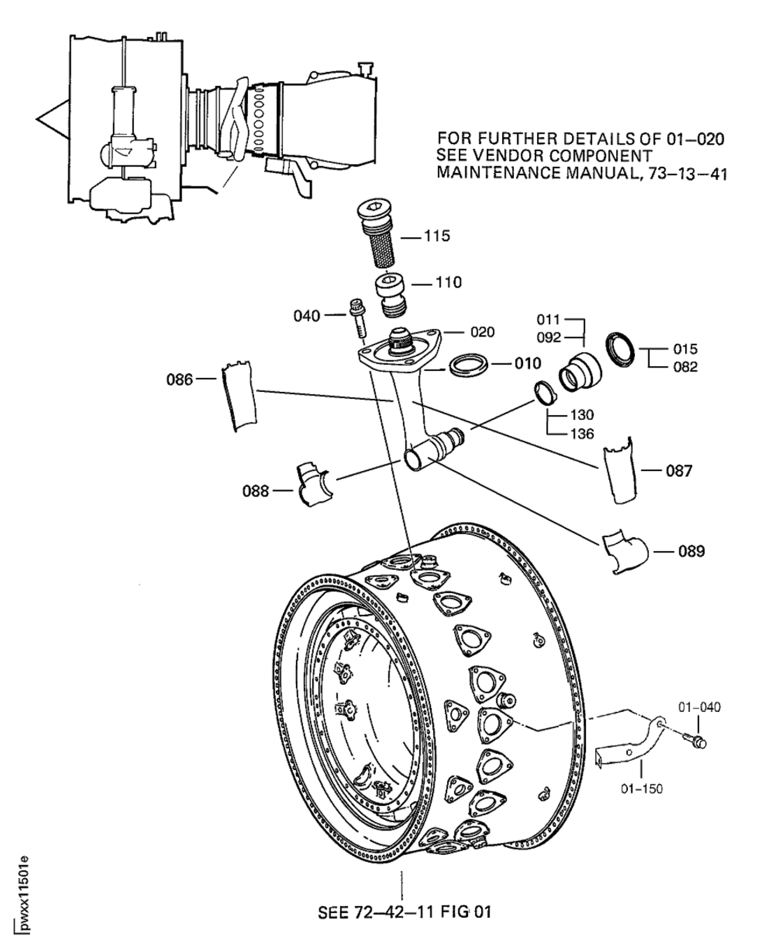
| Fig. Item | Part No. | Description | Effect/Model Applic. | UPA |
|---|---|---|---|---|
| 01 | ||||
| - | B73134101 | ENGINE - FUEL AND CONTROL - FUEL NOZZLE, PRE SBE75-0049 | aa | |
| - | SBE0049-01 | ENGINE - FUEL AND CONTROL - FUEL NOZZLE, PRE SBE72-0191 | ab | |
| - | SBE0191-01 | ENGINE - FUEL AND CONTROL - FUEL NOZZLE, PRE SBE70-0431 | ac | |
| - | SBE0431-01 | ENGINE - FUEL AND CONTROL - FUEL NOZZLE, PRE SBE70-0573 | ad | |
| - | SBE0573-01 | ENGINE - FUEL AND CONTROL - FUEL NOZZLE, PRE SBE73-0144 | ae | |
| - | SBE0144-01 | ENGINE - FUEL AND CONTROL - FUEL NOZZLE, PRE SBE73-0149 | af | |
| - | SBE0149-01 | ENGINE - FUEL AND CONTROL - FUEL NOZZLE, PRE SBE73-0164 | ag | |
| - | SBE0164-01 | ENGINE - FUEL AND CONTROL - FUEL NOZZLE, PRE SBE70-0781 | ah | |
| - | SBE0781-01 | ENGINE - FUEL AND CONTROL - FUEL NOZZLE, PRE SBE73-0147 | ai | |
| - | SBE0147-01 | ENGINE - FUEL AND CONTROL - FUEL NOZZLE, PRE SBE70-0896 | aj | |
| - | SBE0896-01 | ENGINE - FUEL AND CONTROL - FUEL NOZZLE | ak | |
| 010 | 2A1226 | • GASKET OPTION ALT 2A1195 | aa-ak/01 | 20 |
| -010A | 2A1195 | • GASKET - 1.86 OD X 0.095 ALT 2A1227 | aa-ak/01 | REF |
| -010B | 2A1227 | • GASKET ALT 2A1226 | aa-ak/01 | REF |
| 011 | 2A3370 | • NOZZLE - FUEL, SUPPORT, ASSEMBLY OF POST SBE73-0164 | ah-ak/01 | 1 |
| 015 | 2A3135 | • • BAFFLE - FUEL NOZZLE POST SBE73-0164 | ah-ak/01 | 1 |
| 020 | 2A2250 | • NOZZLE - FUEL, SUPPORT, ASSEMBLY OF PRE SBE73-0149 | aa-ak/01 | 20 |
| 020A | 2A3448 | • NOZZLE - FUEL, SUPPORT, ASSEMBLY OF POST SBE73-0149 | ag-ak/01 | 20 |
| 040 | MS9575-13 | • BOLT - 0.250-28 96906 | aa-ak/01 | 60 |
| 082 | 2A3135 | • • • BAFFLE - FUEL NOZZLE POST SBE70-0431 | ad-ak/02 | 1 |
| 086 | 2A3434 | • • • FAIRING - UPPER RIGHT POST SBE70-0781 | ai-ak/01 | 1 |
| 087 | 2A3435 | • • • FAIRING - UPPER RIGHT POST SBE70-0781 | ai-ak/01 | 1 |
| 088 | 2A3368 | • • • FAIRING - LOWER RIGHT POST SBE70-0781 | ai-ak/01 | 1 |
| 089 | 2A3369 | • • • FAIRING - LOWER LEFT POST SBE70-0781 | ai-ak/01 | 1 |
| 092 | 2A3370 | • • • NOZZLE - FUEL, SUPPORT, ASSEMBLY OF POST SBE73-0149 | ag-ak/01 | 1 |
| 102 | 2A3897 | • • • INSERT - FUEL NOZZLE SUPPORT POST SBE70-0896 | ak/01 | 1 |
| 103 | 2A3456 | • • • FITTING - FUEL NOZZLE POST SBE70-0896 | ak/01 | 1 |
| 110 | 2A1043 | • • METERING PLUG - FUEL | aa-ak/01 | 1 |
| 115 | 1A9050-01 | • • STRAINER ELEMENT | aa-ak/01 | 1 |
| 120 | 2A1466 | • BRACKET - TURBINE COOLING AIR, NO. 1 PRE SBE70-0573 | aa-ad/01 | 1 |
| 120A | 6A6559 | • BRACKET ALT 2A1466 POST SBE70-0573 PRE SBE73-0144 | ae/01 | 1 |
| -120B | 2A1466 | • BRACKET - TURBINE COOLING AIR, NO. 1 ALT 6A6559 POST SBE70-0573 PRE SBE73-0144 | ae/01 | REF |
| 120C | 6A7452 | • BRACKET POST SBE73-0144 | af-ak/01 | 1 |
| 130 | 2A1045 | • SPACER-FUEL NOZZLE 77445 POST SBE73-0164 | ah-ak/01 | 1 |
| 131 | 2A1045CL1 | • SPACER - FUEL, NOZZLE POST SBE73-0164 | ah-ak/01 | 1 |
| 132 | 2A1045CL2 | • SPACER - FUEL, NOZZLE POST SBE73-0164 | ah-ak/01 | 1 |
| 133 | 2A1045CL3 | • SPACER - FUEL, NOZZLE POST SBE73-0164 | ah-ak/01 | 1 |
| 134 | 2A1045CL4 | • SPACER - FUEL, NOZZLE POST SBE73-0164 | ah-ak/01 | 1 |
| 135 | 2A1045CL5 | • SPACER - FUEL, NOZZLE POST SBE73-0164 | ah-ak/01 | 1 |
| 136 | 2A1045CL6 | • SPACER - FUEL, NOZZLE POST SBE73-0164 | ah-ak/01 | 1 |
| 140 | 2A3377-01 | • BRACKET - LOOP CLAMP, ASSEMBLY OF POST SBE73-0147 | aj-ak/01 | 1 |
| 150 | 2A3382 | • BRACKET - LOOP CLAMP POST SBE73-0147 | aj-ak/01 | 1 |
| 160 | 2A3280 | • BRACKET - LOOP CLAMP POST SBE73-0147 | aj-ak/01 | 1 |
| 180 | 2A1436 | • BRACKET - TURBINE COOLING AIR, NO. 2 PRE SBE70-0573 | aa-ak/01 | 1 |
| 180A | 6A6558 | • BRACKET ALT 2A1436 POST SBE70-0573 | ae-ak/01 | 1 |
| -180B | 2A1436 | • BRACKET - TURBINE COOLING AIR, NO. 2 ALT 6A6558 POST SBE70-0573 | ae-ak/01 | REF |
| 190 | 5W2082 | • BRACKET - ASSEMBLY OF | aa-ak/01 | 1 |
| 260 | 5W8360 | • BRACKET PRE SBE75-0049 | aa/02 | 1 |
| 260A | 6A5555 | • BRACKET - CLIPPING POST SBE75-0049 | ab-ak/02 | 1 |
| 260B | 6A5555 | • BRACKET - CLIPPING | aa-ak/03 | 1 |
| 340 | 2A1479 | • BRACKET PRE SBE70-0573 | aa-ak/01 | 1 |
| 340A | 6A6557 | • BRACKET ALT 2A1479 POST SBE70-0573 | ae-ak/01 | 1 |
| -340B | 2A1479 | • BRACKET ALT 6A6557 POST SBE70-0573 | ae-ak/01 | REF |
| 400 | 2A1488 | • BRACKET PRE SBE70-0573 | aa-ak/01 | 1 |
| 400A | 6A6556 | • BRACKET ALT 2A1488 POST SBE70-0573 PRE SBE73-0144 | aa-ak/01 | 1 |
| -400B | 2A1488 | • BRACKET ALT 6A6556 POST SBE70-0573 PRE SBE73-0144 | ae/01 | REF |
| 400C | 6A7453 | • BRACKET POST SBE73-0144 | af-ak/01 | 1 |
| 450 | 5W8379 | • BRACKET | aa-ak/01 | 1 |
| 480 | 6A5883 | • BRACKET - ASSEMBLY OF POST SBE72-0191 | ac-ak/02 | 1 |
| 480A | 6A5883 | • BRACKET - ASSEMBLY OF | aa-ak/03 | 1 |
| -482 | NND5944 | • • BRACKET - DEFLECTOR POST SBE72-0191 | ac-ak/02 | REF |
| -482A | NND5944 | • • BRACKET - DEFLECTOR | aa-ak/03 | REF |
| -483 | NND3497 | • • BRACKET - SUPPORT POST SBE72-0191 | ac-ak/02 | REF |
| -483A | NND3497 | • • BRACKET - SUPPORT | aa-ak/03 | REF |
| -484 | NND3498 | • • STIFFENER POST SBE72-0191 | ac-ak/02 | REF |
| -484A | NND3498 | • • STIFFENER | aa-ak/03 | REF |
| -490 | AS16087 | • • RIVET - SOLID HEAD U1653 POST SBE72-0191 | ac-ak/02 | REF |
| -490A | AS16087 | • • RIVET - SOLID HEAD U1653 | aa-ak/03 | REF |
| - ITEM NOT ILLUSTRATED, ***** EFFECTIVITY NOT AVAILABLE | ||||
Figure: Fuel Nozzle And Support Assembly
Fuel Nozzle And Support Assembly

Fuel Nozzle And Support Assembly

